引言:数据作为新型生产要素,其战略意义已不下于石油。但是,与石油不同的是,数据的价值不在于它的存在,而在于如何提炼和使用。而数据资产化作为数据要素价值实现的重要途径,也更加频繁地出现在公众视野。从国内总体实践情况来看,已经取得了显著的进展,但还有许多普通人难以理解数据资产化的具体含义和应用。数据资产化到底是什么?如何实现数据资产化?本文将从资源化、资产化、资本化三大角度来为您深入了解、探索数据资产化提供参考。
站在数据要素视角上,数据价值的最终落地,涉及到数据的资源化、资产化与资本化。也就是说,要先将原始数据通过整理、清洗、加工等方式,从无序变为有序,成为具备潜在利用价值的资源;其次将数据资源通过确权、登记、评估、定价、入表等环节,成为能够流通的资产;过程中并不断把数据资产运用于生产管理、创新活动中。
01、数据资源化从数据到数据资源
一、概述
在数字化时代,数据是信息的原材料,是企业和组织进行决策、优化流程和增强用户体验的关键,以及能为企业带来价值的数据的集合,它不仅包括企业内部的数据,还包括外部的市场调研数据、用户生成数据等。当数据积累到一定规模后,除了原本记录事务信息的功能外,还具有进一步挖掘更高价值的潜力。因此,数据资源不仅仅是原始的数据,还包括对这些数据进行处理、分析后能够得到的有价值的信息和洞察力。
而数据资源化是指将分散、无序的原始数据收集、处理并转化为有组织、易于访问和分析的格式的过程,这是数据资产化之路的第一步。某个数据有潜在价值但还未经过加工,那这就是数据资源。如果这个数据加工后成可以产生经济利益的数据,那它就变成了数据资产。所以,数据有没有价值,不是其本身决定,而是由需求决定,不同的使用场景,同一数据的价值也不同。
二、数据采集的挑战
数据收集可以通过多种方式进行,包括自动化工具、在线表单、调查问卷、传感器等。每种方法都有其优势和局限性。收集数据的挑战在于确保数据的质量和相关性,同时也要考虑到成本效益、数据隐私和安全性的问题。例如:
1.数据的质量和准确性:如果数据质量差或不准确,那么基于这些数据的决策可能也会有误。因此,必须确保数据采集方法和设备的可靠性,以提供准确的数据。
2.数据的整合和分析:随着数据量的不断增加,如何有效地整合和分析这些数据成为一大挑战。不同来源和格式的数据需要进行统一和转换,以便进行深入分析和挖掘。此外,还需要借助先进的数据分析技术,如机器学习和人工智能,以发现数据中的隐藏规律和价值。
3.数据的安全性和隐私:在收集和处理个人数据时,需要遵守相关法律法规,确保数据主体的隐私权不被侵犯。同时,还需要采取一系列技术措施,如加密、访问控制等,以防止数据泄露和滥用。这要求企业在数据采集和处理过程中,不断完善数据安全和隐私保护机制。
4.成本效益:数据采集和处理需要投入大量的人力、物力和财力。如何在保证数据质量和相关性的前提下,尽可能地降低成本,是数据采集过程中需要考虑的一个重要问题。合理选择数据采集方法和技术,以及优化数据处理流程,都可以有效降低数据采集的成本。
5.实时数据采集:在某些场景下,如金融交易和交通监控,实时数据采集至关重要。这要求数据采集系统具备高实时性和稳定性,以确保数据的及时性和准确性。同时,还需要对数据进行实时分析和处理,以便及时发现问题并采取相应措施。
6.数据采集的可持续性:随着业务的发展和环境的变化,数据采集需求也会不断变化。因此,数据采集系统需要具备良好的可扩展性和适应性,以满足不断变化的数据采集需求。
在面对这些挑战时,企业和研究机构可以采取以下策略来提高数据采集的效率和质量:
1.选择合适的数据采集方法和工具:根据需求和资源,选择最适合的数据采集方法和工具,以提高数据采集的效率和质量。
2.建立数据质量管理体系:通过制定数据质量标准和检测方法,建立数据质量管理体系,确保数据的质量和准确性。
3.加强数据安全和隐私保护:遵守相关法律法规,采取适当的技术措施,加强数据安全和隐私保护。
02、数据资产化从确权到入表
在了解数据资产化之前,首先要了解“数据资产”是什么。根据中国资产评估协会在去年9月份发布的《数据资产评估指导意见》(以下简称《意见》),数据资产是指特定主体合法拥有或者控制的,能进行货币计量的,且能带来直接或者间接经济利益的数据资源。
一、数据资产挖掘——数据资产化的基础
数据资产挖掘是数据资产化的基础,主要对应业务数据化、数据资源化、数据产品化三个阶段。数据资产化,简单来说,就是数据从原始数据逐步转变为数据资产的过程。从数据资产的形成过程来看,数据资产化是围绕数据的价值创造活动,包括数据加工、治理、开发以及交易等诸多环节和流程,最终目的是推动数据向数据资产转化,激发和释放数据价值潜能。结合数据形态变化与价值实现的具体过程,数据资产化过程可以概括为以下四个阶段:业务数据化、数据资源化、数据产品化、数据资产化。
1.在业务数据化阶段,企业应意识到数据要素对企业经营发展的促进作用,在合规的前提下,更积极主动地收集、汇聚各项业务数据。此外,企业需要建立数据战略与规划,明确数据管理的组织机构与职责,制定数据管理制度与流程,打造企业数据资产管理体系。
2.在数据资源化阶段,企业应当对存量数据与增量数据进行全面盘点,按业务部门、项目、系统等维度,梳理形成数据资源目录,明确数据资源的血缘链路,构建全域数据资源地图。通过数据资源盘点,加强跨部门、跨层级业务协同,提高数据资源使用率。建立数据字段标准、数据字典、数据质量规则、数据资产标准等,形成数据加工治理工作的统一共识。依据相关法律法规和行业标准,对数据资源开展分类分级安全管理,指导未来数据产品的开发应用。
3. 在数据产品化阶段,数据产品的研究开发要与数据应用场景紧密结合。企业需梳理应用场景标签与数据产品类型,通过多元组合,寻找数据产品的机会点与服务提供方式,建立数据产品体系。通过数据产品开发,将数据资源转化为有实际价值的数据产品,满足企业内部或外部用户的需求,为企业提升业务效率,并带来新的商机和收益。
4.在数据资产化化阶段,在这一阶段主要通过确权、估值、入表、交易等手段,明确数据产品的权属和价值,将数据产品转变为具有金融属性的数据资产,为持有人提供保值、增值和资金融通等功能。
二、数据权属确认——数据资产化的前提
确认数据资产权利归属是数据资产化应当解决的首要问题,也是数据资产进行会计确认计量的前提条件。
2022年12月,中共中央、国务院印发《关于构建数据基础制度更好发挥数据要素作用的意见》,明确提出建立数据资源持有权、数据加工使用权和数据产品经营权“三权分置”的数据产权制度框架。
图:数据资源入表的资产类科目
这一制度框架的核心在于区分数据的不同使用阶段和用途,明确不同阶段的权利人和权利范围。数据资源持有权关注的是数据的原始拥有者和其对数据的基本控制权;数据加工使用权允许持有者对数据进行处理和分析,以创造价值;而数据产品经营权则涉及将加工后的数据进一步用于商业活动,如销售数据产品或提供基于数据的服务。通过“三权分置”,既保障了数据原始拥有者的权益,又促进了数据的合理利用和流通,为数据资本化提供了坚实的法律保障。
在实践中,数据权属的确认过程往往复杂且充满挑战。例如,当数据由多方共同产生时,各方对数据的权利可能产生争议。此外,数据的跨境流动也带来了数据权属的国际法律问题。因此,企业和组织在进行数据资产化之前,必须仔细分析和评估数据的来源、收集和使用过程中的法律风险,确保数据权属的明确和合法。
三、数据资产入表——数据资产化的转折点
数据资产入表,是指将数据确认为企业资产负债表中的“资产”项,即数据资产入资产负债表。入表是企业数据资源转变为数据资产的主要方式之一。
2024年1月1日,财政部会计司正式发布《企业数据资源相关会计处理暂行规定》(以下简称“《暂行规定》”)正式施行。《暂行规定》极富时效性和实践指导意义,围绕数据资源是否可以确认为资产、可能确认的资产类别以及相关确认和计量等问题进行了规范,且兼顾信息需求、成本效益和商业秘密保护原则,引入强制和自愿披露结合的方式,引导企业根据自身情况进行披露,以全面地反映数据资源对企业财务状况、经营成果等的影响。
首先,《暂行规定》对企业可纳入资产的数据资源做了界定,数据资产需首先满足“企业拥有或者控制”或“企业在日常活动中持有”的条件。证明企业合法合规地享有数据资源相关权利,是数据资产入表的首要步骤。企业可以将用户授权协议、代理协议、知识产权证书、专利证书等文件作为权属证明。
其次,《暂行规定》明确了在符合相关会计准则要求的前提下,数据要素可以按照不同持有目的作为资产入表,企业自用类的数据资源可以纳入无形资产,对外交易的数据资源可以纳入存货。无论数据资源纳入无形资产还是存货,都同属资产类科目,在提供服务或对外出售后计入损益类科目并确认收入。资产化处理相较于《暂行规定》发布之前的费用化处理方式,能够有效改善企业资产负债率和利润率,减少数据资源投入期对利润的影响。
图:数据资源入表的资产类科目
按数据资源的取得方式,《暂行规定》对数据资源的成本归集也做出了指引。对于企业自用计入无形资产的数据资源,外购取得的,其成本可以包括购买价款、相关税费、加工成本和间接成本;自行开发的,只有进入开发阶段符合规定的支出才能计入无形资产成本,研究阶段支出需计入当期损益。对于对外交易计入存货的数据资源,外购取得的,其成本包括购买价款、相关税费、保险费和间接成本;涉及自行加工的,其成本包括采购成本、加工成本和其他支出。数据资源相关成本纳入资产,有利于完整、准确地反映企业投入状况,同时,也为数据资产交易流通提供合理的定价依据。
图:数据资源的成本计量
最后,企业应当利用好《暂行规定》正式施行前的时间窗口,做好以下三项重要准备:
一是全面盘点企业数据。通过数据资产管理平台,对照《暂行规定》中的定义和确认条件,确定哪些数据是企业自用的,哪些数据可以对外交易。
二是提前做好数据资源开发计划与成本梳理。《暂行规定》采用未来适用法,在2024年1月1日《暂行规定》正式施行前,企业已经费用化计入损益的数据资源相关支出不再调整为资产。因此企业需明确哪些部分的投入按费用化计入损益处理,哪些部分的投入按《暂行规定》纳入资产成本处理,做好不同会计处理方式的前后衔接。
三是强化信息披露。根据《暂行规定》中对强制披露和自愿披露的要求,企业在数据资源生成、使用、交易、管理等过程中应注意收集相关信息,通过披露帮助投资者更好地判断企业数据资源价值。
四、数据资产评估——数据资产化的助推器
数据资产评估是数据资产化的重要前置工作。数据资产入表主要依据成本法体现数据资产价值,但仅从成本端难以准确反映数据资产的实际价值,因此数据资产要应用在金融领域,还需要第三方专业服务机构的估值作为参考依据,以增强数据资产价值的准确性和客观性。
数据资产评估需要关注影响数据资产价值的成本因素、场景因素、市场因素和质量因素。
四项因素:
成本因素包括形成数据资产所涉及的前期费用、直接成本、间接成本、机会成本和相关税费等,主要依据数据资产在会计报表中记录的各项成本信息。
场景因素包括数据资产相应的使用范围、应用场景、商业模式、市场前景、财务预测和应用风险等,主要评估数据产品的应用前景和预计收益。
市场因素包括数据资产相关的主要交易市场、市场活跃程度、市场参与者和市场供求关系,与数据要素市场发展状况密切相关。
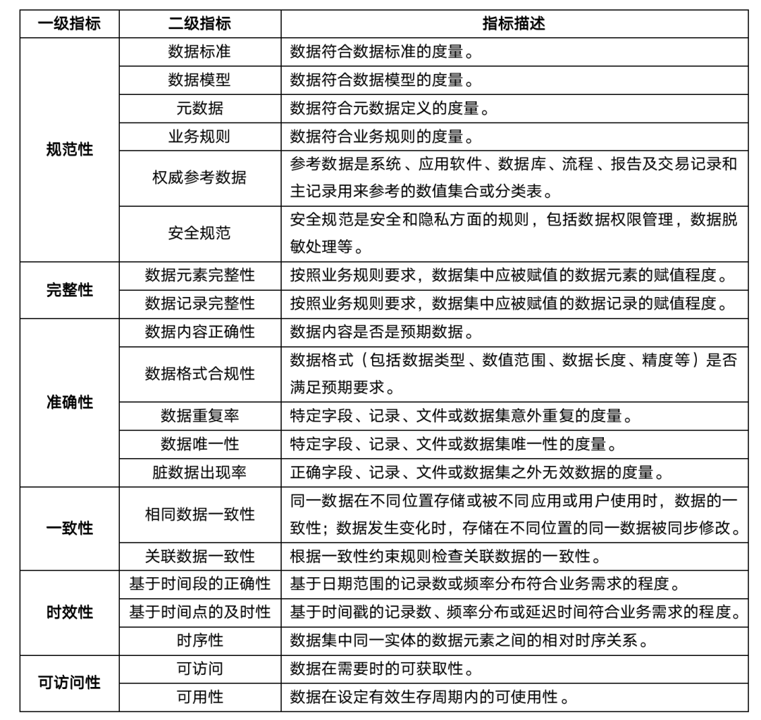
质量因素包括数据的准确性、一致性、完整性、规范性、时效性和可访问性等。
通常情况下,数据质量评价是数据资产评估的基础,主要参照国家标准《GB/T 36344-2018信息技术 数据质量评价指标》开展评价(数据质量评价指标详见下表)。根据数据自身特点与应用场景的关注点对数据质量评价的一二级指标赋予不同权重,得出数据质量评价总分。因此,为达成更好的数据资产评估结果,企业在前期开展数据治理时,就应当注意从各个维度提升数据资产的质量。

数据资产评估的基本方法主要包括成本法、收益法和市场法。
成本法
成本法,是以重置该项数据资产所发生的成本作为确定评估对象价值的基础,并对重置成本的价值进行调整以此确定评估对象价值。采用成本法,除了归集与数据资产相关的各项成本费用,还需关注各项投入与数据资产的相关程度、数据资产的质量、经济寿命等。
收益法
收益法,是通过测算该项数据资产所产生的未来预期收益并折算成现值,进而确定被评估数据资产的价值。在获取数据资产质量评价等相关信息的基础上,根据该数据资产的历史应用情况及未来应用前景,结合数据资产应用或者拟应用企业经营状况,重点分析数据资产经济收益的可预测性。采用收益法,需关注数据资产的应用场景、收益模式和收益风险
市场法
市场法,是在具有公开并活跃的交易市场的前提下,选取近期或往期成交的类似参照系价格作为参考,并修正有特异性、个性化的因素,从而得到估值。采用市场法,需关注该数据资产或者类似数据资产是否存在合法合规的、活跃的公开交易市场,是否存在适当数量的可比参照物。
各种方法本身没有优劣,主要是适用条件有所不同。为了更准确地估计数据资产的价值区间,数据资产评估一般采用至少两种评估方法。现阶段,数据资产价值评估主要采用成本法和收益法评估。市场法评估所要求的公开并活跃的交易市场条件暂未满足,还需要法律、政策对健全数据要素市场给予更多支持。数据资产只有依托合规高效的数据要素市场进行流通交易,才能更大限度释放价值和潜能。
03、数据资本化将信息转化为资本
数据资本化是在数据资源化和资产化的基础上,赋予数据资产更多金融属性,比如可以将数据资产作为抵押品进行信贷融资等金融活动的过程。
一、政策环境
目前,我国已经逐步形成了一套“一项顶层规划”+“一套基础制度”+“多点政策配套”共同发力的政策体系。在顶层规划方面,《数字中国建设整体布局规划》明确地提出了“释放商业数据价值潜能,开展数据资产计价研究,建设数据要素按价值贡献参与分配的机制”。数据作为资产的商业价值与收益分配已经成为了数字中国建设的一项重点内容。
在基础制度方面,“数据20条”明确支持为实体经济企业尤其是中小微企业数字化转型赋能开展信用融资,探索数据资产入表。在配套政策方面,国家数据局、工信部、财政部、国家统计局、国家知识产权局以及中国气象局等多部委配合“数据20条”出台了一连串相关的配套政策,初步地形成了一套政策“组合拳”(参见表1)。
二、行业实践
事实上,多地已围绕数据资产融资展开实践,不少企业从中获益,依据自己的数据资产登记证书获得融资,有效缓解了融资难题。这也正是政策支持和鼓励的。近期财政部印发的《关于加强数据资产管理的指导意见》(以下简称《指导意见》)指出,鼓励在金融、交通、医疗、能源、工业、电信等数据富集行业探索开展多种形式的数据资产开发利用模式。
2022年7月,北京国际大数据交易所(以下简称“北数所”)揭牌,围绕数据资产登记、评估开展工作。截至2023年11月,北数所数据交易备案规模已超过20亿元,交易主体500余家,发放27张数据资产登记凭证。
北数所副总经理栾明月此前表示,北数所在数据确权、评估上已经积累了不少案例,此外也在进行数据资本化探索,包括数据资产的质押融资、数据资产保险、数据资产证券化和数据资产入股等。
三、挑战与前景
数据在金融领域的应用不止于此。《行动计划》将数据在金融领域的应用总结为提升金融服务水平和提高金融抗风险能力两个方面。其中,有赖于科技、环保、工商、税务、气象、医疗、社保、农业农村、水电气等公共数据的开放和利用。事实上,在各类场景中,金融是对公共数据需求最旺盛、应用条件最成熟、边际价值最大的场景,因而也一直是公共数据开放的重要实践领域。金融机构运用公共数据能够更充分地了解企业的经营现状和发展趋势,能够有效消除银企信息不对称,帮助金融机构规避金融风险,还可以通过降低信用风险溢价的方式降低有发展前景企业的融资成本。
不过,当前公共数据在开放和应用于金融领域的过程中仍然面临一些问题。如何进一步提升公共数据质量,如何从场景需求出发精准汇集和开放公共数据,如何保障数据应用过程中的安全和隐私,这些问题还尚待研究解决和实践探索。
另外,《指导意见》指出,统筹运用财政、金融、土地、科技、人才等多方面政策工具,加大对数据资产开发利用、数据资产管理运营的基础设施、试点试验区等扶持力度,鼓励产学研协作,引导金融机构和社会资本投向数据资产领域。
↓↓了解更多资讯,请识别下方二维码↓↓


国脉集团是数据资产化先锋企业,主要提供培训、咨询和产品设计服务。为数据资源拥有者提供专业、规范、合规的全流程资产化服务,提升机构数据管理服务能力,实现数据资源价值最大化。运用最先进的培训理念方法和平台工具提供高绩效培训服务。研发“一头一体两翼”企业数据资产化咨询服务方法论,提升数据资产化战略设计、就绪度评估与咨询、入表和产品化全流程咨询服务。基于战略思维和实操需求研发“易”系列产品,并与数源方合作研发系列数据产品。
主要课程包括数据资产入表、数据经纪人、公共数据运营和政府CDO、数据精品等精品课程。
主要产品:数据易投、数据易贷、数据易保、数据易售。
联系我们请点击: