数字经济的10大趋势

2020-09-21 18:06 来源:中金公司
浏览量: 收藏:0 分享

  数字经济发展将带来十大趋势:1)数字经济改变地缘格局,中美可能继续引领数字经济浪潮;2)服务在线化、平台化;3)服务可贸易;4)制造自动化、智能化,产品生产者与使用者的持续关联;5)制造的定制化、个性化与响应及时化,工厂到消费者距离缩短,产品规模化与个性化矛盾得到调和;6)数字催生平台“巨型化”:平台属性强的企业规模仍可能进一步扩容;7)数字改变企业资产结构:企业轻实物资产、重人力资本、重数据资产,人才和创新能力更加重要;8)数字改变个人:教育、学习的终生化;9)数字改变公共服务:数字政务、智慧城市升级;10)中国可能加大力度推动自身数字经济核心层硬件与软件的技术进步及进口替代。

  数字经济发展浪潮中,建议重点关注三条投资主线:1)数字经济核心层技术领先且迭代能力强、研发能力强的“硬核”类公司,及拥有较多用户、具有稳定需求、研发迭代能力强的应用场景类公司;2)规模能继续扩张的强平台型公司;3)数字经济赋能浪潮中,能利用数字化改造产品、生产及销售全流程以进行产品创新、降低成本、提高效率的实体类企业,包括消费、医药、教育、金融、医药、服务中介及制造等领域的企业。

  基于上述三条主线,中金梳理了50家中国数字经济各层级中代表性企业,编制成中金中国数字经济50指数(CICC China Digital Economy 50 Index, CCDE50 Index),供投资者参考。

  摘要

  数字经济:下个十年,十大趋势

  我本文中结合数字经济的特征,在历史对比及行业公司层面分析的基础上,探讨数字经济中股市投资相关的几个主要问题。主要结论如下:

  1)  数字经济对大市场更有利,中美股市可能会呈现更多数字经济相关机会。数字经济的非接触特性在疫情演绎之下彰显,今年以来,中美两地市场在百年一遇的疫情冲击之下到目前为止领涨全球、与数字经济相关的科技等板块领涨其他板块,可能有其内在逻辑。数字经济呈现的规模经济、网络效应、范围经济、非竞争性等四大特征,对大市场相对更有利。美国股市在数字经济时代的地位毋庸置疑,中国基于人口多、密度大、地域广等特征,可能也会在数字经济时代确立比较优势、孕育较好的投资机会。

  2)  数字经济,十大趋势:1)数字经济改变地缘格局,中美可能继续引领数字经济浪潮;2)服务在线化、平台化;3)服务可贸易;4)制造自动化、智能化,产品生产者与使用者的持续关联;5)制造的定制化、个性化与响应及时化,工厂到消费者距离缩短,产品规模化与个性化矛盾得到调和;6)数字催生平台“巨型化”:平台属性强的企业规模仍可能进一步扩容;7)数字改变企业资产结构:企业轻实物资产、重人力资本、重数据资产,人才和创新能力更加重要;8)数字改变个人:教育、学习的终生化;9)数字改变公共服务:数字政务、智慧城市升级;10)中国可能加大力度推动自身数字经济核心层硬件与软件的技术进步及进口替代。

  3)  当前数字经济相关板块市值占比达到历史新高可能并非估值泡沫,未来几年仍有可能进一步上升。数字经济的网络效应、规模效应、范围经济及非竞争性等特征使得数字平台的规模还在扩大、范围还在延伸,数字经济赋能实体行业的渗透率还可能进一步提升,数字化发展也在模糊传统的行业边界,等等,这些因素共同使得用数字经济相关板块市值占比来判断股市是否是估值泡沫并不能得出确切结论。基于上述逻辑,判断当前数字经济相关板块在股市的市值占比在未来几年仍可能继续上升。

  4)  数字经济发展对金融市场本身也带来改变。数字经济发展除了改变资本市场市值结构、改变金融市场信息传播效率外,交易所、货币等传统金融市场基础设施也因数字化而呈现新的形式,金融产品如ETF的流行、量化交易等也因数字经济发展而得以实现,数字化浪潮使得机构相对个人更具优势而强化了中国投资者结构机构化的趋势。数字经济发展也给新数字型公司估值及传统会计信息指标信息含量带来挑战。

  三条投资主线,引入“中金中国数字经济50指数”(CCDE50 Index)

  数字经济的四大特征使得单个企业面临跨界竞争和赢者通吃等威胁,不确定性可能更大,板块或指数投资可能更有利于分享数字经济的红利。基于前述十大趋势并综合中金行业分析员的观点,建议重点关注三条投资主线:1)数字经济核心层技术领先且迭代能力强、研发能力强的“硬核”类公司,及拥有较多用户、具有稳定需求、研发迭代能力强的应用场景类公司;2)规模能继续扩张的强平台型公司;3)数字经济赋能浪潮中,能利用数字化改造产品、生产及销售全流程以进行产品创新、降低成本、提高效率的实体类企业,包括消费、医药、教育、金融、医药、服务中介及制造等领域的企业。基于上述三条主线,梳理了50家中国数字经济各层级中代表性企业编制成中金中国数字经济50指数(CICC China Digital Economy 50 Index, CCDE50 Index),供投资者参考。

  正文

  数字经济:是估值大泡沫,还是投资大时代?

  本文按照如下顺序集中探讨数字经济与股市投资相关的问题:

  第一、数字经济相关板块的市值占比达到近几十年的新高,到底是乐观者认为的对未来数字经济发展前景的预示,还是悲观者认为的又一个科技泡沫?

  第二、数字经济发展中行业和公司表现和投资有哪些重要特征,数字经济红利在资本和劳动间的分配如何影响股市投资?

  第三、数字经济发展对资本市场本身产生了哪些影响?

  第四、数字经济大潮下,有哪些大趋势值得关注,又有哪些投资主线?

  首先,数字经济相关板块在股市市值中的比例达到历史新高,这是估值大泡沫,还是预示数字经济大时代?数字经济发展提高了股市的长期回报吗?

  数字经济板块高市值占比预示大泡沫吗?

  投资者对数字经济发展的热情及憧憬,在2000年左右的美国市场酝酿了一场举世瞩目的科技大泡沫。2020年至今全球最大两个市场美国及中国股市领涨全球,同时这两大市场内均是科技相关板块领涨市场,数字经济相关板块的市值占比已经达到近二十年的新高度。以美国市场为例,科技龙头股(FAAMNG)合计的市值已经达到7.1万亿美元,占美国股市的市值比例接近23%,已经远超过了2000年互联网泡沫的顶点水平。

  这到底是乐观者所认为的对“未来已来”的预示,还是悲观者所嗤之以鼻的“大泡沫”?在本章中基于历次科技革命及本次数字经济发展的分析,并基于Global Financial Data中的美国股市行业市值[1]占比变迁的数据,为理解当前数字经济发展及其在股市的反映提供一些思路。

  数字经济相关的板块市值占比未来几年还能继续提升吗?

  以某一相关主题的股票占股票市场总市值的比例,来衡量这个主题的重要性以及其在经济中的地位有一定的参考价值。但拿这个板块的市值占比来衡量这个板块是否高估、估值是否合理等,则信号可能不一定确切。具体到数字经济的发展来看,中金认为相关板块市值占美股市值比例达到近几十年的高位,并不能说明当前数字经济相关板块已经严重泡沫化。在未来几年,随着数字经济的进一步发展,相关板块占美股市值的比例,仍可能进一步上升。理由如下:

  ► 数字经济渗透率可能还有较大提升的空间。随着数字化浪潮的推进,当前产业数字化与数字产业化的趋势方兴未艾。拿数字化发展相对较早的电子商务来说,在中国电子商务发展较早、增速较快,但占总体零售的比例依然只有30%左右;在美国电子商务的渗透率还不到20%,也依然有较大的空间。电子商务的发展,以及传统零售与电子商务的结合,都会进一步提升电子化的零售在总零售中的占比。类似的情形还有很多,几乎在消费者日常的衣、食、住、行、康、乐等所有领域,数字经济的渗透率及改造传统经济模式仍有较大空间。这些都可能进一步提升数字经济相关板块市值占整个市场的比例。

  ► 数字经济中的平台仍在不断延伸,行业界限更加模糊。除了数字渗透率在全社会进一步提升可能会提升数字经济相关板块在股市的市值占比外,数字经济中的平台经济,基于网络效应、规模效应、范围经济、非竞争性等特征,也在不断延伸触角。比如,腾讯最开始是社交平台,但这一平台基于社交关系,将人的各类日常活动通过社交关系深度绑定,已经延伸至几乎包括个人大部分日常活动的跨行业平台。在这一平台中,行业的界限已经不再清晰,以至于腾讯到底是互联网企业,还是实体经济企业,已经较为模糊。同样的例子也适用于阿里、京东、美团等平台。

  ► 美国股市的历史经验表明,科技革命中相关先导板块占股市的总市值比例可能并无上限。根据Global Financial Data数据库收集的美国股市数据,在1800-1900年间,交通运输板块属于当时工业革命的先导型板块,包括隧道、铁路等交通运输板块一度占当时公开交易股票总市值比例在50%以上。

  图表: 数字经济相关的科技龙头公司占美股市值的比例已经达到近几十年的高位

  资料来源:Haver Analytics,中金公司研究部

  图表: 中国电子商务发展较早、增速较快,但占总体零售的比例依然只有30%左右

  资料来源:万得资讯,中金公司研究部    数据截至2020年7月底

  图表: 当前,美国电子商务的渗透率还不到20%,也依然有较大的空间

  资料来源:万得资讯,中金公司研究部

  图表: 美国股市长期的行业格局演变:美国股市行业结构1800-2018

  资料来源:http://www.globalfinancialdata.com/200-years-of-the-united-states-stock-market-in-one-graph/,中金公司研究部

  数字经济相关板块占股市市值的比例会长期持续在高位吗?

  答案可能是否定的。原因包括如下几个方面:

  ►技术演进会催生新的“先导产业”,基于技术的垄断是相对的、暂时的。资本对利润的追求,使得创新和变革永无止境。历史经验显示,靠技术实现的垄断似乎一直是暂时的、难以永恒。数字经济的网络效应、规模效应及非竞争性等特征,使得数字经济本身具有垄断性和易被颠覆的相互矛盾的双重特征。微软的操作系统一度被认为高度垄断,但技术的演进、移动互联时代的来临,使得微软这样曾经不可一世的在操作系统领域的垄断也被颠覆,所幸及时转型云计算模式;在智能手机端的操作系统微软几乎已经没有市场份额。在PC时代一度被认为坚不可摧的社交工具QQ,被无线互联时代的微信替代。曾经被认为地位异常稳固的微信,在4G后时代短视频兴起后,也面临被抖音等短视频社交APP分食用户时长的局面。滴滴出行在出行市场地位看起来非常稳固,却也可能被美团出行等出行新势力抢走市场份额。技术的演进在不断改变商业规则和逻辑,前瞻性地适应技术、运用技术来作出调整才不会被技术演进所淘汰。

  ►技术的进步,也使得一时看起来地位重要的行业,会随着经济和社会的发展,而逐步变成“传统产业”。这是与经济和社会发展阶段相适应和匹配的。当前看起来很高技术含量、无所不包、具有很强垄断性的数字经济平台,在社会发展到一定阶段后,可能会变成习以为常的“标准化存在”。这就好比电气化时代的各类电气化机械、家庭汽车时代刚开启时的家用小汽车等等,在引入的当初是当时的先进技术,在当前来看,已经是千家万户的“标配”。

  ►回顾过去一百年美国规模最大的50家公司,也显示出科技革命带来的公司和行业格局的不断演进,没有一个行业在股市的占比能够持续维持高位。某一历史时期看起来不可一世的“高科技”公司或行业,随着技术进步和时代发展,也会逐步没落、重要性下降。

  1) 1917年,按资产排名,美国最大的50家公司中有40%是石油、钢铁或采矿公司。最大的公司是美国钢铁公司(US Steel),资产规模是第二大公司AT&T的三倍以上。标准石油虽然被拆分,但是拆分后企业的规模依然较大。其他的垄断企业在资产规模上也很突出,包括中央皮革,美国烟草,美国橡胶和国际商船。

  2)1967年,按市值排名,石油公司依然占据要位,不过科技、通讯和电影公司在前十名中占据4席,前50名中还新增了制药、消费、航空航天和国防等行业。当时美国市值最大的公司是IBM,AT&T仍排第2,美国钢铁则降至第35位。前50名的名单上新增科技、电影、办公设备、化妆品、消费品、电视广播、制药、航空航天和国防、金融服务等行业的公司,这些行业在1917年的榜单上几乎都不存在。石油仍然是重要行业,在前10名中占据3席,占前50名榜单的9席。

  3)2017年,按市值排名,美国最大的50家公司中有52%是科技、医药或金融服务公司。最大的公司是苹果(Apple),IBM降至33位,AT&T排在12,美国钢铁已经落在名单之外。在市值前10名的公司中有5个都是科技公司。保险成为前50名的名单上的新增行业。股市的长期繁荣使美国最大公司的平均市值比1967年要高得多,以前10名来衡量,2017年的平均市值是1967年的23倍,而同期物价只涨了6倍。

  当前数字经济相关板块在股市如日中天,未来几年占比仍有可能创新高,但这并不代表这种高占比会一直持续。科技发展日新月异,今天的“朝阳产业”可能成为明天的“传统产业”。

  综上所述,数字经济相关板块占股市市值的比例可能并不是一个可靠的判断数字经济板块估值及整体发展程度的指标,数字经济的发展及数字经济相关板块占股市的市值比例未来几年可能还有提升空间。但这并不代表数字经济占比可以一直都维持在高位。历史经验表明,基于技术的垄断都是暂时的、容易被新技术的演进所颠覆或削弱。

  数字经济本身具有垄断性和易被颠覆的双重矛盾特征,也使得在投资数字经济领域的公司时,对公司和行业的相对优势要有更准确和及时的把握,要对技术的演进和影响有前瞻和及时的认知,动态地调整,将在下一环节对此进行分析。

  图表: 过去100年美国规模最大的50家公司行业分布

  资料来源:Forbes,中金公司研究部     1917年用总资产规模衡量,1967年和2017年用总市值衡量

  图表:过去100年美国规模最大的10家公司


  资料来源:Forbes,中金公司研究部     1917年用总资产规模衡量,1967年和2017年用总市值衡量

  图表: 人类社会不同发展阶段全球人均GDP趋势

  资料来源:Haver Analytics,中金公司研究部

  图表: 全球经济格局不断变迁,几次科技革命在近三百年影响巨大,中国近年成为数字浪潮中的领先大市场之一

  资料来源:万得资讯,Haver Analytics,中金公司研究部    注释:GDP以1990年不变价格基于购买力平价计算

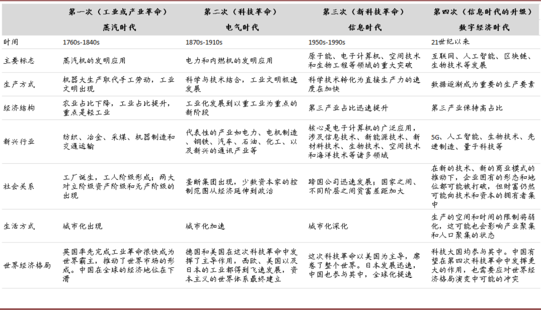
  图表: 当前数字科技革命与历史上三次科技革命主要特征及对比

  资料来源:维基百科,中金公司研究部

  数字经济发展提高股市长期回报了吗?

  当前数字经济正在经历波澜壮阔的发展浪潮,百年一遇的疫情带来的社交隔离进一步加快了数字经济普及的步伐。2020年疫情冲击之下,与数字经济相关的科技股带领美股大幅上涨,在中国市场也表现突出。

  回顾来看,1990年代以来的互联网、移动互联网及更全面的数字化蓬勃发展,让人感受到科技带来的变化日新月异、应接不暇。那么在数字经济浪潮中,股市整体表现是否会更好、平均回报更高呢?在本节中探讨这一问题。

  数字经济的发展并未改变美国股市的长期收益水平

  以科技革命的中心和发源地美国市场为例来说明这一情况。近几十年来信息科技与数字经济逐步发展,从个人电脑的发展与普及,再到互联网的蓬勃发展,进一步到无线互联时代,并发展到当前数字经济向各行各业渗透,科技发展带来了方方面面的变化,让人感受到变化之快,也容易让人产生在这样的技术革新快速普及的背景下,股市收益可能会更好的印象。那么实际的情况如何呢?

  中金注意到,Roger G. Ibbotson等对美国长期股市收益的研究显示,美股长期的年化全收益回报率在9.4%左右。详细参见The Long-Run Drivers of Stock Returns: Total Payouts and the Real Economy(Philip U. Straehl and Roger G. Ibbotson,2017)。

  以数字经济应用开始萌芽到蓬勃发展的最近30年美股整体收益为样本。统计显示,无论是美股的收益特征还是股市与名义GDP的相对表现,在最近30年并未出现系统性偏移。1990年以来标普500指数的年化收益为7.7%,年均的股息率为2.0%,全收益回报率为9.8%。这跟标普500指数近百年的统计数据似乎也并无显著差异。从美国名义GDP的增长及标普500指数的长期相对变动趋势来看,在2000年互联网高科技泡沫附近,标普500指数与名义GDP指数的比值达到相对高位,后续随着互联网泡沫的破灭而下行,直到2009年才见底,后续逐步上行。最近10年标普500指数的表现大幅好于同期名义GDP的表现,中金估计这与金融危机冲击带来的股市估值低点有关。但是拉长时间来看,标普500指数与名义GDP之间的关系长期相对表现似乎是在围绕相对稳定的中枢波动,并未出现系统性的偏移。这说明,美股长期平均回报可能也并未因为科技革命的长周期而出现较大的变化和偏离。

  数字经济的发展也未改变中国股市整体的收益率水平

  从中国市场来看,科技应用及数字经济的发展到目前为止也似乎并未系统性改变股市整体收益的特征。以中证全指为例,2000年以来指数的年化收益为5.3%,年均的股息率为1.5%,全收益回报率为6.8%。2011年以来,中国数字经济从萌芽到迅速发展,而指数全收益回报率却没有明显提升,反而略微下降了1.3个百分点。

  从中国名义GDP的增长及中证全指的长期相对变动趋势来看,也存在均值回归特征,不过均值中枢发生了切换。2011年以前,中国经济持续高增长,2006~2007年股票市场迎来“牛市”,中证全指与名义GDP指数的比值达到相对高位,后续随着中国经济增速趋势性地下降,该比值的中枢也逐步下行。也就是说,数字经济的发展到目前为止并未改变股市受到前期高估值和近十年经济增长放缓的拖累的局面。

  图表: 1990年以来标普500指数的收益特征与近百年没有显著差异

  资料来源:Bloomberg,中金公司研究部     数据截至2020年8月31日

  图表: 拉长时间来看,标普500指数与名义GDP之间的长期相对表现具有均值回归特征

  资料来源:Bloomberg,中金公司研究部

  图表: 2011年以来中证全指的整体收益相比此前甚至出现了一定的下降

  资料来源:万得资讯,中金公司研究部   数据截至2020年8月31日

  图表:拉长时间来看,中证全指与名义GDP之间的存在均值回归特征。不过2011年前后,中枢发生了切换

  资料来源:万得资讯,中金公司研究部

  为什么数字经济蓬勃发展,股市长期平均回报并未受根本影响呢?

  背后原因可能至少包括几个方面:

  ►数字经济发展虽然延缓近些年总体生产率增速下降的趋势,但未能大幅提升总体生产率水平。八十年代著名诺贝尔经济学奖获得者Robert Solow对在实证数据中并未明确发现信息科技对生产率的正面影响曾经有过很有代表性的评论。学术研究都注意到了数字经济发展并未改变近几十年全球生产率持续下行的这一现象。OECD的一篇研究Productivity Growth in the Digital Age (OECD,2019)解释,在单个行业相对比较容易观察到数字经济应用对效率提升的效果,但对整体影响尚不明显。文章表示,从数字经济的应用到总体生产率的提升,或许这中间还有一些时滞。

  ► 数字经济带来的革命,本身是一种破坏式的创新,有创新也有破坏。这两方面相互抵消可能会削弱数字经济发展对经济和股市收益的总体贡献。比如电子商务的发展,对传统零售业造成了较大冲击。阿里巴巴等电子商务平台市值扩大的过程,也是传统零售市值增长停滞甚至萎缩的过程;滴滴出行等新的出行体验,提高了供给、需求匹配的效率,但对出行总需求的改变可能并不明显,甚至可能因为数字经济发展提高了存量车的使用效率,而减少了消费者对购车的需求。

  ►数字经济效率提升带来的好处可能并未被相对平衡地分配到资本和劳动力,以及劳动者内部,从而并未显著地帮助改善总需求的增长。

  美国著名未来学家托夫勒于1990年出版的《权力的转移》一书,该书提出了信息富人、信息穷人、信息沟壑和“数字鸿沟”等概念,认为数字鸿沟是信息和电子技术方面的鸿沟,信息和电子技术造成了发达国家与欠发达国家之间的分化。

  近几十年数字经济的发展,部分印证了“数字鸿沟”的存在。数字经济的非竞争性、规模效应、网络效应、范围经济,以及高度依赖人力资本的特征,使得数字经济中的个体面临如下特征:1)数字经济领域,资本投入面临高风险,但一旦成功则是异常的高回报;2)数字经济带来的“赢家通吃”特征,也会使得某一领域的市场份额更加迅速地朝优胜者集中;3)数字经济工具,放大了人与人之间的差距,等等。

  这些都会使得:1)资本相比劳动更容易占有数字经济带来的好处;2)劳动者中在数字经济中拥有初步优势的少数人比大多数人享有更多的数字经济带来的好处,学术方面对这些问题也有较多研究[2]。

  ►有研究表明,股市长期收益驱动力来自股市的总支付(total payout),即股息加回购。这是股市长期收益相对比较微观的驱动因素。数字经济的发展如果并未改变总支付的水平,股市长期收益可能也不会出现系统性迁移[3]。

  上述数字经济发展与股市长期收益的特征对当前股市投资的分析含义是:

  ►数字经济蓬勃发展,但暂时并无证据表明它对股市整体长期平均回报产生显著影响;

  ►最近股市与GDP对比关系中可以看到,要从数字经济主题投资中受益,股市估值也较为重要,估值偏高将稀释未来的收益,而在估值相对低位介入可以提高收益;

  ►结构比整体更重要:数字经济的发展可能带来较大的分化,这种分化可能也体现在股市的行业间及行业内部表现中。要从数字经济投资中受益,可能需要重点关注局部而非整体。

  图表: 电商平台阿里巴巴的股价大涨,但与此同时传统商贸零售指数表现相对低迷

  资料来源:万得资讯,中金公司研究部

  数字化浪潮下的行业及公司分析

  从行业及公司的层面看,为数字经济发展提供基础设施的行业和公司,包括相关硬件及软件,是数字经济的核心层;在核心层基础上,叠加各种应用以满足企业和个人的某种需求,形成了数字经济的应用及平台层;在此基础上,与各专业领域相融合、演变,形成数字经济在各个领域的具体应用和创新,是数字经济赋能各实体经济行业的体现。

  从上面的分析和定义可以看到,核心层的硬件及软件行业是数字经济的基础;应用及平台层是在核心层硬件和软件支持下形成的,是数字经济形态发挥作用的关键;数字经济与各垂直应用领域相结合是数字经济赋能的体现,是最表层的、容易直观感受到的。到目前为止,各行业与数字经济的关联度有较大差异。

  处于这些不同层级的行业和公司,由于他们在数字经济中地位不同及各自行业本身的不同特征,受数字经济发展影响程度有较大差异,不同层级的行业及公司表现出各自不同的特征。在本节中进行分析。

  核心层硬件及软件:技术“硬核”程度是关键;“一体化”与“专业化”的分野

  数字经济核心层是数字经济运行的基础设施,包括半导体、消费电子、服务器、集成商及在此基础上运行的起系统作用的基础性软件。因此,核心层的行业及公司,大都是科技领域“硬核类”行业及公司。综合全球科技核心层硬件与软件行业及公司的特点,在核心层的行业及公司的投资分析中有如下几点值得注意:

  ►理解数字经济核心层的“硬科技”维度与“场景”维度。

  讨论的核心层科技类企业,可以根据科技“硬核”程度及应用场景的关联程度两个维度来分别进行理解。

  技术维度理解核心层:理解核心层演进的一个维度是底层最基础的科技创新。这是沿着科技关键性及核心程度不断往底层技术追溯,如,从表层消费电子(如中国的小米,OPPO,VIVO),到芯片设计与制造(如高通、台积电等),到半导体设备与材料(如ASML、应用材料),等等。这个维度的科技创新是狭义的科技创新,是真正的“硬科技”维度的创新。这一维度的创新和进展,对科技行业都具有牵一发而动全身的影响,每一次这一维度的关键技术进步会带来整个科技发展的大跨步,比如芯片技术的迭代演进,比如半导体材料技术进步,从传统硅基半导体到量子计算的潜在演进等,都会对整个科技产业产生革命性的影响。

  应用场景维度理解核心层:理解核心层演进另外一个维度是应用场景方面的模式创新。这是根据科技应用与个人工作和生活直接相关的程度,在模式和应用场景上的创新,更偏重于科技的应用,是广义的科技。比如,从最核心的半导体技术,到通信网络(如华为、电信公司等),到操作系统与数据库(如微软、Oracle),再到场景应用类的公司(如中国的腾讯、阿里巴巴等),从层级上逐步与个人工作与生活场景越来越相关。最近20年,从2G、3G到4G,直到当前的5G时代,中国目前多数科技公司,就是基于上一个维度全球最底层的技术创新,利用市场规模优势,在应用场景维度进行集成与应用开发,包括华为、中兴通讯、腾讯、阿里巴巴、美团、小米,等等。

  从股票投资的角度看,技术维度核心的公司(“不可替代性”),以及应用场景创新上能够把握最多客户、满足最稳定的客户需求的公司,这两类公司展现出最大的投资价值。举例来说,半导体是数字经济核心层硬件中的核心。反映美国半导体行业的费城半导体指数,在1994年至科技泡沫顶点(2020年6月底),上涨幅度达到了8.3倍,2008年底部至今,移动互联网大发展推动费城半导体指数上涨超过10倍,而在半导体公司中处于核心的半导体设备及材料类公司,同期涨幅更大,如半导体设备中处于最核心地位ASML同期上涨则超过30倍。美国的微软公司也是数字经济核心层最重要的公司之一,在PC时代提供操作系统及相关应用,如办公软件,在云计算时代提供云服务。微软在2000年科技泡沫时期就是最核心的公司,在最近移动互联网时代一度落后,近几年又通过持续的技术演进及路线迭代,重新回到数字经济的核心层,股价自2009年以来上涨也超过10倍。

  从投资的角度看,中国数字经济中处于核心层的科技公司也创造了非常辉煌的投资回报。但中国的科技公司中更多是利用中国大市场的优势在外围最底层的科技创新基础上推广科技应用、开拓应用场景类的公司。从最近十年的发展中,涌现出一批在中国科技应用领域具有相对核心地位的公司,包括华为、腾讯、阿里巴巴、美团、小米等等。但这些公司与美国等在半导体制造领域处于核心地位的“硬科技”公司,在科技的关键性上和不可替代性上依然有较大差距。

  中美摩擦,特别是近年美国在科技领域对中国科技的限制,能更深刻理解“硬科技”与“场景应用”类科技的差异,及投资价值上的差异。中国数字经济核心层“半导体”领域一度深度依赖进口,每年进口半导体的价值比中国进口石油的体量还要大。最近这些年中国在相对偏高端的半导体制造领域逐步重视、开始起步降低对外围的依赖。但中美摩擦特别是科技领域美国对中国的限制,可能会给这一进程带来挑战。这种摩擦,让投资者认识到数字经济核心层“硬科技”和“场景应用”类科技在科技中地位上的差异,这也是区分数字经济核心层公司投资价值的重要维度。

  全球变局加大了中国在数字经济真正的“核心层”科技寻求“国产化”的紧迫感和必要性。这可能酝酿着中国数字经济“核心层”进口替代的机遇。目前这一进程看起来困难重重,面临不少挑战。但依靠庞大的内需市场,以及政府的积极、大力和持续支持,如果中国能够联合外围有可能联合的力量,再加上中国科技公司在这些领域已有的一定人才和技术积累,假以时日,中国在这些领域取得突破仍具备可能性。一旦中国在数字经济核心层“硬科技”取得突破,将对全球科技领域、世界经济及地缘政治格局产生重要影响。

  ► 核心层的“一体化”与“专业化”。

  在数字经济的核心层硬件及软件类的公司中,也有两种完全不同的模式,即一体化的模式,典型的如三星、华为、苹果;以及专业化的模式,即独立的半导体芯片设计、制造类公司,如台积电、高通等。从投资的角度看,数字经济核心层的一体化公司与专业化公司各有优劣。

  “一体化”的公司各个细分领域都涉及,规模庞大,具备根据下游应用场景进行定制化改进和细化的能力,终端创新能力强,但技术演进对研发投入要求高。为什么华为造手机能够后来居上,超过小米等公司?其中很重要的一个原因,是华为可以利用5G通信设备及在芯片设计领域的一体化技术优势,根据用户需求,进行个性化的设计,对产业链把控力要强于更下游的小米等品牌。比如,华为对手机电池、对摄像等模组的深度设计和改造,并利用自己设计芯片的优势,对手机性能进行优化,这都是其他非一体化厂商无法比拟的。再比如,苹果公司能够更早推出真无线耳机(TWS),使得苹果无线耳机成为迄今为止最成功的消费电子设备之一,也依赖从芯片到操作系统等一体化的优势。Android系统的智能手机推出真无线耳机的时间要晚得多,与Android系统的手机厂商很多依赖独立的芯片供应商如高通等有关。

  专业化的核心层公司技术实力强,对某一领域做精做深,但下游客户的稳定性差。走专业化、专注于某一领域是核心层公司的另外一种模式。这类公司的核心是技术研发能力和产品迭代创新能力。技术路径选择的失败,或者技术迭代的落后,可能使得公司面临生存威胁。比如从PC互联网时代到移动互联网时代的演进,使得低功耗的手机芯片大行其道,专做服务器和PC芯片的INTEL一度面临挑战;而高通则受益于这一趋势。

  从投资的角度看,一体化的公司可能相对更加稳定,专业化的公司需要关注行业变化并关注其持续创新的能力。

  图表: 按照技术“硬核”维度和应用场景维度对核心层公司进行分类

  资料来源:中金公司研究部

  图表: 技术维度越是核心的公司,以及应用场景创新上能够把握最多客户、满足最稳定的客户需求的公司,展现出的投资价值也相对较大

  资料来源:Bloomberg,中金公司研究部   数据截至2020年8月31日

  图表: 中国数字经济核心层“半导体”领域一度深度依赖进口,每年进口半导体的价值比中国进口石油的体量还要大

  资料来源:万得资讯,中金公司研究部

  图表:半导体在中国总进口金额的占比也在不断提升,2019年已经达到了14.7%

  资料来源:万得资讯,中金公司研究部

  应用及平台经济的投资选择:关注平台的“强”与“弱”

  如果说数字经济核心层公司的选择更看重的是核心技术,应用及平台层则是最能体现数字经济本身特征的层级。从投资的角度看,应用及平台层的行业及个股选择,很重要的考虑因素是应用的用户粘性、使用频率(使用时长)以及平台的强与弱。

  ► 平台型企业是数字经济各层级中最能体现数字经济特征的。平台型企业充分享有数字经济的网络效应、规模效应、范围经济及非竞争性的特征。稳定的平台型企业一般具有如下几个必要的特征:1)使用的用户数量多。比如腾讯、阿里巴巴等平台,在中国就有几亿用户;2)单个用户使用的相对频次高,比如当前用户对微信依赖度很深,用户几乎每天会多次打开微信;支付等行为也使得每个用户每天都可能多次打开支付宝;3)使用平台的人越多,平台的价值越大,这是数字经济网络效应的体现。综合来看,平台型企业是数字经济各层级中最能体现数字经济特征的。

  ► 平台型企业的潜在投资机会的好与坏,取决于平台的强弱度及可延伸性。平台的强弱度,就是指平台的可替代性、迁移成本等方面的属性。越难替代、迁移成本越高,平台就越强反之越弱。可延伸性,就是数字经济的范围经济特征,平台能否相对顺利地从一个领域延伸到另外一个领域,这也决定了平台最终的大小和规模。平台越强、可延伸性越强,越值得投资、地位越稳固。

  ► 拿中国曾经的互联网三巨头BAT(百度、阿里、腾讯)举例来说明平台的强弱。百度是一个基于信息搜索技术的平台,阿里巴巴是一个基于购物行为而衍生的功能平台,腾讯是一个基于社交网络的社交平台。从可替代性和用户迁移成本来说,百度深度依赖技术演进及使用习惯,平台可替代性强,有更好用的搜索技术手段用户可能就会迁移,因此平台相对弱。从PC互联网到移动互联网,用户在手机端信息搜索的习惯有所改变,百度作为搜索技术平台的重要性就下降了。腾讯是一个基于社交网络的社交平台,用户的使用行为通过无形的社会关系网络固化在平台之上。如果微信被封号,可能会使人丢失了所有的社会联络和社会关系,因此腾讯的平台属性是最强的。阿里巴巴基于人的购物行为,是一种功能性的平台,其平台强弱则介于腾讯和百度之间。平台的强弱,也一定程度上决定了平台的可延伸性,越强的平台,业务从一个领域延伸到另外一个领域的能力也越强、速度越快。百度到目前为止在搜索之外拓展的领域成功的案例并不多,而腾讯在支付领域大幅落后的情况下也能很快追赶上一度遥遥领先的阿里支付宝,这些都是平台强与弱的反映。

  ► 平台型公司之强看似坚不可摧,其实也深受技术演进的影响。我们可以大胆地预测,目前看似地位稳固的一些平台,甚至如腾讯,其某种程度上的强势行业地位,也是暂时和相对的,也需要根据技术演进不断地更新模式,才不至于被淘汰。曾经在PC时代不可一世的QQ,如今地位在智能手机移动互联网时代正在逐步衰落;微信的地位看似不可动摇,但4G时代的中后期,受带宽和网速提升的影响,基于文本和图片的社交平台,也受到了短视频类的社交平台对用户时长的抢夺。未来5G时代,带宽的进一步扩展及传输时延进一步的缩小,物联网的发展,网络的进一步“泛在化”,会不会进一步改变人类社交的方式,这依然充满不确定性。从总体上看,在科技领域,变化才是唯一不变的主题。

  ► 中国人口多、层次多、地域广,人均收入达到一定水平,是平台经济发展的天然沃土。到目前为止美国与中国两国在数字经济的平台经济领域各有特色,在全球数字经济中占有独占性的优势,这与美国在科技上的领先、中国在人口多及市场空间大适合数字经济发展有关。中国的人口多、人均收入水平达到一定阶段、层次多且地域广,为数字经济发挥其网络效应、规模效应及范围经济的特征,提供了绝佳的土壤。所以,投资平台型公司,除了美国之外,中国就是最重要的市场。给定中国人均收入水平仍在相对较快增长、市场空间仍在扩大,平台型公司在中国仍具备进一步扩张的空间。

  数字经济赋能实体行业:哪些行业可能继续被改造、升级?

  我们从行业需求侧和供给侧两个维度来分析数字经济对行业的影响。

  一是需求侧与消费者个人的关联度。数字经济的规模经济、网络效应、范围经济、非竞争性等特征,使得与消费者更直接接触的行业,更容易发挥数字经济的这些特征。到目前为止,在中国市场上,凡是越直接接触消费者的行业,受数字经济影响的速度越快、程度相对越深,特别是像零售(电商等)、游戏、娱乐(影视、传媒等)、金融、教育、医疗等,而相反那些与消费者并不直接关联的行业,比如机械制造、大部分上游原材料等,受数字经济影响相对小,变化可能也会相对小、相对慢。

  二是数字经济对供给侧的改变。供给侧分为三个方面:

  ►产品形式。数字经济在某些情况下会改变产品的形态本身,如零售这种服务。在数字经济发展浪潮之下,消费者购买商品的这种行为,直接从线下实体的购买,部分搬到了线上,零售服务的形态发生了颠覆性的变化。还有就是游戏、影视业等,产品形态也受到了较大冲击。

  ►企业的生产和运营。数字经济的发展也会改变产品的生产和企业运营过程及流程,这些改变更体现在企业内部。数字经济发展,使得企业的生产组织和运营更加信息化、对需求响应可能更加及时、更有效率、更加个性化,等等。

  ►产品销售及市场推广。数字经济的发展也会改变企业的产品触达消费者的渠道和方式。比如,娱乐的数字化,可能使得到电影院才能看电影的情况在得到改变;电商渠道的发展,改变了很多消费品触达消费者的渠道。消费者消费场景的改变,也改变了传媒广告等的投放渠道。

  我们根据不同国家的投入产出表数据,从两个维度即数字经济对生产端渗透率与数字经济对销售端渗透率,将行业划分为数字经济影响较大、影响较小和有一定影响三类。基于上述两个维度,并综合前面对数字经济核心层和应用及平台层的分析,我们打分来评估各行业受数字经济发展的影响程度,并基于总得分,可以把所有行业分成三类,得分越靠前的行业则代表受数字经济发展的影响越大。

  ► 受数字经济发展影响大:传媒、教育、医疗、零售、金融、物流、科技平台、硬件与软件(得分在11-12分的行业);

  ►受数字经济发展影响中等:餐饮旅游、食品饮料、农业、家电、汽车、轻工制造、电气设备、机械等(得分在7-9分);

  ►受数字经济发展影响偏小:房地产、油气、化工、钢铁、有色、建材、建筑等(得分在4-5分)。

  受数字经济发展影响大的行业中,容易出现新模式、新机遇,同时也意味着这些行业里的传统模式容易被颠覆。

  比如说,传媒领域容易受到数字经济发展的影响,传媒领域里传统广告公司受到很大的冲击,但是抓住数字经济给传媒带来影响的数字广告平台,包括像Google、百度这种搜索平台,一度成为很大的广告平台和业主。零售容易受到数字经济发展的冲击,但积极应对数字经济发展、拥抱线上零售的传统零售受电子商务的冲击就会小很多。也就是说,受数字经济影响大的行业内部,在数字经济时代不同的公司容易出现较大的分化。

  图表: A股市场非金融行业结构的演变,与数字经济相关的板块市值占比也在逐步扩大

  资料来源:万得资讯,中金公司研究部

  图表:按照中国2012年投入产出表计算的数字经济对各行业生产和销售端的渗透率进行分类

  资料来源:中国统计局,中金公司研究部

  图表: 按照美国2012年投入产出表计算的数字经济对各行业生产和销售端的渗透率进行分类

  资料来源:BEA,中金公司研究部

  图表: 数字经济发展对各行业影响的分析:两个维度,四个因素

  资料来源:万得资讯,中金公司研究部

  数字经济发展下各行业表现实证分析

  有了上述的分析做基础,我们对数字经济发展下股市里各行业的表现进行实证分析,来观察实证结果是否与我们上述分析结论一致。

  ►数字经济发展如何影响行业收益表现?

  我们根据中美数字经济发展阶段,将股市的行业回报特征分为两个阶段进行对比。美国以2003年底为界,当年被称为WEB2.0元年,互联网的互动社交属性增强,分析其前后长期的行业表现对比;中国以2010年为界,当年较为流行的智能手机iPhone4发布,为中国的移动互联网发展提供了硬件基础。

  美国市场行业间与行业内表现的变化

  数字经济蓬勃发展后,行业间回报率的分化明显拉大。以美国为例,1975~2003年,回报率中位数最大和最小值之间的差异为14个百分点,回报率超过5%的行业占比超过90%,波动率为3.5%;而2004年至今,行业回报率中位数最大和最小值之间的差异增加到22个百分点,回报率超过5%的行业占比下降到56%,波动率则上升至5.5%。

  软件回报率明显提升,可能受益于数字经济核心层的发展;电信、媒体等行业回报率大幅下降,从行业结构表现上能够看出一定的数字经济发展的影响。比较1975~2003年与2004年至今,各行业回报率中位数的变化,可以看到软件、医疗行业的回报率分别提升了7.1和4.8个百分点,前者受益于数字经济和用户迁移成本较高,后者受益于人口老龄化以及较强的品牌效应;金融和能源回报率分别下降了12.0和14.8个百分点,两者可能分别受到利率和油价趋势性走低的拖累;工业和食品饮料回报率相对稳健,两段时期变化不大,一方面是影响两者的宏观因素没有太大变换,另一方面这两个行业或是竞争格局集中或是品牌效应强。

  与数字经济直接相关的行业分化较大。软件、电子硬件、电信和传媒与数字经济相关度较高,但这些行业在数字经济高速发展时代的表现出现了较大分化。软件受益于数字经济带来的需求爆发以及自身用户迁移成本较高的特点受到资本市场追捧,行业回报率的中位数上升较为明显。而硬件、电信和媒体行业尽管也能受益于数字经济带来的需求增长,但是由于一方面其技术迭代加快,另一方面用户迁移成本较低,整体行业回报率在2004年以后反而有所下降。

  从另外一个维度看数字经济发展之下行业内的分化。行业内部,我们重点探讨以峰度来衡量的成分股的分化程度。统计显示相比1975~2003年,2004年至今,美国与数字经济高度相关板块如电信、软件和硬件行业峰度有比较明显的提升,反映出行业内部的分化在加大。另外,制药和医疗等行业的峰度也有明显上升。峰度下降较为明显的行业为工业、能源和公用事业。

  中国市场行业表现与行业内部表现受数字经济发展的影响

  首先,从行业间表现的变化来看,在数字经济快速发展之前与之后,中国与美国有诸多相似之处:如各行业间回报率中位数分化加剧,与数字经济直接相关行业的表现也存在分化。不同之处在于,中国各行业回报中枢在数字经济快速发展后均有一定程度下移。

  ►与美国类似,伴随着数字经济的发展,中国行业间回报率的分化加剧。1995~2010年,回报率中位数最大和最小值之间的差异仅有6个百分点,行业间的波动率为1.9%;而2011年至今,行业回报率中位数最大和最小值之间的差异增加到17个百分点,行业间的波动率则上升至4.8%。

  ► 与美国的涨跌互现不同,2010年数字经济发展后,中国各行业回报率中枢均有一定程度下移。比较15个行业成分股回报率中位数,2010年以后相比2010年以前均有不同程度的下移。其中,硬件、软件和医疗回报率中位数下跌幅度较小,而能源、汽车以及其他可选消费下跌幅度较大。

  并且,与数字经济直接相关的行业表现也存在分化。与美国类似,软件、电子硬件、电信和传媒等与数字经济相关度较高的行业的回报率并没有因为数字经济高速发展出现系统性的上升。软件和硬件是其中表现相对较好的行业,前后阶段回报率下降不明显,而媒体及电信服务的回报率在2010年以后出现了明显的下滑。

  从行业内部表现的变化来看,数字经济快速发展对行业内部表现的影响,中国与美国也有类似的规律,即行业内部成分股的分化在加大,并且在数字经济相关行业较为明显。我们仍以峰度代表板块内部表现的分化程度,统计显示相比1995~2010年,2011年至今,中国15个行业板块内部的峰度的中位数有明显增加(3.2vs.2.5)。其中与数字经济高度相关的软件和硬件行业尽管在2011年后表现相对靠前,但是峰度的提升也较为明显,显示行业内部的分化是在加大的。另外,金融、日常消费(剔除食品饮料)等行业的峰度也有明显上升,而食品饮料、公用事业等板块的峰度下降,反映了这些行业的分化是在收窄的。

  图表:伴随数字经济的蓬勃发展,行业间回报率中位数的分化加剧

  资料来源:Bloomberg,中金公司研究部   数据截至2020年8月31日

  图表: 1975~2003年与2004年至今美国股市16个行业的表现对比

  资料来源:Bloomberg,中金公司研究部   数据截至2020年8月31日

  图表: 以峰度衡量行业内部分化,2004年以来,数字经济相关行业内部分化有所增加

  资料来源:Bloomberg,中金公司研究部   数据截至2020年8月31日

  图表: 1995~2010年与2011年至今中国股市15个行业的表现对比

  资料来源:万得资讯,中金公司研究部   数据截至2020年8月31日

  图表: 以峰度代表行业内部分化程度。2011年以来,行业内部分化普遍拉大,且在数字经济相关行业较为明显。

  资料来源:万得资讯,中金公司研究部   数据截至2020年8月31日

  图表: 从1970年代至今美国股市16个行业的表现

  资料来源:Bloomberg,中金公司研究部   数据截至2020年8月31日

  图表: 从1995年至今中国股市15个行业的表现

  资料来源:万得资讯,中金公司研究部   数据截至2020年8月31日

  数字经济红利在资本和劳动间的分配如何影响股市投资?

  在前面数字经济的宏观分析中提到,数字经济在中国和美国的发展对收入分配产生了不同的影响。因为劳动力供给和成本方面的原因,中国的数字经济发展对劳动力相对是友好的,而美国的数字经济发展相比之下对资本更友好。

  虽然数字经济发展并未改变股市的长期平均回报水平,但上述中美分配结构的不同对最近十年的中美股市投资产生了什么不同的影响?以最近十年的数字经济发展来看,上述收入分配的特征是否能在中美股市对比中找到一些印证?

  我们在下面进行分析。

  1) 过去十年数字经济在中美两国均实现了大发展。从结构上看,两国股市中数字经济直接相关的板块均取得了较好的收益。

  2) 但相对来说,中国数字经济发展对劳动力友好,同期劳动在收入分配中的比例回升,资本回报率逐步下降。最近10年从上市公司的净资产回报率来看,结论与这一推论大致相符。

  3) 相比之下,美国近十年数字经济发展对资本更友好,劳动在收入分配的比例在下降,资本回报率维持在相对高位。这与最近十多年从美股上市公司的净资产回报率来观察的结论基本一致。

  4) 中国的资本回报率下降,更多由与数字经济相关度不高的老经济行业驱动,而数字经济相关度高的科技等新经济行业,回报率则相对稳定。上市公司净资产回报率数据与这一结论是相符的。同时,科技等新经济板块相对优异的回报率也能够解释新经济板块相对优异的股价表现。

  5) 中国市场中,劳动在收入分配中比例的上升,有利于消费需求的增长,推动中国经济结构调整。从股市的角度看,劳动在收入分配中比例的上升,消费相关板块容易带来超额收益。这与近些年中国股市中消费相关板块(必选消费、可选消费、医药等)持续在股市中取得超额收益的表现是一致的。但中国人均收入水平相对低,必需消费要好于可选消费品,这一期间股市必需消费好于可选消费的表现也与这大致相符。

  6)  美国市场中,数字经济发展可能加剧劳动收入分配比例的下滑,收入分配可能更有利于高收入群体,对可选消费更有利,可选消费可能会优于必选消费。美国股市可选与必需在这一期间的相对表现也与这一推论基本吻合。

  图表:中国近10年劳动者收入占GDP比例份额有所扩大

  资料来源:万得资讯,中金公司研究部

  图表: 美近十年上市公司ROE优于中国(左),中国上市非金融类公司ROE出现“新、老分化”(右)

  资料来源:Datastream,万得资讯,中金公司研究部   注释:数据截至2019年底

  数字经济发展如何影响资本市场?

  在本节中,我们重点探讨数字经济发展对资本市场本身的影响,包括对资本市场结构及产品、资产定价、以及估值与会计指标等方面影响分析。

  对资本市场的影响

  重塑结构

  数字经济规模不断扩张,占GDP的比重达1/3。根据中国信息通信研究院《中国数字经济白皮书(2020年)》,2019年我国数字经济增加值的规模达到35.8万亿元,占GDP的比重达到36.2%,其中数字产业化占GDP比例为7.2%(包括电子信息制造业、软件行业、电信业、互联网行业),产业数字化占比为29.0%。与2005年相比,我国数字经济规模增长了12.7倍,年化复合增长率高达12.6%,占GDP的比例提升了22个百分点。数字经济已经成为推动国民经济稳定增长的核心动力。

  数字经济核心层和平台层相关行业的上市公司在中国上市公司的市值占比也在提升,截至2019年底达到31%。我们相应也分析了中国数字经济相关板块在中国上市公司的市值占比,由于中国互联网公司在海外上市的比例较大,因此我们将A股和海外中资股合并计算。上述核心层和平台层相关行业包括了软硬件、电信、互联网,总体来看,这些公司的市值占到中国上市公司总市值的31%。

  图表: 2019年我国数字经济增加值GDP的比重达到36%

  资料来源:中国信息通信研究院,中金公司研究部

  图表: 其中,数字产业化增加值占到GDP比重的7.2%

  资料来源:中国信息通信研究院,中金公司研究部

  图表: 截至2019年底,核心层和平台层相关行业的上市公司在股票市场中的市值占比达到31%

  资料来源:万得资讯,中金公司研究部

  提升效率

  数字经济发展提升信息传播效率、推动大数据分析发展,降低信息不对称,提升市场效率,这一影响在资本市场也适用。数字技术的推广应用,有利于畅通上市公司、中介机构、投资者等市场参与主体的信息交换,提升资本市场的效率。对于资金端的居民,有助于促进产品和需求的匹配;对于融资端的企业,有助扩宽直接融资的渠道,强化价格发现的功能,更好的满足融资需求。而监管层的信息资源也将更加丰富,我们认为监管能力和风险识别能力也有望全面提升。在这个过程中,资本市场作为资金导流器的功能将愈发明显,规模提升、投融资效率也有望提升。

  随着资本市场效率的提升,机构化趋势将进一步巩固。在一个更有效率的资本市场中,市场对于资产的价格发现功能将会更为完善,减少套利机会的存在。在这一趋势下,不具备信息优势的普通个人投资者更难获利,投资的专业性将增强,居民在投资时将更加依赖专业机构投资者的力量,从而促进机构投资者占比的提升。投资者结构的演进也会影响市场整体的投资风格,重于“投资”、减少“投机”。

  丰富产品

  数字经济发展也为金融产品的创新提供新的动能。首先,数字经济时代,新的基础设施的建设有助于节约金融交易的成本,提高金融交易的效率。第二,数字的累积和应用也将体现在指数和产品的创新上,例如基于个人的搜索热度可以用来构建可投资的指数。第三,随着数字经济时代资本市场有效性的提升,“信息不完全”和“信息不对称”对金融效率的不利影响也将降低,获取alpha的难度也将越来越大,我们认为ETF投资产品的种类和规模都有望继续提升。第四,我们认为基于数据挖掘和分析的量化投资有望盛行。

  图表: 中国公募基金风险收益结构

  资料来源:万得资讯,Preqin,Eurekahedge,中金公司研究部     注释:FoF数据起始日期为2017年12月,PE数据为起投日期在2004年~2014年的基金IRR;非标债权的收益率以非证券投资信托代替、波动率=参考申万银行指数波动率x银行风险资产加权系数中一般企业债权权重100%/对金融机构的股权投资权重250%

  图表: 美国ETF产品规模占共同基金的比例

  资料来源:ICI,中金公司研究部

  图表: 2019年底,中国共同基金结构:ETF占比10%

  资料来源:万得资讯,中金公司研究部

  图表: 2019年底,美国共同基金结构:ETF占比17%

  资料来源:ICI,中金公司研究部

  对资产定价的影响

  风险溢价是投资者要求对其自身承担风险的补偿。风险溢价是投资者在面对不同风险的高低、且清楚高风险高报酬、低风险低报酬的情况下,因投资者对风险的承受度,影响其是否要冒风险获得较高的报酬,或是只接受已经确定的收益,放弃冒风险可能得到的较高报酬。冒风险所得收益与已经确定的收益之间的差,即为风险溢价(ERP)。

  某一资产、某一行业的风险溢价是基于对风险敞口和风险事件发生概率的判断,历史经验和数据分析有助做出判断。例如从A股历史数据来看,ERP在2012年前后存在中枢的上移,如果把A股市场分解为非银行板块和银行板块分别来看,非银行板块的ERP基本在围绕中枢上下波动,而银行板块的ERP在2012年前后的中枢有上移,反映的可能是投资者对银行潜在坏账风险的重估。

  但是当出现破坏式创新时,从实践规律来看,投资者往往会在短期内计入长期增长前景,要求的风险溢价也相应降低。例如在A股市场上对比沪深300指数和创业板指数的风险溢价,创业板指数的风险溢价更低。将创业板指数与美国纳斯达克100指数的风险溢价相比,同期对比来看,创业板指数的更低,可能部分反映了两地市场结构、投资标的稀缺性、以及历史经验的不同(美国经历过2000年的互联网泡沫,可能有纠偏的影响)。但是将过去十年创业板指数的风险溢价与2000年之前的纳斯达克100指数相比,那时美国纳斯达克100指数的风险溢价更低。

  图表: A股非银行板块的ERP基本围绕均值波动

  资料来源:万得资讯,中金公司研究部

  图表: 在A股市场上对比沪深300指数和创业板指数的风险溢价,创业板指数的风险溢价更低

  资料来源:Datastream,万得资讯,中金公司研究部

  图表: 对于创业板指数和纳斯达克100的风险溢价,同期对比创业板指数更低,但相比2000年之前的纳斯达克100指数,创业板指数更高

  资料来源:Datastream,万得资讯,中金公司研究部

  数字经济中公司估值和传统会计指标面临的挑战

  数字经济的发展也给公司估值方法及传统会计准则下的会计指标信息含量带来一定的挑战。这些挑战至少体现在:

  ► 数字经济下很多新商业模式,是新鲜事物,缺乏可对比的标的来作为估值依据。比如曾经有投资人说:优步,世界上最大的出租车公司,不拥有一辆汽车;Facebook,全球最受欢迎的社交媒体之一,本身不创造内容;阿里巴巴,全球最大的零售商之一,没有任何存货;还有Airbnb,最大的住宿供应方,不拥有房产,等等。这些新的商业模式,往往在现有的公司中缺少直接可对比的标的,估值也就变得相对比较困难。

  ► 盈利不再是反映公司价值变化的最可靠的指标之一,也往往不再是投资价值分析的关键因素。2017年CFA协会曾经发布一篇题为Time to change your investment model的文章,核心观点是在数字经济之下,公司估值方法,可能要从集中在公司的盈利能力转向在具有价值创造能力的战略资产及布局方面的指标。盈利对评估公司内在价值的参考意义已经大幅下降。比如,目前全球市值排名居前的公司Amazon,在真正实现传统意义上的盈利之前,市值已经很大;有的公司甚至到目前还未持续盈利,但市值已经较大,比如京东、拼多多等。

  ► 无形资产、人力资本对数字型公司较为关键,但较难估值。数字经济下的较多公司,对实物资产、有形的依赖大幅下降,而关键的技术、关键的技术领军人物等这些相对难以估价的无形资产占比相对较高。这种情况下,公司估值的难度大幅上升。特别是,数字经济之下研究开发的投入,对公司保持持续竞争力较为关键,但研究开发的成功率及潜在价值的评估具有较大不确定性。

  ► 在某些情况下,非会计报表类的指标对公司估值的参考意义更重要。比如互联网平台类的公司,总用户数以及日度、月度及年度活跃用户数,点击量,客单价,单位获客成本,复购率,等等,是平台受欢迎程度及用户粘性、盈利能力和潜力的重要指标,但这些指标并非传统会计准则所要求,取决于公司的披露意愿和监管要求;电子商务类公司的GMV(Gross merchandise value)类似的指标,对于衡量电子商务平台的价值也较为重要。

  数字浪潮中的十大趋势及投资展望

  数字经济浪潮下的十大趋势

  如前所述,类似前几次科技革命,数字经济发展也是新一轮科技革命,它正在改变人类生产、生活方式,改变社会、文化及政治格局。基于前文的阐述,我们总结了在数字化浪潮之下,如下值得关注的大趋势:

  第一、数字改变地缘格局,中美可能继续引领数字经济发展浪潮。

  数字经济的发展将促进地缘进一步分化,区域发展差距可能会进一步加大。数字经济的网络效应、规模效应及范围经济特征,使得中国借助内需大市场、美国借助科技的领先优势,成为数字经济中重要的两级,未来仍可能继续引领数字经济发展浪潮。今年以来,百年一遇的疫情冲击全球,中美股市领涨全球、受益于无接触经济的科技板块领涨所有板块,可能就是这一趋势的初步反映。

  第二、数字改变服务:服务在线化、平台化。

  疫情冲击之下,在家办公全球流行,让人们看到数字经济发展给工作方式带来的改变。其实不只是在线办公,此前需要人面对面才能完成的服务活动,很多都会进一步推进线上化的趋势。除了已经发展较为领先的零售类服务部分转变为电子商务外,未来包括教育、医疗、休闲娱乐、金融等都可能进一步线上化、数字化。同时,从事房地产中介类似的中介服务平台,将此前分散的、成本高、效率低、体验差的中介服务逐步平台化,可能也会成为数字经济发展浪潮下中介服务类领域未来的趋势。

  第三、数字改变服务:服务可贸易。

  数字经济发展正在从多方面改变服务业,其中很重要的一点是使得传统意义上不可贸易的服务业变得可贸易。典型的例子是,随着网络的发展,找一位在英语国家当地的老师来进行跨国的语言学习在中国已经变得非常流行。凡是可数字化的服务,都具备了可快速跨国交换及全球化的特征,比如游戏、软件、零售、金融服务等。服务变得可贸易,对传统的贸易及全球分工格局可能会产生较大影响。

  第四、数字改变制造:制造的自动化与智能化,产品生产者与使用者的持续关联。

  数字经济的发展也深刻改变“传统”制造业。制造业在数字经济发展浪潮下也变得更加自动化、智能化,产品生产者与使用者可能产生持续关联。例如,传统的制造业中,产品的交付意味着生产者和使用者双方交换的完成。但随着数字技术的发展,产品的交付往往意味着使用者与生产者关联的刚刚开始。使用者使用产品的情况,可以以数据化的方式自动、及时反馈给生产者,从而可以为产品的售后服务、产品后续改进、升级、迭代等等,提供有用和可靠的参考。

  第五、数字改变制造:工厂到消费者距离缩短,制造业将变得更加定制化、响应即时化。

  在数字经济发展之前的制造业,规模化与个性化是对立的,但建立在中国大市场基础上的数字经济发展正在改变这一现实。有关个人偏好信息的立体化、泛在模式,已经使得制造业可以建立柔性的、及时响应按需生产的生产线。消费者与工厂的距离缩短,产品可以做到更加个性化,消费者偏好的变化到对应产品的推出可以更加及时、迅速,C to M(Consumer to Manufacturers)可能变得更加流行。

  第六、数字催生巨型企业:平台属性强的企业规模仍可能进一步扩容,平台巨型化。

  数字经济发展也催生了新的企业形态-平台型企业,典型的如中国的腾讯、阿里巴巴,美国的苹果、亚马逊、Facebook等。这类企业基于数字经济的网络效应、规模效应、范围经济及非竞争性的特征,近十年来发展速度快、规模大、涉猎领域不断延伸,如苹果公司从硬件到软件一体化,一度超过2万亿美元市值,甚至超过众多国家GDP的规模。即便如此,考虑到数字经济渗透率仍在继续提升、领域仍在拓展,整体人均收入水平仍在增长,平台型企业的规模仍可能进一步扩大。

  第七、数字改变企业资产结构:企业轻实物资产、重人力资本、重数据资产,人才和创新能力更加重要。

  数字经济也在改变的企业资产结构。传统的企业一般需要厂房、办公场所、各类有形设备等等。但数字经济形态之下,越来越多的企业对实物资产的依赖大幅下降,更加看重的是人力资本和数据资产,人才和创新能力比以往变得更加重要。当前全球头部企业与几十年前世界的头部企业已经有很大区别,现在的世界领先企业越来越重视人才、人力资本、专利等“无形资本”,数字经济发展可能会继续强化这一趋势。

  第八、 数字改变个人:教育、学习终生化。

  数字经济本质是虚拟的“知识”经济、“信息”经济,所谓的“数字鸿沟”本身也是动态变化的。随着数字经济的演进,知识的迭代也越来越快。在这种背景之下,持续学习的能力和行为较为重要,停止学习可能意味着产生新的“数字鸿沟”、很快被淘汰,个人需要通过持续的学习和受教育来维持知识的持续迭代和更新。

  第九、数字改变公共服务:数字政务、智慧城市升级。

  数字经济的发展可大幅提高社会治理和公共服务的效率,智慧城市、数字政府会使得城市和社会的管理更加有序,降低成本、提高效率。借助数字平台,公共服务部门可以做到减少层级。

  第十、中国可能深化数字经济核心层硬件与软件的进口替代。

  中国近20年在数字经济领域里不断发展,并成为全球数字经济中重要的一级。但这主要靠应用场景类的创新及内需大市场的优势,在数字经济核心层最基础的技术创新领域,如支持数字经济的底层硬件和软件体系,包括半导体设备、材料以及操作系统等,中国离世界领先差距较大、还有很长的路要走。世界变局可能会加快中国实现这些领域的研发创新和进口替代。

  数字经济的三条投资主线

  核心层的两大类企业

  核心层中已经处于领先地位、具备较强研发和技术迭代能力的核心技术型公司。核心层涉及数据的采集、存储、传输、计算等环节,包括半导体的设计、生产、云计算以及通信服务等细分行业。数字经济的发展为核心层打开了广阔的市场,各细分行业的需求迎来强劲增长。不过核心层通常具备较高的技术壁垒,前期研发以及后期生产都需要大规模的人力和资本投入,容易形成独占性优势,往往是少数头部公司获取了大部分的市场份额,行业内部分化较大。因此,核心层受益于数字经济发展的,应该是已经初步具备独占性特征、且具备较强研发和技术迭代能力的公司。另一方面,当前中国在半导体特别是其上游的设计、设备、材料以及代工等领域相对落后,美国在高科技产品上对中国的出口限制为中国这些细分行业国内公司发展创造了空间。我们认为,中国公司如果加强研发创新、逐步实现技术进步,再加上中国广阔的市场,也会具备广阔的进口替代空间。

  在应用场景上与用户深度绑定、技术领先且研发实力强的应用场景类科技公司。中国市场空间大的优势,为应用场景类科技公司提供广阔的空间。特别是如果中国在数字经济核心层底层的核心技术逐步取得进步,也将进一步促进应用场景类科技公司的发展。

  规模和范围仍在继续扩张的强平台型公司

  平台型公司的类型多种多样,但其本质仍是撮合匹配供给与需求,而这种撮合匹配能力与平台的数字化程度是息息相关的。

  平台的数字化,一方面体现在供给和需求端的数字化,另一方面是供需匹配流程或者技术的数字化。当然,平台数字化也是有一定前提的,即平台的用户或者说供给和需求端具备一定的规模,可以产生大量的数据。在此基础上,平台的数字化与平台的发展就会形成一个正向的反馈,数字化可以帮助平台实现供给与需求更全面系统的刻画,更精准地匹配,从而吸引更多的用户;而用户规模的扩张、数据量的积累,也有助平台进一步发挥规模经济、网络效应及范围经济,不断优化和改良算法,迭代技术。

  被数字经济赋能的实体行业或公司

  To C模式的公司在供需两端产业数字化空间相对更大。数字经济的产业融合反映经济生活的各个层面,覆盖的范围从传统制造业到现代服务业等。

  能够实现数字经济融合的产业在供给和需求方面有两大共性:1)供应层面:原本生产效率有待提高或者生产销售环节冗长,数字化能够提高各个生产环节的效率或减少不必要的中间环节。例如,流程自动化、渠道扁平化、供应链实时管理等。2)需求层面:拥有大规模的客户量、高频次的需求,能够积累海量数据应用大数定理进行分析,并且可以通过互联网触达更多客户,实现线上流量向线下客户的转化。

  从商业模式来看,To C模式的企业更符合上述两方面的要求。这类企业由于客户数量大,消费频次高,能够快速积累大量数据,有助于实现数字经济带来的规模经济、网络效应、范围经济等,产业数字化进程发展较快,例如零售商贸、生活休闲服务、医疗保健、零售、金融等。To B模式的企业由于单个业务板块较大,产业链条较长,数字化系统化整合难度高,数字化进程相对较晚。因此,我们重点从to C端筛选获得数字经济赋能的传统行业。

  其中,传统服务的线上化与平台化,我们认为可能是未来的重要趋势。今年以来,在线会议、在线教育、在线医疗等服务业的大发展显示了在线服务业发展的潜力,部分中介服务平台公司在成立几年之后市值就发展到几千亿元人民币市值,显示数字经济中,中介类服务平台化可能势不可挡。服务业在线化、平台化的趋势可能才刚刚开始,我们预计未来在医疗、教育、金融、各类中介服务等领域仍有较大潜力。

  同时,数字经济的发展,也在改变传统制造业,使得制造业自动化、智能化、及时响应、定制化的趋势强化。部分制造业也将受益于这一趋势。

  我们将从上述三个层面来筛选受益于数字经济发展趋势的行业和公司。

  中金中国数字经济50指数(CICC China Digital Economy 50 Index)

  板块及指数化投资可能相对更容易分享到数字经济发展的投资红利。由于数字经济的网络效应、规模效应、范围经济、非竞争性等特征,数字经济浪潮带来的改变急速且剧烈,个别公司面临的不确定性可能更大。比如,在数字经济发展之前,传统行业界限相对较为明晰,行业内的现有玩家能相对清晰地了解自己的竞争对手。但数字经济的发展,模糊了行业和领域边界,常常会出现领域外的公司很快颠覆某一行业内地位较强的公司的情况。比如,与公募基金几乎没有关联的科技公司赋能天弘基金,使得天弘基金一度一跃而成公募基金行业内资产规模最大的公募基金公司。家电零售业,一度出现苏宁和国美等两家传统家电零售巨头的激烈竞争,但京东等新零售公司的出现,颠覆性地改变了行业格局、加速了传统家电零售地位的下降,等等。基于这一特征,数字经济领域的投资,可能更适合用相对分散化的板块或指数投资,而非对单家公司下注。因此,我们编制了中金中国数字经济50指数,便于投资者梳理中国数字经济发展带来的机遇。

  为了更好地表征中国数字经济发展的情况,并帮助投资者系统梳理中国数字经济进一步发展的机遇,我们基于二级市场公开上市的公司,根据上面的梳理和分析,并依据下述标准,筛选了一批中国公司构建了中金中国数字经济50指数。

  1)在数字经济的三个层次中分别具有较强的代表性,并代表行业的发展趋势;

  2)具备一定的产业地位,在各自所处领域中处于相对领先地位;

  3)以中金行业分析员的基本判断为依据,具有相对较好的成长前景;

  4)公司市值达到一定规模,等等。

  基于上述标准,我们分别梳理了中国上市公司(包括A股、港股及中概股)中数字经济三个层次,即数字经济核心层、应用及平台层和数字经济赋能三个领域具有代表性的龙头公司,一共50家,详细列表请参看原报告。并依据这些个股,分别构建核心层、应用及平台层、数字经济赋能、中金数字经济50指数等四个指数。

  其中,构建核心层、应用及平台层、数字经济赋能指数的构建采用总市值或等权加权法,季度再平衡,成分股未上市时权重为0,上市后的下一个季度按照总市值或者等权重纳入指数。2010年以来,总市值加权的四个指数的年化回报率从高到低排序依次:应用及平台层指数27.7%>核心层指数21.0%>中金数字经济50指数19.3%>赋能层指数12.0%。四个指数的年化回报率均显著大于MSCI China指数的3.8%。等权加权的四个指数的年化回报率从高到低排序依次:核心层指数43.2%>中金数字经济50指数35.9%>应用及平台层指数33.8%>赋能层指数31.1%。

  图表: 总市值加权中金数字经济50指数

  资料来源:Factset,万得资讯,中金公司研究部

  图表: 等权加权中金数字经济50指数

  资料来源:Factset,万得资讯,中金公司研究部

  图表: 总市值加权核心层指数

  资料来源:Factset,万得资讯,中金公司研究部

  图表: 等权加权核心层指数

  资料来源:Factset,万得资讯,中金公司研究部

  图表: 总市值加权应用及平台层指数

  资料来源:Factset,万得资讯,中金公司研究部

  图表: 等权加权应用及平台层指数

  资料来源:Factset,万得资讯,中金公司研究部

  图表: 总市值加权赋能层指数

  资料来源:Factset,万得资讯,中金公司研究部

  图表: 等权加权赋能层指数

  资料来源:Factset,万得资讯,中金公司研究部

  

标签:

责任编辑:bozhihua
在线客服