复旦发展研究院金砖国家研究中心团队发掘巴西、俄罗斯、印度、南非四国的一手资料,并充分利用国际学术网络,在此基础之上完成了《金砖国家数字经济与智慧城市发展》报告。该报告依次观察和分析金砖国家数字经济的发展现状、为促进数字经济发展和智慧城市建设而制定的战略规划、落实数字经济规划取得的效果、智慧城市建设的代表性案例、以及金砖国家在规划和发展数字经济的过程中面临的挑战。深入了解金砖各国国内的政策、发展现状及存在的不足之处,对于促进金砖国家在数字经济领域的合作具有重要意义。
今年金砖合作的主题是“构建高质量伙伴关系,共创全球发展新时代”。当前数字经济已经成为金砖国家把握新一轮科技革命和产业创新的重要抓手,对于推动金砖国家迈向高质量发展,助力全球经济复苏,加快落实联合国2030年可持续发展议程等,具有重大意义。为促进数字经济合作,金砖国家启动了数字金砖工作组、金砖国家新工业革命伙伴关系计划、金砖国家未来网络研究院、网络安全工作组等一系列与数字经济直接或间接相关的机制。
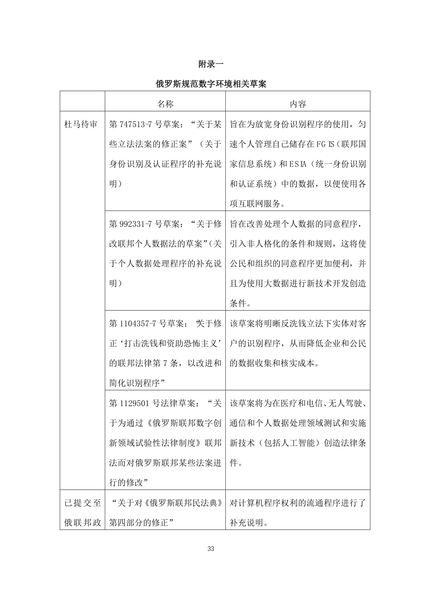
不久前达成的《金砖国家数字经济伙伴关系框架》指出,“金砖国家在数字经济领域具有共性和互补性,需要探讨探索利用数字机遇,加速数字化转型,打造可持续发展的新动力”。与此同时,“金砖成员数字发展水平不同,金砖国家合作需要聚焦弥合数字鸿沟,确保数字化普惠性和应对挑战”。 报告指出,受产业结构转型的需求、可持续发展目标及信息通信技术进步的驱动,金砖各国近年来都制定了数字经济和智慧城市的发展战略规划。缩小国内的数字鸿沟,利用数字技术解决城市化进程中面临的问题,使金融、教育、医疗等方面的发展更好地惠及民众,都是各国战略规划设定的关键目标。金砖各国对于战略规划的实施均已取得一定成果,但同时也面临着缺乏资金支持等问题和挑战。
在当前全球保护主义盛行、标准化合作缺失、以及网络安全问题凸显的背景下,为了进一步推动金砖国家数字经济向高质量发展,各方应在以下三个方面加强合作。一是推动金砖数字基础设施建设合作,促进大数据、云计算、人工智能、物联网等数字技术在重点用能领域的利用,结合绿色低碳转型,共同促进产业结构性改革。二是构建金砖数据要素市场规则,完善数字贸易生态治理体系,保障数据要素安全流通,为完善多边数字贸易治理提供制度性公共产品。三是创设“数字金砖、共享经济”发展观念,扩大利益交汇,推行数字经济人才培育计划,增强金砖青年的创新意识和社会责任感,为金砖国家和全球经济复苏注入可持续发展动力。
今年是金砖“中国年”,复旦发展研究院金砖国家研究中心聚焦政策咨询、项目合作、人才培养等方面,在数字经济、网络安全、能源与气候变化、人文交流等领域形成了一批高质量的研究成果,继续开办金砖国家暑期学校,不断扩大金砖青年“朋友圈”,构建“金砖+”国际合作网络,为金砖“中国年”增光添彩。











































联系我们请点击: