各地级以上市人民政府,各县(市、区)人民政府,省政府各部门、各直属机构:
为贯彻落实《国务院办公厅关于运用大数据加强对市场主体服务和监管的若干意见》(国办发〔2015〕51号),充分运用大数据先进理念、技术和资源,加强对市场主体的服务和监管,提高政府治理能力,经省人民政府同意,提出以下实施意见:
一、总体要求
全面贯彻党的十八大和十八届二中、三中、四中、五中全会精神,深入贯彻习近平总书记系列重要讲话精神,坚持创新、协调、绿色、开放、共享发展理念,围绕市场在资源配置中起决定性作用和更好发挥政府作用,推进简政放权和政府职能转变,以社会信用体系建设和政府信息公开、数据开放为抓手,充分运用大数据、云计算等现代信息技术,健全政府服务和监管工作机制,提高政府服务水平和监管效率,加强事中事后监管,维护市场正常秩序,促进市场公平竞争,释放市场主体活力,进一步优化发展环境。到2020年,基本建成以信用为核心,政府监管、行业自律、社会监督有机结合的新型市场监管体系,政府对市场主体服务和监管的成本进一步降低,政府服务和监管的针对性、有效性显著提高。
二、运用大数据提高为市场主体服务水平
(一)运用大数据创新政府服务理念和服务方式。充分运用大数据技术,积极掌握不同地区、不同行业、不同类型企业的共性和个性化需求,在注册登记、市场准入、政府采购、政府购买服务、项目投资、政策动态、招标投标、检验检测、认证认可、融资担保、税收征缴、进出口、技术改造、产业联盟、兼并重组、培训咨询、成果转化、人力资源、法律服务、知识产权等方面主动提供更具针对性的服务,推动企业可持续发展。(省经济和信息化委牵头,省各有关部门配合)
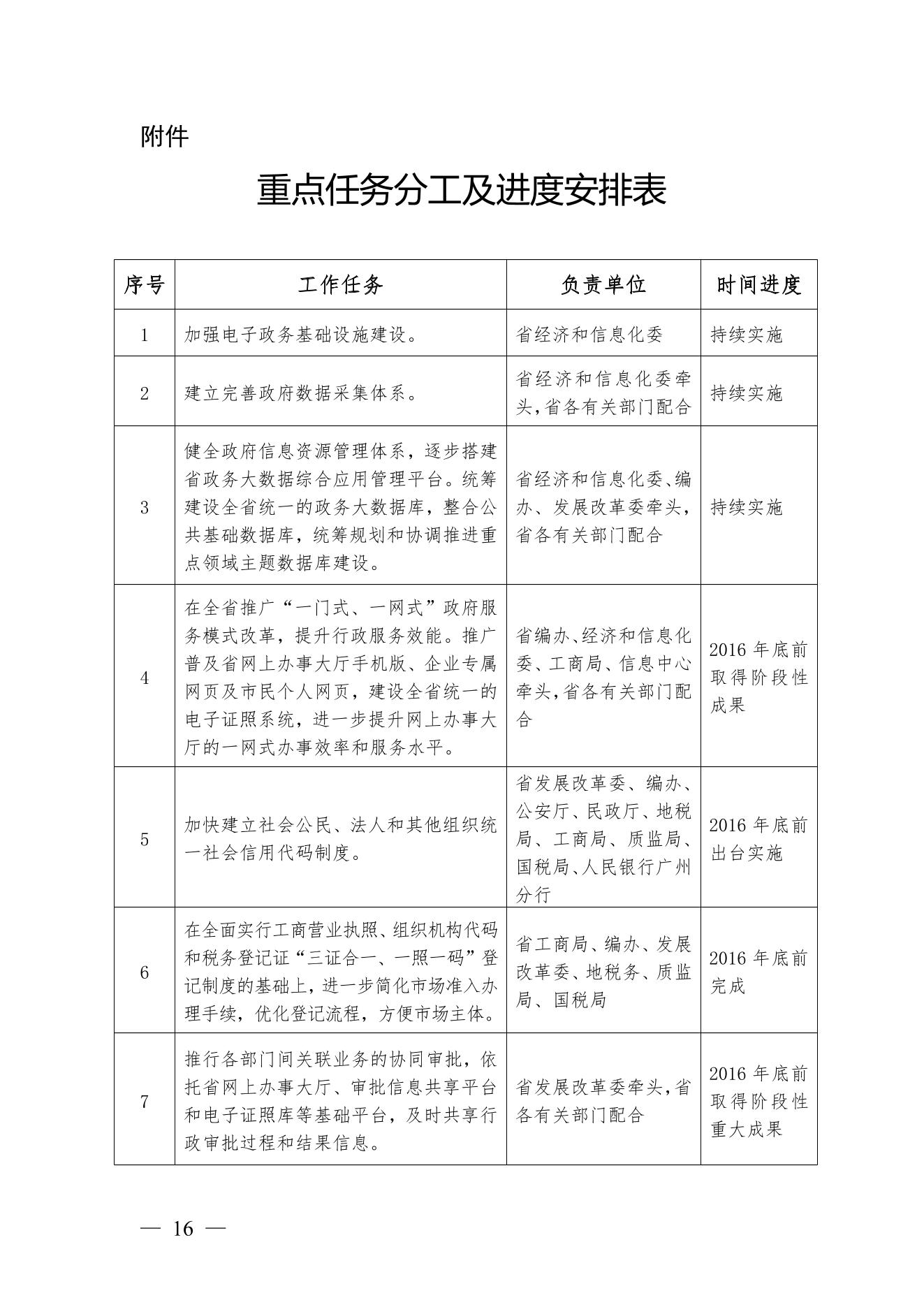
(二)利用信息化手段提高行政服务效能。按照“一门在基层、服务在网上”的理念和线上线下紧密结合、自然人与法人分类推进的思路,积极稳妥推行“一门式、一网式”政府服务模式,提升行政服务效能。依托各级实体办事大厅和网上办事大厅,将部门分设的办事窗口、审批服务系统整合为政府综合服务窗口和网上统一申办受理平台,打破部门界限和信息孤岛,真正实现一个门、一张网全流程一站式办事。推广普及省网上办事大厅手机版、企业专属网页及市民个人网页,为企业和群众提供信息主动推送、申报信息重复利用等个性化服务。建设全省统一的电子证照系统,推动政府部门优先采用电子证照,进一步提升网上办事大厅的一网式办事效率和服务水平。在全省全面实行“三证合一、一照一码”登记制度基础上,进一步简化市场准入办理手续,优化登记流程,为市场主体提供便利。(省编办、经济和信息化委、工商局、信息中心牵头,省各有关部门配合)
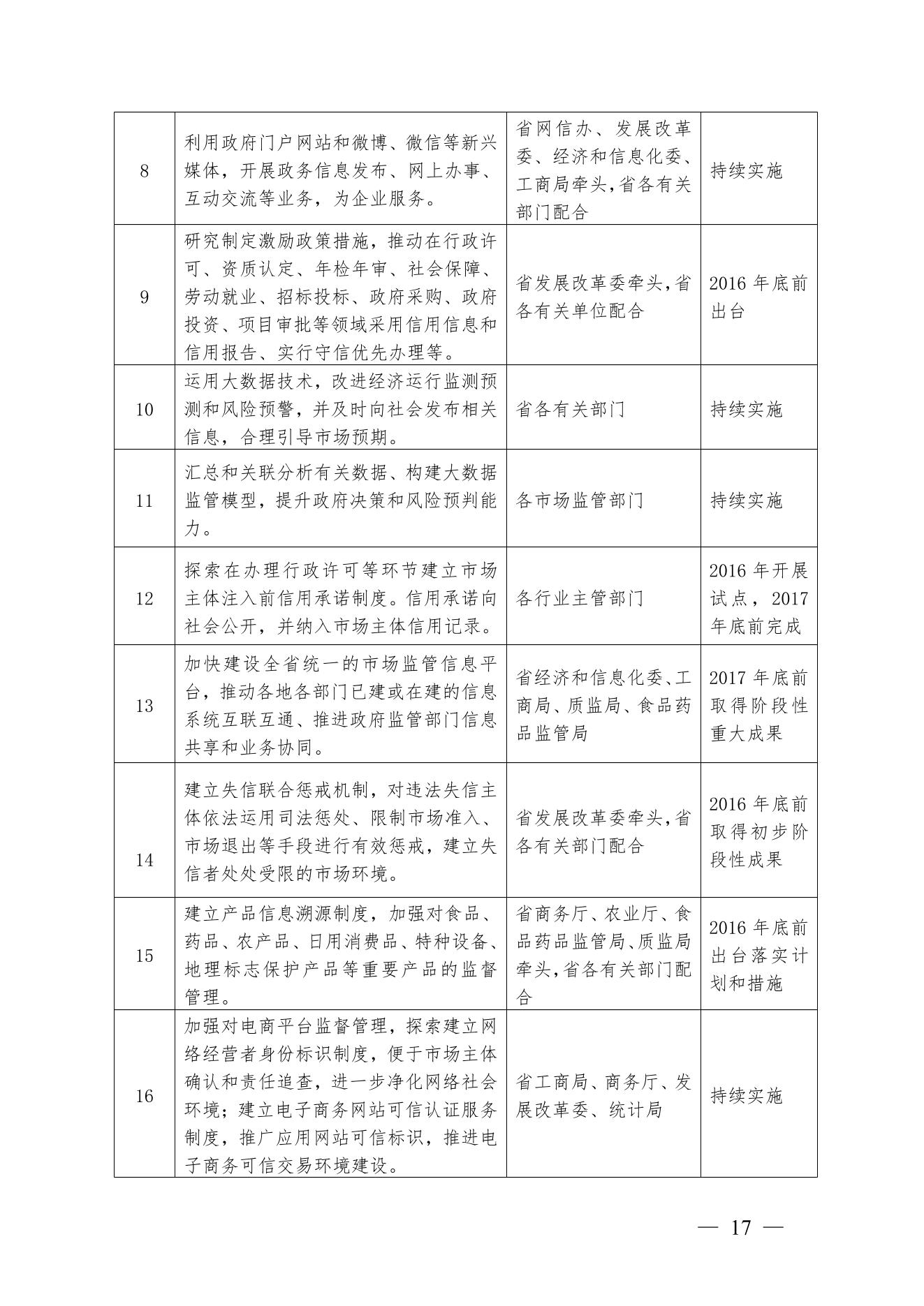
(三)提高信息服务水平。充分利用政府门户网站和微博、微信等多种媒体渠道,开展政务信息发布、网上办事、互动交流等业务,依法公开政务信用信息。落实国家公民、法人和其他组织统一社会信用代码制度,实现“一码一归集”数据交换和共享机制,形成公民、法人和其他组织完整信用画像。加快建成覆盖全省的公共信用信息平台和“信用广东”网站,共享整合各地各部门信用信息并依法集中公示,为社会公众提供注册登记、行政许可、行政处罚等各类信用信息查询一站式服务。(省发展改革委、网信办、经济和信息化委、工商局牵头,省各有关部门配合)
(四)建立守信激励机制。对诚实守信者实行优先办理、简化程序等“绿色通道”支持激励政策。在行政许可、资质认定、年检年审、社会保障、劳动就业、招标投标、政府采购、政府投资、项目审批等领域,鼓励使用信用信息,优先选择信用状况良好的市场主体。(省发展改革委牵头,省各有关部门配合)
(五)加强统计监测和数据加工服务。统筹利用政府和社会数据资源,建设全省企业情况综合数据库和经济形势运行分析数据库,强化互联网资源利用和信息服务,建立全省宏观调控决策支持、风险预警和执法监督大数据应用系统,为经济运行动态监测分析、产业安全预测预警及重大决策提供信息支持,提高宏观调控的科学性、预见性和有效性。(省发展改革委、经济和信息化委、统计局牵头,省各有关部门配合)
(六)引导专业机构和行业组织运用大数据完善服务。依托“开放广东”全省政府数据统一开放平台,在全省政务数据依法有序开放的基础上,制订完善政策措施,支持银行、证券、信托、融资租赁、担保、保险等专业服务机构和行业协会、商会运用大数据高效便捷为企业服务。(省经济和信息化委、民政厅、人民银行广州分行、广东银监局、广东证监局、广东保监局负责)
(七)运用大数据评估政府服务绩效。综合利用政府和社会信息资源,委托第三方机构对政府面向市场主体开展公共服务的绩效进行综合评估,或者对具体服务政策和措施进行专项评估,并根据评估结果及时调整和优化,提高各级政府及其部门施政和服务的有效性。(省经济和信息化委牵头,省各有关部门配合)
三、运用大数据加强和改进市场监管
(一)加快建设省市场监管信息平台体系。以市场监管业务流程为主线,加强现代信息技术在市场监管体系建设中的作用。充分利用我省电子政务外网平台、信息共享基础设施等电子政务建设现有成果,强化部门之间的沟通合作,分级建设省、市两级统一、规范、共享的市场监管信息平台。建立由业务数据采集库、数据信息资源池和监管数据共享库组成的省市场监管信息数据库体系,构建市场监管主题数据库。建立市场主体信用信息公示系统、市场行为监管信息系统、消费维权和社会监督信息系统、质量监管信息系统、食品安全监管信息系统等业务应用系统,构建流程清晰、数据共享、适合各级市场监管部门应用的综合平台。(省经济和信息化委、工商局、质监局、食品药品监管局负责)
(二)健全事中事后监管机制。各市场监管部门依托省市场监管信息平台,共享工商登记、执法处罚、行政审批、信用评价等监管信息,并将各部门涉企信用信息记于企业名下,通过企业信用信息公示系统对外公示。积极应用相关部门监管信息,作为本部门监管执法依据,实现跨部门协同市场监管。加强市场监管大数据分析,开展市场主体违法违规行为预警预判,提高市场监管工作的针对性和预见性。(省各市场监管部门负责)
(三)建立健全信用承诺制度。对新增市场主体实施准入前信用承诺制度。将信用承诺纳入市场主体信用记录,并及时在省级公共信用信息平台上向社会公开。(省各市场监管部门负责)
(四)建立健全信用信息资源共享交换机制。依托省政务信息资源共享交换平台,开展信用信息资源共享交换,按照统一的信息标准和技术规范,加快建成覆盖全省的公共信用信息管理系统,全面整合工商、质监、金融、税务、社保、交通、安全生产、统计等各领域、各部门信用信息,建立企业、事业单位、社会组织和个人信用信息公共数据库,实现各地、各部门信用信息互通共享,依托“信用广东网”为社会公众提供公共信用信息统一发布和查询服务。推动行业、部门和地方广泛采用信用记录。(省发展改革委、经济和信息化委牵头,省各有关部门配合)
(五)建立失信联合惩戒机制。充分发挥行政、司法、金融、社会等领域的综合监管效能,逐步实现跨部门信用信息共享,建立多部门、跨地区的信用奖惩联动机制,建立各行业“黑名单”制度,在行政管理和公共服务各领域和环节中充分利用市场主体信用信息,对违法失信主体依法运用司法惩处、限制市场准入、市场退出等手段进行有效惩戒,建立失信者处处受限的市场环境。加快省公共信用信息平台与省网上办事大厅对接,将使用信用记录报告融入行政管理和公共服务的各领域、各环节。(省发展改革委牵头,省各有关部门配合)
(六)建立产品信息溯源制度。利用产品信息溯源,加强对食品、药品、农产品、日用消费品、特种设备、地理标志保护产品等重要产品的监督管理。建设重要产品信息溯源公共服务平台,与已建成的追溯系统进行有效对接,实现对重要产品全生命周期信息的监管,形成来源可查、去向可追、责任可究的信息链条。建设社会公众查询平台,为公众提供互联网、自助终端、移动终端、短信等多种便捷手段进行商品来源查询,并提供产品质量投诉举证通道。(省商务厅、农业厅、食品药品监管局、质监局牵头,省各有关部门配合)
(七)加强对电子商务领域的市场监管。探索建立网络经营者身份标识制度,便于市场主体确认和责任追查,进一步净化网络社会环境。探索建立电子商务网站可信认证服务制度,推广应用网站可信标识,推进电子商务可信交易环境建设,保护网络购物消费者合法权益。推进企业电子营业执照试点,保障电子商务、电子政务活动安全,夯实互联网企业信用基础。加强电子商务信息采集和分析,提高对电子商务平台的监督管理水平。推广应用“正统网”(省电子商务与服务外包公共服务平台),开展电子商务相关统计工作,及时掌握电商发展动态。健全权益保护和争议调处机制。(省工商局、商务厅、发展改革委、统计局负责)
(八)运用大数据制定调整监管制度和政策。运用大数据技术汇总和关联分析有关数据、构建大数据监管模型,对监管对象、市场和社会反应进行预测,提出应急处置预案,提升政府决策和风险预判能力。跟踪监测有关政策和制度的实施效果,定期进行评估并根据需要及时调整。(省经济和信息化委牵头,省各有关部门配合)
四、推动政府和社会信息资源开放共享
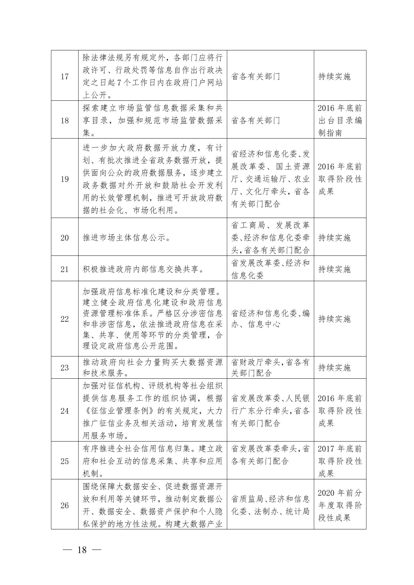
(一)进一步加大政府信息公开和数据开放力度。除法律法规另有规定外,应将行政许可、行政处罚等信息自作出行政决定之日起7个工作日内上网公开,提高行政管理透明度和政府公信力。编制省首批政务数据开放应用试点实施方案,搭建“开放广东”全省政府数据统一开放平台,编制政务数据开放目录和标准规范,推动省发展改革委、经济和信息化委、国土资源厅、交通运输厅、农业厅、文化厅等首批试点部门开展政务数据开放试点,有计划、有批次推进全省政务数据开放,提供面向公众的政府数据服务,逐步建立政务数据对外开放和鼓励社会开发利用的长效管理机制,推进可开放政府数据的社会化、市场化利用。(省经济和信息化委、发展改革委、国土资源厅、交通运输厅、农业厅、文化厅牵头,省各有关部门配合)
(二)推进市场主体信息公示。严格执行《企业信息公示暂行条例》,加快建立完善经营异常名录制度和严重违法失信企业名单制度,对违规违法经营和失信行为严重的企业进行重点监督检查和长期跟踪。依托企业信用信息公示系统和“信用广东网”,依法对企业注册登记、行政许可、行政处罚等基本信用信息及企业年度报告、经营异常名录和严重违法失信企业名单进行公示,并与省公共信用信息平台实现有机对接和信息共享。汇集各地各部门掌握的企业信用信息,向社会提供一站式、实时性市场主体信用信息查询,推进政府门户网站链接信用信息查询入口,提高信用信息社会获取便捷性。(省工商局、发展改革委、经济和信息化委牵头,省各有关部门配合)
(三)积极推进政府内部信息交换共享。打破信息的地区封锁和部门分割,着力推动信息共享和整合。各地、各部门已建、在建信息系统要实现互联互通和交换共享。除法律法规另有规定外,对申请立项新建的部门信息系统,凡未明确部门间信息共享需求的,一概不予审批;对在建的部门信息系统,凡不能与其他部门互联共享信息的,一概不得通过验收;凡不支持地方信息平台建设、不向地方信息共享平台提供信息的部门信息系统,一概不予审批或验收。(省发展改革委、经济和信息化委负责)
(四)有序推进全社会信用信息归集。建立政府和社会互动的信息采集、共享和应用机制。支持征信机构、互联网企业、行业组织、新闻媒体、科研机构等社会力量依法采集市场主体在经营交易和社会活动过程中的信用信息,并向社会公众开放。推动社会化采集的市场主体信用信息向全省信用信息公共平台汇聚,融合政府行政管理过程中获取的信用信息,形成政府与社会信息交互融合的信用大数据资源,经过分析提炼向社会提供全面综合的信用信息服务。(省发展改革委牵头,省各有关部门配合)
五、提高政府运用大数据的能力
(一)加强电子政务基础设施建设。结合省电子政务发展规划,加快建设全省统一的电子政务网络,进一步优化电子政务网络的架构和功能,各业务专网按需分别与电子政务内网、外网互联互通,实现电子政务互联网出口统一管理。实施电子政务外网万兆骨干网工程,拓展镇、村级电子政务网络覆盖,支撑大数据、云服务和移动办公等新技术新模式应用,提升电子政务外网对外服务的业务承载能力。推进省级和各地级以上市电子政务云平台建设,实现信息基础资源的按需分配、动态扩展和智能管理,提供多元化的云应用服务。建立健全信息化项目立项评估和验收指标体系,完善项目立项和验收的闭环管理机制,有效推动信息化项目的数据归集、共享和应用。(省经济和信息化委负责)
(二)建立完善政府数据采集体系。完善政府数据的内部采集机制,依托省政务信息资源共享平台,实现各地政府部门数据资源库及省有关部门业务信息系统的统一对接,对数据信息进行分类采集汇总。加强省有关部门信息系统建设立项评估、竣工验收等关键环节的数据审核,明确信息系统可采集数据、可共享开放数据的范围。采用网络搜取、文本挖掘、自愿提供、有偿购买、传感采集等方式,拓展政府数据的采集渠道。鼓励企业、行业协会、科研机构等单位主动积累数据。加强对互联网重要数据资源的备份及维护。(省经济和信息化委牵头,省各有关部门负责)
(三)健全政府信息资源管理体系。落实《广东省促进大数据发展行动计划(2016-2020年)》,编制省政务大数据应用平台建设工作方案,开展政务信息资源大数据总体设计,制定相关技术体系、标准规范和推进机制,推进公共机构数据资源普查,建立数据资源清单,编制数据资源目录,逐步搭建省政务大数据综合应用管理平台。统筹建设全省统一的政务大数据库,整合人口、法人、信用、自然资源和空间地理等公共基础数据库,统筹规划和协调推进公共安全、医疗卫生、交通运输、农业气象、环境保护、住房城乡建设、社会保障、质量监管、食品药品、安全生产、金融、旅游等重点领域主题数据库建设。(省经济和信息化委、编办牵头,省各有关部门配合)
(四)加强政府信息标准化建设和分类管理。建立健全政府信息化建设和政府信息资源管理标准体系。严格区分涉密信息和非涉密信息,依法推进政府信息在采集、共享、使用等环节的分类管理,合理设定政府信息公开范围。(省经济和信息化委、编办、信息中心负责)
(五)推动政府向社会力量购买大数据资源和技术服务。各地、各部门要按照有利于转变政府职能、降低行政成本、提升服务质量和财政资金效益的原则,充分发挥市场机构在信息基础建设、信息技术、信息资源整合开发和服务等方面的优势,通过政府购买服务、协议约定等方式,加强政府和企业合作,为政府科学决策、依法监管和高效服务提供支撑保障。按照规范、安全、经济的要求,建立健全政府向社会力量购买信息产品和信息技术服务的机制,加强采购需求管理和绩效评价。(省财政厅牵头,省各有关部门配合)
六、积极培育和发展社会化征信服务
(一)大力培育发展信用服务业。结合省社会信用体系建设规划,坚持市场导向,培育发展一批公信力强、市场认同度高、具有较强竞争力和影响力的本地信用服务机构。推动广州、深圳等地加快培育发展本土信用服务机构,积极引进国内知名信用服务机构,开展多样化信用服务业务,健全信用服务产业链,辐射和带动珠三角地区的信用服务市场发展,将珠三角地区建设成为我国主要的信用服务机构聚集区之一。推动粤东西北中心城市培育和引进信用服务企业。(省各有关部门负责)
(二)深化信用服务和产品应用。结合省社会信用体系建设规划,推动省直单位和珠三角各市在工程招投标、公共资源交易、公务人员招录、市场准入、安全生产、产品质量、医疗卫生、环境保护、教育科研、资质认定、补助发放、保障性住房分配、年检年审、电子商务、股权投资、融资担保等市场监管和公共服务重点领域,深度应用信用信息,使用第三方信用服务机构出具的信用报告。依托广州南沙、深圳前海、珠海横琴、中新知识城等重大平台,率先开展信用产品和服务应用示范。(省各有关部门负责)
七、健全保障措施
(一)提升产业支撑能力。加强大数据产业发展统筹规划,支持各地依托数据中心基地和具备产业基础的高新技术、电子信息、软件信息服务等园区,培育集聚一批创新型大数据企业,建设大数据产业专业园区。支持企业联合高校及相关研究机构,建设一批大数据企业技术中心、工程(技术)研究中心、重点实验室和应用中心,开展大数据关键技术、解决方案等研究,促进大数据核心技术攻关和产业化应用,推动形成区域协调发展、政产学研用多方联动、大中小企业协同合作的全省大数据产业生态体系。(省经济和信息化委、发展改革委、科技厅负责)
(二)完善管理制度。加快推广统一的社会信用代码制度。建立健全各部门政府信息记录和采集制度。建立政府信息资源管理制度,加强知识产权保护。加快出台关于推进公共信息资源开放共享的政策意见,制定政务信用信息公开共享办法和信息目录。推动出台相关政策法规,对政府部门在行政管理、公共服务中使用信用信息和信用报告作出明确规定,为联合惩戒市场主体违法失信行为提供依据。(省发展改革委、经济和信息化委、法制办负责)
(三)完善标准规范。围绕保障大数据安全、促进数据资源开放和利用等关键环节,推动制定数据公开、数据安全利用、数据资产保护和个人隐私保护的地方性法规。构建大数据产业标准体系和统计指标体系,建立公共机构的数据标准和统计标准体系,推进大数据采集、管理、共享、交易等标准规范的制定和实施。制定大数据相关地方标准,并支持其上升为国家标准。鼓励我省企事业单位及行业协会主导或参与大数据国际、国家、行业和地方标准制修订。(省质监局、经济和信息化委、法制办、统计局负责)
(四)加强安全保障。加强大数据环境下网络信息安全认证体系建设,有效保障数据采集、传输、处理等环节的安全。加强数据安全测评、电子认证、等级保护、应急防范等网络信息安全基础性工作。加快大数据安全软硬件技术产品研发和标准制定,建立大数据安全评估体系,提高大数据平台网络信息安全防御和应对能力。(省经济和信息化委、科技厅、公安厅、安全厅、保密局、通信管理局负责)
(五)加快重点领域示范应用。结合落实《广东省促进大数据发展行动计划(2016-2020年)》,在环境保护、公共安全、医疗卫生、社会保障、农业气象、智能制造、交通运输、旅游等领域实施大数据示范应用工程,在总结试点成果基础上加快推广。(省经济和信息化委、发展改革委、公安厅、人力资源社会保障厅、环境保护厅、交通运输厅、农业厅、卫生计生委、旅游局、气象局负责)
(六)加强组织领导。在省信息化工作领导小组框架下,由省经济和信息化委(省大数据管理局)牵头建立省大数据发展部门间联席会议制度,加强对全省大数据发展和应用工作的组织协调,统筹推进运用大数据加强对市场主体服务和监管相关工作。省各有关单位要根据本实施意见提出的重点任务分工及进度安排,进一步明确时间表、路线图,细化分工、落实责任,确保按时保质完成各项工作任务。(省经济和信息化委牵头,省各有关部门配合)
附件:重点任务分工及进度安排表




广东省人民政府办公厅
2016年6月24日
联系我们请点击: