《河南省人民政府关于印发河南省“十四五”数字经济和信息化发展规划的通知》

2022-02-18 11:00 来源:河南省人民政府
浏览量: 收藏:0 分享

河南省人民政府关于印发河南省“十四五”数字经济和信息化发展规划的通知

豫政〔2021〕51号


各省辖市人民政府、济源示范区管委会,省人民政府各部门:

  

现将《河南省“十四五”数字经济和信息化发展规划》印发给你们,请认真贯彻实施。


河南省人民政府

2021年12月31日


河南省“十四五”数字经济和信息化发展规划

  

近年来,互联网、大数据、云计算、人工智能、区块链等技术加速创新,日益融入经济社会发展各领域全过程,数字经济发展速度之快、辐射范围之广、影响程度之深前所未有,正在成为重组全球要素资源、重塑全球经济结构、改变全球竞争格局的关键力量。为深入贯彻党中央、国务院关于大力发展数字经济的决策部署,加快推动数字产业化、产业数字化,做大做强数字经济,建设数字河南,推动全省经济社会高质量发展,按照《“十四五”数字经济发展规划》《河南省国民经济和社会发展第十四个五年规划和二〇三五年远景目标纲要》总体部署,编制本规划。

  

一、发展基础和面临形势

  

(一)发展基础。近年来,我省以建设国家大数据综合试验区为牵引,培育壮大数字经济核心产业,加快推进数字化转型,积极发展新业态新模式,推动数字经济与实体经济深度融合,强化信息化赋能,数字经济发展和信息化建设呈现良好发展态势,正在成为全省经济社会高质量发展的新引擎。

  

1.政策机制基本建立。制定推进国家大数据综合试验区建设实施方案、若干意见、产业发展引导目录和促进大数据产业发展若干政策等,明确我省大数据发展思路、战略目标、主要任务和产业导向。根据国家数字经济发展战略部署,印发实施数字经济发展实施方案等政策文件,加快发展以数据为关键要素的数字经济。成立省委网络安全和信息化委员会、省建设国家大数据综合试验区领导小组,建立省促进数字经济发展部门协调联动推进机制,我省支持数字经济发展的政策体系基本建立,统筹协调政治、经济、文化、社会等各领域网络安全和信息化重大问题的能力显著增强。

  

2.数字产业快速发展。全面推进大数据、鲲鹏计算、网络安全、新一代人工智能等数字产业发展,引进华为、阿里巴巴、海康威视等一批龙头企业,搭建互联网医疗系统与应用国家工程实验室等60个省级及以上大数据创新平台和12个大数据双创基地,初步形成以龙子湖“智慧岛”为核心区、18个大数据产业园区为主要节点的“1+18”发展格局,郑州下一代信息网络、信息技术服务产业集群入选首批国家战略性新兴产业集群发展工程。大数据产业。争取获批建设国家社会信用体系与大数据融合发展试点省,交通、扶贫、金融、能源、旅游等领域大数据创新应用取得突破性成效,发展了一批行业应用型骨干企业。黄河鲲鹏计算产业。郑州中原鲲鹏生态创新中心、许昌鲲鹏制造基地、新乡鲲鹏软件园快速发展,许昌制造基地已具备年产“Huanghe”服务器36万台、PC机75万台、主板25万片的能力,成为华为鲲鹏国内重要生产基地。第五代移动通信技术产业。聚焦产业链关键环节开展专题招商,培育了5G芯片、智能终端、软件开发、关键材料等特色产品,郑州大学第一附属医院建成国内首个连片覆盖的5G医疗实验网,平顶山跃薪时代“5G+智慧矿山”已实现成熟应用和复制推广。网络安全产业。培育了信大捷安、山谷网安等骨干企业,构建了“芯片+软件+终端+平台+服务”的全产业链条,安全芯片、不良信息监测等领域技术水平全国领先,郑州金水科教园区获批国家网络安全创新应用先进示范区,产业规模达到200亿元。新一代人工智能产业。引进落地科大讯飞、寒武纪、释码大华等龙头企业,建成郑东新区智慧岛未来城市全景实验室等应用场景,其核心及相关产业规模突破300亿元。卫星通信产业。北斗应用已覆盖农业农村、智慧城市等领域,拥有一批高端研发机构,加快推进孵化器基地和产业园建设。区块链产业。全省注册区块链业务的企业达到339家,中盾云安进入全国区块链百强企业名录。

  

3.产业数字化转型持续推进。新一代信息技术的加速融合应用成为传统行业高质量发展的重要方式。农业数字化转型稳步实施。全省行政村益农信息社覆盖率达到85.8%,农业数字化设施加快部署,建成了一批大田种植、设施园艺等物联网示范基地,鹤壁市入选全国首批农业农村信息化示范基地。工业数字化转型快速推进。实施机器人“十百千”示范应用倍增工程,培育省级智能车间(智能工厂)571个、上云企业超过10万家,中信重工矿山装备、一拖现代农业装备等8个工业互联网平台入选国家工业互联网试点示范项目。服务业数字化转型全面展开。跨境电商、共享经济等新型服务模式特色突出,形成以中钢网为代表的B2B电子商务平台、以UU跑腿为代表的生活服务共享平台等一批平台经济企业,建成龙门石窟全国首个智慧旅游景区,物流信息全程监测、预警及需求对接服务平台覆盖全省国内物流量的86%,2020年全省电子商务交易额突破1.9万亿元,跨境电子商务进出口交易额达到1745亿元。

  

4.数字化治理能力不断提升。数字技术大规模应用,政府管理效率和服务能力大幅提高,民众满意度和获得感持续提升。数字政府服务高效便捷。建成全省一体化在线政务服务平台、“互联网+监管”平台和贯通省、市、县、乡、村五级的政务服务网,河南政务服务移动端“豫事办”上线运行,“最多跑一次”事项实现率达到90%。新型智慧城市建设提速。制定实施加快推进新型智慧城市建设的指导意见,组织开展郑州等8个新型智慧城市试点,统筹推动各地开展新型智慧城市建设,郑州市生态宜居、驻马店市惠民服务被国家评为新型智慧城市典型优秀案例。数字乡村建设全面推进。建成省、市、县、乡、村五级联网的乡村治理数字化平台,培育了一批数字乡村特色小镇,鹤壁市淇滨区、灵宝市、西峡县、临颍县入选首批国家数字乡村试点地区。

  

5.数字基础设施加快完善。全省通信网络基础设施全国领先,算力基础设施加快布局,为数字经济发展提供了有力支撑。通信网络基础设施。网络基础设施覆盖率大幅提升,在全国率先实现20户以上自然村4G和光纤接入全覆盖;累计建设5G基站4.5万个,实现县城及以上城区5G网络全覆盖;互联网省际出口带宽达到26416G,居全国第10位;郑州国家级互联网骨干直联点总带宽达到1360G,居全国第3位;郑州、开封、洛阳互联网国际专用通道建设开通宽带达到320G,实现自贸区全覆盖。移动物联网。物联网终端用户达到6655.7万户,居全国第7位,部分省辖市实现县城以上区域窄带物联网连续覆盖。卫星通信基础设施。建成启用建站技术标准最高、站点数量最多、密度最大、完全自主可控的省级北斗地基增强系统,形成由247个站点组成的卫星导航定位基准站网,建立了由1个省级数据中心、28个市级分中心组成的运行架构和数据处理分发服务体系。数据中心。建成国家超级计算郑州中心、中国移动(河南)数据中心、中国联通中原数据基地、中国电信郑州高新数据中心等一批新型数据中心,全省建成大型数据中心3个、中小型数据中心84个。

  

(二)面临形势。随着物联网、大数据、人工智能等新一代信息技术蓬勃兴起,世界经济已进入以数字化、网络化、智能化为显著特征的发展新阶段,数字经济快速发展,信息化快速推进,引发经济社会各领域数字变革,已成为打造经济发展新高地、应对国际激烈竞争、抢抓战略制高点的重要手段。面对世界经济复杂局面,特别是在新冠肺炎疫情期间,数字经济展现出顽强的韧性,远程医疗、在线教育、共享平台、协同办公、跨境电商等服务广泛应用,对促进各国经济稳定、推动国际抗疫合作发挥了重要作用。主要发达国家前瞻布局数字经济,加快推进信息化进程,加强对国际数字贸易新规则的控制权和话语权,数字与实体深度交融、物质与信息耦合驱动的新型发展模式加速形成,做大做强数字经济已成为构筑国家竞争新优势的战略选择。

  

发展数字经济和推进信息化建设是党中央、国务院全面分析世界经济格局变革新趋势,着眼中国经济社会迈入新阶段作出的重大战略部署。习近平总书记多次作出指示批示,强调要加快发展数字经济。《中共中央关于制定国民经济和社会发展第十四个五年规划和二〇三五年远景目标的建议》明确提出,“十四五”期间要建设数字中国,发展数字经济,推进数字产业化和产业数字化,推动数字经济和实体经济深度融合,打造具有国际竞争力的数字产业集群。当前,我国数字经济和信息化正在转向深化应用、规范发展、红利释放的新阶段,数字技术快速推动各行业在生产方式、商业模式、管理范式等方面发生深刻变革,数字经济在国民经济中的地位进一步凸显,对经济增长的贡献率达到60%以上,日益成为推动经济快速增长、包容性增长、可持续增长的强大驱动力。

  

(三)机遇挑战。我省在发展数字经济和信息化方面具有突出的特色优势和较好的实践基础。当前我省正处于经济社会发展加速转型升级的关键时期,人力资源、应用市场、交通物流、产业集群等优势凸显,基础设施支撑和技术创新能力不断提高,为数字经济和信息化发展提供了良好环境。黄河流域生态保护和高质量发展、促进中部地区崛起等重大战略的深入实施,为我省发展数字经济和信息化带来了新的机遇,提供了持久动力,有利于推动构建定位清晰、任务明确、协同有序的数字经济和信息化新发展格局。我省有1亿多人口,以郑州为中心的500公里半径内(高铁1.5小时交通圈)覆盖4亿人口,随着这一区域的内需扩大和消费升级,优越的区位交通、万亿级的大市场、海量的数据资源将为数字经济发展和信息化建设提供巨大空间。

  

“十四五”时期,我省数字经济发展和信息化建设还面临一些挑战。各地加快抢占数字经济和信息化发展制高点,明确把建设数字经济强省作为重大发展战略,加强新型基础设施建设,布局发展5G、人工智能等新兴产业,全国新一轮竞争格局正在加速形成。虽然近年来我省数字经济发展和信息化建设取得了明显成效,但总体水平不高,与经济总量不匹配,数字经济龙头企业数量少、核心产业规模小、信息化建设相对滞后,缺乏有影响力的研发机构、创新平台和知名高校,大数据、云计算、人工智能等领域拥有核心技术的高端人才和团队数量较少,中小微企业、传统行业企业“不会转”“不能转”“不敢转”等问题比较突出,数据的权属界定、交易流通、开发利用等标准不完善,面临较大竞争压力。

  

二、总体要求

  

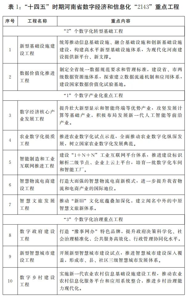
(一)指导思想。坚持以习近平新时代中国特色社会主义思想为指导,全面贯彻落实党的十九大和十九届二中、三中、四中、五中、六中全会精神,立足新发展阶段,完整、准确、全面贯彻新发展理念,紧抓构建新发展格局战略机遇,以推动高质量发展为主题,以国家大数据综合试验区为牵引,坚持数字产业化、产业数字化、数字化治理、数据价值化,着力实施数字化转型战略,推进“2143”重点工程,加强新型基础设施建设,抢先开展数据价值化试点,全面提升数字经济核心产业发展水平、数字社会和数字政府治理能力,推动数字经济、信息技术和经济社会深度融合,加快建设数字河南,打造数字经济发展新高地。


图片

  

(二)基本原则。

  

1.创新引领、融合应用。坚持创新核心地位,加强技术、应用和商业模式协同创新,打造一批创新公共服务平台,强化创新人才引培,推进工业软件、半导体等“卡脖子”领域创新与产业培育,鼓励人工智能、量子信息、区块链等新兴信息技术研发投入和前瞻性布局。强化应用牵引,推动互联网、大数据、人工智能与实体经济、社会治理深度融合,打造一批应用场景,培育数字经济和信息化发展新业态、新模式、新路径。

  

2.重点突破、整体提升。充分发挥我省人口、交通、产业蕴藏的海量数据和丰富应用场景优势,在重点省辖市、重点领域谋划实施数字经济和信息化重点工程,推进试点示范,培育优势集群,打造典型应用场景。引导各地发挥比较优势,集中要素资源,加快发展特色产业,推动数字化转型,形成差异布局、分工合作、协同共进的良性发展局面。

  

3.开放带动、合作共赢。坚持以全球视野推进数字经济发展和信息化建设,主动融入国内大循环、国内国际双循环发展格局,在产业转型升级、数字化治理等领域加强与国内外的交流合作。用好数字经济峰会、“强网杯”、世界传感器大会等展示交流合作平台,推进与京津冀、长三角、粤港澳大湾区等优势区域及“一带一路”沿线国家和地区的战略合作,引进一批数字经济龙头企业,培育一批根植性强的数字经济新型市场主体。

  

4.共建共享、安全可控。坚持省级统筹,建立数字基础设施和数据资源开放共享机制,推进设施、数据、通用技术开放共享,充分发挥数据作为数字经济关键要素的重要作用,以数据资源价值挖掘激发经济发展新活力。建设数字经济安全保障体系,加强数字基础设施网络安全、数据安全防护,积极发展网络安全产业,加强个人信息保护,防范、控制和化解数字化转型过程中的风险。

  

(三)发展体系。以数字基础设施、数据价值化、数字产业化、产业数字化、数字化治理、网络安全体系为重点,建立数字经济和信息化发展体系。以培育壮大先进计算、智能终端、软件等重点产业为引领补强数字产业化短板,以加速农业、制造业、电商物流、文旅等重点领域智能化发展为突破全面推进产业数字化转型,以强化数字政府、智慧城市、数字乡村建设以及重点领域数字化管理服务为主要途径提升政府数字化治理水平,以高水平新型基础设施体系建设为现代化河南建设提供新平台、新支撑,以数据共享开放为核心推进数据价值化,以安全设施建设、安全技术应用等为重点健全网络安全保障体系,加快建立数字经济和信息化发展生态体系。

  

1.新型基础设施体系。优化升级5G、千兆光纤、移动互联网、卫星互联网等通信网络基础设施,统筹布局以数据中心、边缘计算中心、人工智能计算中心为核心的算力基础设施和新技术设施,加快推进传统基础设施智能化升级,前瞻布局创新基础设施。

  

2.数据价值化体系。建立数据标准体系,建设数据资源池,构建数据资源体系,推进数据资源化。健全数据流通机制,推进数据标准制、确权、定价、交易、证券化和监管工作,推进数据资产化和资本化。开展数据采集、存储、清洗、开发、应用等全流程市场化服务,培育数据服务能力。

  

3.数字产业化体系。以新型显示和智能终端、物联网、网络安全为重点培育壮大优势产业,以先进计算、5G、软件、半导体、卫星和地理信息为重点攻坚发展基础产业,以新一代人工智能、量子信息、区块链为重点积极布局前沿产业。发展在线服务、共享服务、无人服务等服务新模式,培育平台经济新业态。

  

4.产业数字化体系。建设农业物联网,发展精准种植养殖,推广智能农机和数字营销,建设全国农业数字化发展典范。建设工业互联网,推进智能制造和服务型制造,建立健全工业数据发展体系。加快发展智慧物流、电子商务、智慧金融、智慧文旅、智慧养老等,推进服务业数字化改造。

  

5.数字化治理体系。加强政务网络、政务云建设,推广“一网通办”“一网通管”“一网通贷”等,持续打造“豫事办”政务服务品牌,建设高效透明的数字政府。建设新型智慧城市、数字乡村,打造利企便民惠民的数字社会。推进智慧交通、智慧健康、智慧教育、智慧养老、智慧人社等建设,提高数字化公共服务效能。推进智慧环保、智慧监管、智慧应急、智慧安防、智慧城管等建设,提升数字治理能力。

  

6.数字安全保障体系。完善网络安全保障制度,加快重点领域、复杂网络、新技术应用、大数据汇聚、互联系统等各类型条件下网络安全保障制度建设。构建网络安全保障应急体系,建立网络安全事件快速响应和应急处置机制。

图片

  

(四)主要目标。经过五年努力,全省数字经济和信息化发展水平明显提高,关键技术自主创新能力显著增强,数字经济核心产业规模实现倍增,数据价值化试点在全国率先推进,产业数字化水平进入全国先进行列,数字基础设施支撑和安全保障能力显著增强,数字治理和服务能力大幅提升,数字经济生态系统持续完善,郑州成为国家重要通信枢纽、信息集散中心,郑洛数字经济创新发展试验区成为具有国际竞争力的数字产业集群,基本建成全国数字产业化发展新兴区、产业数字化转型示范区。

  

1.新要素:数据价值化抢先推进。通过实施数据价值化工程,在全国率先开展数据价值化省级试点,数据价值体系和数据产业生态基本形成,实现政务数据有序开放共享、政企数据高度融通、市级数据全面接入,数据作为生产要素参与生产分配试点有序推进,农业、物流等优势领域数据价值化应用走在全国前列。

  

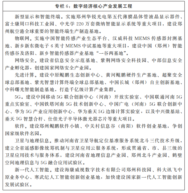
2.新产业:数字产业化实现突破性发展。通过实施数字经济核心产业发展工程,数字经济核心产业增加值较2020年翻一番,新一代信息技术产业营业收入突破万亿元,网络安全、先进计算、物联网等产业规模和综合竞争力位居国内前列。

  

3.新特色:产业数字化特色发展成效显著。通过实施重点领域数字化转型工程,建成全国农业数字化发展典范,打造一个跨行业、跨领域的综合性工业互联网平台,电商物流、智慧文旅、智慧金融等服务数字化水平大幅提升。

  

4.新治理:数字化治理能力显著提升。通过实施数字化治理工程,政务数据“聚、通、用”成效显著,基本建成利企便民惠民的数字政府和数字社会,新型智慧城市试点成效显著,智慧县城、智慧社区建设有序推进,争取建成一批国家级新型智慧城市、数字乡村试点。智慧交通、智慧教育、智慧健康等重点领域数字化治理能力显著提升。

  

5.新支撑:新型基础设施和网络安全设施全面领先。全省数字基础设施建设规模和水平位居全国前列,重点区域“公专互补”“固移结合”“天地协同”的一体化网络基本完善,网络基础设施建设全面领先,建成以郑州为中心的数据中心集群;交通、能源、水利等领域基础设施感知网络基本建成,管理智能化水平全面提升。建成网络安全保障应急体系,实现网络安全事件快速响应和应急处置。


图片

  

(五)空间布局。围绕国家大数据综合试验区建设,统筹规划空间布局、功能定位和产业发展,发挥郑州、洛阳等地的引领和先发优势,支持各地规划建设一批数字经济园区,推动一批传统优势产业开发区数字化转型,构建“一中心多基地”发展布局。“一中心”即创建具有国际影响力的郑洛数字经济创新发展试验区,强化郑州、洛阳对周边城市的引领和辐射带动能力。“多基地”即支持各地根据区域特点和产业特色创建省级数字经济示范园区、省级数字服务出口基地,布局建设“智慧岛”,推动传统产业园区全面升级;支持创建省级数字经济发展示范县(市、区),加快推动县域数字经济发展,提升社会治理能力和数字乡村建设水平。加快推进园区智慧化建设。

  

1.建设郑洛数字经济创新发展试验区。以打造具有国际竞争力的数字产业集群为目标,建设服务全球数字化转型的“服务车间”“智造工厂”,开展区域级数据价值化示范,打造数据价值化的“试验基地”,推动政策先行、要素集聚、机制创新,建设我省数字经济发展的“先行示范区”。


图片

  

2.创建省级数字经济示范园区。坚持分类分行业,以服务为着力点,认定一批省级数字化服务企业和数字经济示范园区。积极扩大数字服务出口,加快服务出口数字化转型,认定一批省级数字服务出口基地,申建国家数字服务出口基地。


图片

  

3.创建省级数字经济发展示范县(市、区)。实施省级数字经济发展示范县(市、区)培育计划,在全省遴选20个左右县(市、区)开展示范,推动县域数字经济特色发展。


图片

  

4.加快智慧化园区建设。推动先进制造业开发区、现代服务业开发区智能化升级,建设集约共享、泛在先进的信息基础设施,构建智慧园区综合服务平台。建立智慧园区数据资源共享机制,推动园区数据资源整合利用,实现园区内外部资源的多元共享。

  

三、加快建设新型基础设施,增强发展支撑能力

  

(一)优化升级网络基础设施。推进郑州国家级互联网骨干直联点、郑汴洛互联网国际专用通道等关键枢纽设施扩容布局,积极申建新型互联网交换中心。实施“双千兆”建设工程,推进“全光网河南”升级,推进超高速、大容量骨干网升级改造和5G独立组网网络规模部署,推进千兆无源光网络规模部署,打造千兆城市和行业千兆虚拟专网标杆,推进农村家庭百兆光纤、乡镇以上区域和重点行政村5G网络全覆盖。加快下一代互联网规模部署,提高互联网协议第六版(IPv6)活跃用户和流量占比。统筹移动互联网和窄带物联网(NB—IoT)协同发展,完善支持NB—IoT的全省性网络。推进区块链与工业互联网协同创新,积极申请“星火·链网”超级节点、骨干节点。推动卫星通信、卫星遥感、卫星导航定位基础设施升级换代,积极探索天地一体化、第六代移动通信技术等未来网络布局建设。

  

(二)统筹布局算力基础设施。积极引进基础电信运营商以及互联网、银行、证券、保险、物流等重点企业的全国性或区域性数据中心,争取在能源、农业种业、交通物流、黄河生态、卫生健康、计量等领域布局国家级行业数据中心,支持在工业、车联网等领域按需布局边缘数据中心,推进云边协同发展。拓展国家超级计算郑州中心特色应用,在生物育种、精准医学、气象环保等领域培育一批超算重大应用,提升运行效能。开展人工智能计算中心布局,搭建公共算力服务平台,优化算力算法,推进人工智能、区块链基础设施建设和集成应用。争取国家工业互联网大数据分中心、国家北斗导航位置服务数据中心和一批国家级行业大数据中心布局,建设国家(郑州)数据枢纽港。支持大数据中心等用电大户配套建设储能设施。

  

(三)有序建设融合基础设施。推动交通物流、清洁能源、生态环境、城乡发展基础设施智能化改造,集约共建公共服务平台,进一步发挥新一代信息技术对经济社会各领域的赋能作用。推进重要路段和节点的交通感知网络覆盖,建设面向自动驾驶、车路协同、无人运载工具等新技术新装备应用的专用试验场地与平台。建设智慧能源基础设施,完善省能源大数据中心功能,推进能源互联网建设,推动电网基础设施智能化改造、智能微电网和充电桩建设,强化电力、天然气、热力、油品等能源网络信息系统互联互通和数据共享。持续推进防汛、抗旱等水利基础设施智能化改造,加强大数据、人工智能等技术与堤防、闸坝、水库、水文观测站等设施融合。建设“智慧黄河”数字化平台,强化水文、气象、地灾、雨情、凌情、旱情等状况动态监测、数据共享和科学分析。积极谋划布局互联网医院、远程医疗、互联网教育、电子商务平台、数字孪生体等融合基础设施新业态。

  

(四)前瞻布局创新基础设施。围绕国家战略科技力量建设,集中优势资源,全面加大高水平实验室、大科学装置、产业创新平台建设力度,提高创新基础设施比重。加大省实验室建设力度,重塑重点实验室体系。加快嵩山实验室、神农种业实验室、黄河实验室建设,力争在种质创新等领域创建国家实验室,在网络空间先进防御、黄河流域生态保护和系统治理、药物化学、动物免疫学、极端材料、分子催化与能源转化、纳米光电材料与器件、矿山安全科学与工程等领域择优培育创建5家国家重点实验室。谋划建设超短超强激光平台、量子信息技术基础支撑平台、交变高速加载足尺试验系统、智能医疗共享服务平台、优势农业种质资源库、国家园艺种质资源库等科技基础设施项目,实现大科学装置零的突破。推进国家生物育种产业创新中心、国家农机装备制造业创新中心等重大平台建设,在光通信、诊断检测、地下装备、网络安全、高端轴承等优势领域创建国家工程研究中心、技术创新中心、产业创新中心,支持具备条件的省级创新平台晋升为国家级。


图片

 

四、抢先培育数据生态,探索数智赋能新领域

  

(一)努力构建数据资源体系。制定全省统一数据规范和管理标准,建设省大数据中心,以政务数据为基础链接行业、社会数据资源,集约建设省、市两级数据资源池体系,推进数据资源化。到2025年,建成政务数据有序开放共享、政企数据高度融通的省级数据资源池,实现市级数据资源池全面接入,实现政务、工业、农业、交通、教育、医疗、金融、文旅等重点领域数据有序汇聚和安全调用,畅通企业、个人数据汇聚通道。

  

1.建立数据标准体系。制定全省统一的政务数据规范,明确政务数据技术标准、数据管理标准和数据应用标准,引导行业、社会数据标准化,逐步规范数据采集、汇聚、存储、加工处理、开放共享、数据管理、定价交易以及软硬件服务行为,形成一批地方标准。建设省级大数据标准化服务系统,开展数据标准化评估,发展数据标准化试验验证、检验检测、标准认证等公共服务。支持有条件的地方先行探索建设市级数据标准体系,鼓励建设数据标准化示范基地,重点围绕电子政务、城市治理、产业应用等开展数据标准化试点示范。

 

2.建设数据资源池体系。基于省大数据中心和各地政务数据中台,支持打造高质量政务数据资源池,鼓励建设一批行业、经济、社会数据资源库,并加强与政务数据资源池的融合对接。按照分领域、分地域原则,支持建设行业级、区域级的“数据字典”,推进数据清洗、去冗余,建立全生命周期的数据治理闭环,提高数据质量和应用效率。推动市级数据资源池与省级数据资源池有效衔接。

  

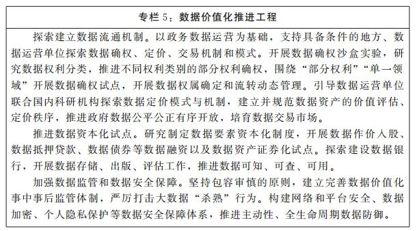
(二)探索建立数据价值体系。开展数据要素价值化试点,加强数据标准制定、确权、定价、流通、资本化、监管研究,探索建立数据流通机制、应用体系、监管与安全体系,推进数据由资源化向资产化、资本化过渡,建设数据价值化试验基地。到2025年,数据价值体系基本建成,数据作为生产要素全面参与生产分配,在政务数据开放应用以及农业、物流、文旅等优势行业领域数据价值化应用全国领先。


图片

  

(三)加快培育数据服务能力。推进数据产业化、产业布局联动发展以及数据技术和工具共研共享,做大做强数据服务业,发展数据采集、存储、清洗、开发、应用等全流程市场化服务。到2025年,全省数据服务能力全面提升,数据标注、数据安全等产业规模全国领先。

  

1.数据采集与数据存储服务。统一数据采集规范,支持人工采集、系统日志采集、网络数据爬虫、数据库采集等多种技术应用和企业发展,大力发展数据采集产业。结合数据中心发展布局,推进互联网数据中心、内容分发网络、云租赁、数据代维等数据存储服务及关联产业发展。

  

2.数据处理服务。培育数据清洗中小企业,支持开发专业、细分领域的通用数据清洗技术和工具,提升数据清洗公共服务能力。推广“众包”“众包+工厂”“机器+人工”等数据标注发展新模式,发展数据标注产业。充分发挥人力资源优势,推进数据标注产业集聚发展,建设一批数据标注乡(村)。推动行业数据和城市大数据开发利用,探索建立数据要素开发利用机制,规范有序挖掘数据价值。

  

3.数据交易服务。以国家大数据综合试验区建设为牵引,依托中原龙子湖“智慧岛”等重点园区,形成涵盖数据工厂、数据加工、数据技术、数据确权、数据定价、数据创业“六数”数据交易生态。支持郑州、洛阳等数据要素活跃地方探索建设数据要素交易流通市场,支持新乡、濮阳等地联合国内成熟大数据交易机构开展数据交易,引导数据要素交易生态加速汇集,形成基础夯实、布局合理、特色鲜明、协同高效数据交易生态圈。

  

五、提升发展核心产业,夯实数字强省建设根基

  

(一)培育壮大优势产业。

  

1.新型显示和智能终端。坚持龙头带动、屏端联动、集群配套,发展新型显示产业,提升智能终端产业发展水平。重点发展高世代薄膜晶体管液晶显示器、大尺寸有源矩阵有机发光二极体面板、中小尺寸柔性折叠屏、车载显示屏等产品。巩固高端手机产能,大力引进知名品牌手机企业,推动智能手机产业高端化、品牌化发展。围绕生产制造、文化教育、医疗健康、娱乐消费等领域智能化发展需求,积极发展基于5G技术的数字影音、智能家居、智能安防、智能可穿戴设备、虚拟现实/增强现实等新型智能终端产品。

  

2.物联网。巩固提升气体、热释电红外、气象等传感器竞争优势,积极发展基于微机电系统的新型智能传感器,丰富智能传感器、射频卡、嵌入式芯片、传感网络设备等物联网产品体系,做优车联网、医疗物联网、家居物联网产业,协同发展云服务与边缘计算服务,构建信息感知、网络传输、平台建设、应用示范,涵盖“云管端”的物联网闭环生态圈。建设智能传感器产业共性关键技术创新与转化平台,补齐以特色半导体工艺为代表的技术短板。推动智能传感器材料生产、设计制造、封装测试、系统集成和重点应用全产业链发展,打造智能传感器材料、智能传感器系统、智能传感器终端产业集群,建设中国(郑州)智能传感谷和洛阳、新乡智能传感器基地。

  

3.网络安全。建立产学研用一体化网络安全产业生态体系,支持骨干企业建设公共技术支撑平台,搭建高端网络安全产品交易展示中心、网络安全体验中心,加强与重点院校合作,突破低功耗物联网安全芯片设计、安全态势感知、网络主动防御、大数据安全、量子密钥分发等关键核心技术,培育发展安全芯片、安全软件、安全可控智能终端、云安全、工控系统安全等产品和服务,吸引带动产业链关联企业集聚发展,支持郑州建设国家网络安全产业园,打造全国重要的网络安全产业集群。完善网络安全产业发展配套服务,推进网络安全学院、攻防实验室、实战靶场、产品检测认证中心、协会联盟、产业基金等生态体系建设,发展网络安全规划咨询、安全集成、产品检测、风险评估、身份认证、应急响应、容灾备份等安全服务。

  

(二)攻坚发展基础产业。

  

1.先进计算。加强基于鲲鹏架构的关键环节核心技术攻关,加快中原鲲鹏生态创新中心建设,做大做强黄河鲲鹏硬件制造基地和鲲鹏软件产业,培育2—3家行业领军企业,打造“Huanghe”本土品牌,构建全国领先的鲲鹏计算产业链和价值链。大力引进培育计算产业优势企业、研发平台和人才团队,建设一批服务器、计算机整机及配套产品生产基地,加快计算产品在政务、基础、产业、社会等重点领域的应用示范,打造千亿级计算产业集群。

  

2.5G。培育引进一批5G智能终端、通信模组、天馈线、5G小型化基站设备、5G高频元器件等制造企业和项目,加快形成5G关键器件及材料生产能力。建设5G产品监测、认证、入网检测等公共服务平台,搭建5G创新中心,提高产业发展综合服务水平。实施5G融合应用工程,重点推动5G在工业互联网、车联网、智慧城市、智慧农业、智慧医疗等领域融合应用,打造一批5G标杆应用场景。

  

3.软件。加快软件与互联网、物联网、5G、大数据、云计算、人工智能等新一代信息技术的融合创新应用,围绕政务、金融、医疗、教育、工业等重点行业需求构建软件产业生态体系。提升操作系统、数据库、中间件等基础软件开发能力,布局开发深度学习算法、知识图谱、量子计算等领域软件。推进工业软件发展“云化”新业态,鼓励企业开放应用开发平台,支持有条件的企业发展云原生产品。建设鲲鹏软件小镇等一批软件产业园,引进落地一批行业骨干企业,推动软件产业集聚发展。规范软件园区建设发展,开展首版次软件产品认定,支持有条件的地方创建“中国软件特色名城”。

  

4.半导体。积极布局半导体材料产业,发展以碳化硅、氮化镓为重点的第三代半导体材料,提升大尺寸单晶硅抛光片、电子级高纯硅材料、区熔硅单晶研发及产业化能力,推进新型敏感材料、复合功能材料、电子级氢氟酸、半导体靶材研发及产业化,提升集成电路设计能力。充分挖掘省内产业基础,发展光通信芯片、电源管理芯片。支持郑州航空港经济综合实验区发展高端模拟与数模混合芯片,提升硅单晶抛光片产能,推进第三代化合物半导体生产线、高可靠集成电路封装测试生产线、工业模块电源生产线建设,加快实现规模化生产,推动半导体封测、切片、磨片、抛光等专用设备产业化。

  

5.卫星和地理信息。突破位置信息挖掘与智能服务、高性能组合导航等关键技术,研发芯片、模块、天线等关键部件,开发北斗卫星导航定位及位置服务软硬件产品。支持省连续运行卫星定位导航服务系统管理中心、郑州北斗云谷、北斗产业园建设,打造北斗导航产业数据挖掘、研发创新、终端制造和应用服务产业链。推动省自然资源卫星应用技术体系建设,提升卫星遥感应用保障能力,发展高中空飞机、低空无人飞机、地面遥感等遥感系统,建成多源遥感数据一体化综合服务平台。完善基础测绘体系,推进地理信息公共服务平台建设,开展实景三维河南建设,引导测绘地理信息产业融合发展,探索“北斗+5G”示范应用,推进地理信息技术和产品在社会治理、国土空间规划、生态保护、乡村振兴、智慧城市等领域深度应用。

  

(三)积极布局前沿产业。

  

1.新一代人工智能。加强人工智能关键共性技术攻关,重点突破图象识别感知、数字图像处理、语音识别、智能判断决策等核心应用技术,引进一批人工智能龙头企业,做强智能网联汽车、智能机器人、智能无人机、智能计算设备等智能产品,加快推进中原人工智能计算中心、中原昇腾人工智能生态创新中心建设。拓展“智能+”应用领域,推进无人驾驶、智能家居、智能农机、智慧物流等示范应用。举办国际智能网联汽车大赛,加快建设国家新一代人工智能创新发展试验区,打造“中原智谷”,建设具有全国重要影响力的人工智能产业创新发展高地。

  

2.量子信息。建设国际一流的量子制备中心、量子精准测量控制中心、量子技术应用探索平台,建设一批量子信息新型研发机构、创新平台,突破光学芯片、量子密钥分发及管理、量子存储器等关键技术,引进和培育一批量子通信元器件生产、设备制造、网络建设及运营服务企业。建设国家广域量子通信骨干网络河南段及郑州量子通信城域网,推动量子计算在人工智能、材料模拟、云计算、高性能计算和大数据等领域应用,率先在电子政务领域启动量子安全应用试点。

  

3.区块链。开展区块链技术创新,鼓励面向国产操作系统和芯片的区块链底层技术研发,突破加密算法、共识机制、智能合约、侧链与跨链等核心底层技术。建设一批区块链产业园区、孵化器和实训基地,培育壮大本土区块链龙头企业和研究机构,加快发展企业联盟链、私有链。推进区块链技术在金融、数据交易、信息保护、溯源、政务、物流等领域应用。


图片

  

(四)大力发展平台经济。抢抓数字经济发展机遇,推广在线服务、共享服务、无人服务等新模式,培育平台经济新业态,构建多主体共治的平台监管模式,推进平台经济健康有序发展。

  

1.积极培育平台经济新业态。支持开展在线教育、在线办公、互联网医疗等线上服务试点,推动工业企业探索协同制造、柔性制造、个性化定制的商业模式和适用场景,加快共享出行、餐饮外卖、共享住宿等领域产品智能化升级和商业模式创新,推进员工、设备、创新资源、办公资源等生产要素的共享集约利用。支持在高危行业和恶劣工作环境建设智能工厂、无人矿山,探索发展无人配送、无人零售、无人餐厅、无人物流等服务业态,推动适应不同作物和环境的智能农机研发应用,建设一批新技术新装备应用的专用试验平台。支持各地围绕产业发展、交易、社交等引进培育一批平台经济企业,鼓励有条件的传统企业向平台型企业转型。

  

2.探索推进政府数据与平台企业数据融通发展。推动具有产业带动能力、产业资源集聚能力的平台企业打造数据基础平台,支持各地基于城市数据大脑、政务云等探索建立政务数据与平台企业数据互通机制,研究政府数据向平台企业有序开放机制和模式。加大政务数据推广应用力度,支持平台企业打通产业壁垒,推进重点区域电信、交通、物流、文旅、安全、健康等环节统一调度,推动政务数据公平公正赋能千行百业。

  

3.构建多主体共治的平台监管模式。坚持包容审慎原则,建立完善平台企业监管机制,明确平台责任,畅通用户和社会组织参与渠道,打造平台自治、政府监管、行业自律、社会监督广泛参与的立体化多元协同共治格局。强化平台企业治理,引导平台经营者切实担负数据安全和隐私保护、商品质量保障、劳动保护等方面责任。保护数字经济领域市场主体尤其是中小微企业和平台内经营者合法权益,规范各类市场行为。


图片

  

六、加速推动产业数字化,赋能产业结构升级

  

(一)打造全国农业数字化发展典范。

  

1.农业物联网。实施农业物联网区域试验工程,加强5G、北斗导航和遥感技术应用,加快智能传感设备部署和改造,开展大田种植、畜禽养殖、质量安全追溯等方面的农业物联网试验,构建“天空地”一体化数据采集和监测预警系统。将农业物联网技术纳入全省农业重大技术推广计划,建设农业物联网应用示范基地,发展数字田园、智慧养殖、数字种业等高端农业,提高农业生产数字化水平。

  

2.精准种植和养殖。加强农业大数据综合应用,推进农业单品种生产、加工、流通等环节全产业链数据采集,建设智慧农业数据库,开展数据分析预判,指导农业精准生产。实施“一村九园”(数字村庄、数字田园、数字果园、数字菜园、数字茶园、数字菌园、数字药园、数字花园、数字牧场、数字渔场)数字农业示范工程,围绕大田种植、园艺作物、畜禽养殖、林特产品等领域,规划建设数字农业产业园等,提升现代农业精准管理、远程控制和智能决策水平。推进小麦、花生、生猪等领域精准种养试点示范,建设全国综合种养示范区。

  

3.智能农机。加快农机装备数字化改造,推动5G、北斗导航、智能监控等系统在农机上装载应用,推广农业机器人、植保无人机、无人驾驶拖拉机等新型装备。建设智慧农机平台,推进农机购置补贴、监理办证、农机调度等业务的统一数字化管理。加快国家农机装备创新中心、农业农村部航空植保重点实验室等建设,推进农机装备智能化领域技术创新,打造具有国际竞争力的智能农机装备产业基地。

  

4.数字营销。推动农村电子商务发展,支持推广村播、“短视频+网红”等新型营销模式,完善农产品网络销售的供应链体系、运营服务体系和支撑保障体系。健全农产品产销一体化信息系统,推动柘城县、淅川县“互联网+”农产品出村进城工程试点县建设,推进农产品产地冷藏保鲜设施建设,支持在豫西南肉牛优势特色产业集群区域建立低温直销配送中心。


图片

  

(二)深化推进工业数字化转型。

  

1.工业互联网。加强工厂内外网建设,提高网络传输和感知水平,强化5G网络部署。以装备制造、食品等优势行业为重点推进标识解析二级节点建设,加快洛阳、许昌、漯河、郑州等工业互联网标识解析体系二级节点推广应用。深入实施工业互联网创新发展工程,推动“5G+人工智能+工业互联网”融合应用,建设“1+N+N”工业互联网平台体系,培育建设1个跨行业、跨领域综合性平台,N个细分行业、特定领域平台,N个优势产业集群平台,加快建设国家工业互联网平台应用创新推广中心。推进河南省工业互联网安全技术平台建设,建设工业互联网安全资源库、安全测试验证环境。持续推进“上云用数赋智”行动,鼓励中小企业业务系统向云端迁移,打造资源富集、良性互动的工业互联网平台生态。支持软件企业、工业企业、科研院所等开展合作,培育一批面向特定行业、特定场景的工业APP(应用程序)。建设河南省工业互联网大数据中心,争取建设国家工业互联网大数据分中心。

  

2.智能制造。研究制定智能制造分级评价指标体系,面向规模以上工业企业探索开展分级评价评估,引导企业制定智能化改造提升方案,推动工业企业智能化水平提档进阶。持续开展智能制造试点示范,大力推进“机器人+”,推动企业数字化、网络化、智能化发展,培育一批智能制造系统集成商。在钢铁、建材、石化、装备、食品、纺织服装等传统行业,加快智能制造单元、智能生产线、数字化车间建设,全面提升企业数字化水平。布局建设区域型、行业型、企业型数字化转型促进中心,培育数字化解决方案供应商。推动先进制造业开发区数字化转型,培育区域化、特色化的数字化平台,带动区域集群整体协同转型。到“十四五”末,全省建设1000个智能工厂(智能车间),培育100家“互联网+协同制造”示范企业。

  

3.服务型制造。深化制造业与互联网融合发展,推广基于互联网故障预警、远程维护、质量诊断等在线增值服务。发展个性化定制新模式,推动服装、家居等消费品行业引入定制解决方案和柔性生产设备,鼓励电子、汽车、工程机械等企业提升高端产品模块化设计、定制化服务能力。支持骨干企业建设协同研发设计平台,在装备制造、汽车、纺织服装等行业推广网络协同设计、虚拟仿真等新技术、新模式,在钢铁、有色、化工、建材等行业开展基于互联网的供应链管理模式创新试点。到2025年,培育150家服务型制造示范企业(平台、项目)。


图片

  

(三)加快推进服务业数字化转型。鼓励重点行业领域大型制造企业开放“双创”平台资源,面向行业提供研发设计、检验检测认证、知识产权等社会化专业服务,建设生产性服务业公共服务平台,推动信息服务、研发设计、现代物流等生产性服务业向专业化和价值链高端延伸。加快生活性服务业线上线下融合发展,推动生活性服务业向高品质和多样化升级,培育具有示范带动作用的数字生活新服务标杆城市。推广服务新模式,鼓励大型商超、连锁店等生活服务场所云化改造,发展智慧门店、智慧配送、自助终端等无接触服务,规范推动共享出行、餐饮外卖、网络团购、体验经济等领域商业模式创新。重点推进智慧物流、电子商务、智慧金融、智慧文旅、智慧养老等具有河南特色的服务业数字化水平提升。

  

1.智慧物流。提升物流行业智慧化水平,建设物流信息化公共服务平台,探索发展“互联网+运力优化”“互联网+运输协同”等智慧物流,打造一批国家级智能仓储物流示范基地。实施物流枢纽智能化建设工程,提升郑州空港型、洛阳生产服务型国家物流枢纽和许昌、鹤壁等区域物流枢纽智能化水平。规划建设数字化供应链服务平台,积极培育无车承运企业,促进传统物流企业向数字物流平台转变。支持物流企业利用数字技术构建城乡高效配送体系,探索发展消费需求预测、无人快递配送等模式。

  

2.电子商务。加快发展跨境电商、直播电商、社交电商,支持电商企业运营模式创新,构建“多城市协同、进出口并重、线上线下融合”的电商发展新格局。聚焦特色产业、县域经济等方向,支持有基础的地方打造电商区域服务中心,推进“线上引流+实体消费”模式。


图片

  

3.智慧金融。加快推广金融数据服务,深化大数据、人工智能、区块链等技术在金融服务中的应用,探索建立城市中枢平台与金融企业的数据开放共享机制,逐步实现政府数据向银行有序开放。发展供应链金融,支持建设供应链金融共享服务平台,在保证风险可控前提下有序推进大数据云贷等互联网融资产品。推广“信易贷”模式,建立完善全省一体化“信易贷”平台体系,提升河南省金融服务共享平台功能,提高农户、中小微企业首贷率和信用贷款占比。加快完善现有科技金融服务平台,建设跨境电子商务金融结算平台,扩大金融服务跨境合作,推广使用“信豫融”信用大数据平台、“普惠通”平台,开展智慧金融建设试点,鼓励银行等金融机构建设无人银行、智慧网点。争取开展数字人民币试点。

  

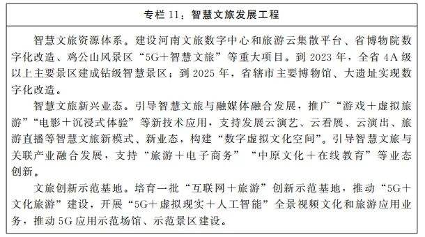
4.智慧文旅。围绕文旅文创融合发展战略,讲好河南故事、弘扬黄河文化,持续推进景区、酒店、旅行社、乡村旅游点以及文博场馆智慧化改造,打造一批高等级智慧景区、文化场馆和博物馆。全面推动非遗传承、文物古迹线上展示,高质量实施文物活化和数字文化工程。推动5G、物联网、人工智能、云计算等在文化和旅游领域创新应用与示范,加快发展新型文化企业、文化业态、文化消费模式,丰富和优化数字旅游产品与服务供给,构建智慧文旅新体系。利用互联网和新媒体加强文化、旅游宣介。


图片

  

七、强力推进数字化治理,提升社会治理水平

  

(一)全面建设高效安全的数字政府。实施数字政府建设工程,打造管理、业务、数据、技术“四位一体”的架构,实现全省数字政府基础设施、公共支撑、数据服务、应用系统等集约化、一体化建设和运行,提升政府服务效能,推动政务数据开放共享。

  

1.提高政务网络设施水平。提升电子政务外网支撑能力,加快电子政务内外网等政务网络、网站的IPv6升级改造,增加电子政务网络带宽资源,优化组网架构,扩大覆盖面,建成省、市、县、乡四级全覆盖并向村(社区)延伸的高可靠、高性能“一张网”。统筹整合各部门分散部署的业务专网至电子政务网络。

  

2.完善政务云。构建1个省级主节点加17个省辖市及济源示范区分节点的全省“1+18”云平台架构,实现全省政务云资源的集中调度和综合服务,加快推进各级、各部门政务信息系统向政务云平台迁移和应用接入。依托政务云聚合全省政务数据和应用,提供统一的云计算、云存储、云管控、云安全等云服务。建设云安全资源池,完善政务云安全保障体系。

  

3.探索建设政务数据管理开放机制。整合现有数据资源,完善自然人、法人、自然资源和空间地理信息、信用信息、电子证照等基础数据库,拓展主题数据库资源。建立全省统一的数据资源目录,建设融合开放的数据服务平台,满足跨层级、跨地区、跨部门政务数据共享交换需求。实行管运分离的数据价值化运营模式,支持政府主导整合、汇聚、管理政务数据,引导汇入行业数据。探索政企数据互通共享,在保证安全的基础上有序开放共享数据。支持社会第三方基于政务数据开发数据产品。

  

4.提升政务服务能力。以应用为引领,加快省一体化政务服务平台迭代升级,持续提升在线服务成效度、在线办理成熟度、服务方式完备度、服务事项覆盖度和办事指南准确度,提高平台整体服务、创新服务、精准服务、协同服务能力。依托一体化政务服务平台,推进“一证通办”“全程网办”“全豫通办”“无感智办”,实现线上线下政务服务深度融合,不断提升政务服务效率和水平。优化“互联网+监管”模式,聚焦政务服务、公共卫生、社会安全、应急管理等重点领域,推进重大公共事件快速响应和联动处置。积极利用第三方平台开展预约查询、证照寄送、在线支付等服务,探索形成线上线下功能互补、相辅相成的政务服务新模式。


图片

  

(二)加快建设智慧协同的数字城乡。

  

1.新型智慧城市。推动新型智慧城市建设,开展新型智慧城市试点示范创建,实现城市治理智能化、集约化、人性化。推进以省辖市、济源示范区为主体的新型智慧城市统一中枢平台建设,整合公共领域信息系统和数据资源,开展智能化创新应用,提升城市综合管理服务水平。支持基础较好的地方率先建设时空大数据平台,全面推进城市信息模型(CIM)基础平台建设,打牢数字孪生城市发展根基。依托CIM平台建立城镇住宅房屋“一楼一档”,对接城镇房屋网格化巡查功能。建立房屋安全在线监测体系,构建智慧物业服务模式,提升房屋使用安全管理水平。推进标准化、规范化智慧小区建设,打造综合集成社区服务和管理功能的一体化智慧社区。加快县城智慧化改造,聚焦补短板强弱项,推进县域新型智慧城市建设全面展开。

  图片

  2.数字乡村。实施新一代农业农村信息基础设施建设工程,加快宽带通信网、移动互联网、数字电视网和下一代互联网向农村延伸覆盖,大幅提升乡村网络设施水平。实施信息进村入户整省推进示范提升工程,推动农业农村信息化服务平台和应用系统整合,创建60个以上省级数字乡村示范县,培育20家以上数字乡村建设领军企业,建设一批省级数字乡村创新中心。完善农村基层党建信息平台,推进乡村治理能力现代化。繁荣发展乡村网络文化,开展全民数字技能教育和培训,推进农村公共文化产品和服务数字化,缩小城乡数字鸿沟。


图片

  

3.新型城市基础设施建设。推进城市园林绿化数字化信息平台建设,加强对全省园林绿化资源情况的监管。实施智能化市政基础设施建设和改造,促进物联网在城市市政基础设施领域应用,推动实施一批“物联网+市政基础设施”试点项目。推进城市运行管理平台建设,结合城市体检,全方位、多途径、多层级采集城市体检指标数据,构建城市管理“一张图”。推动智能建造与建筑工业化协同发展,推进智能建造产业体系建设,深化建筑信息模型技术应用,大力发展装配式建筑。

  

(三)努力提高数字化公共服务效能。

  

1.智慧交通。推动交通基础设施数字转型、智能升级,加快部署交通感知设施,建设智慧公路、智慧民航、智慧地铁,推进智慧交通设施共建共享。建设综合交通运输监管平台,构建省、市、县三级监管体系,完善综合交通服务大数据平台。结合高速公路“13445工程”,建设智慧高速,开展车路协同技术试点应用,加快推进高速公路管理服务平台和交通建设工程智慧管控平台建设,推动公路规划、设计、建造、养护、运行管理等全要素全周期数字化。建设智慧普通公路,通过布设公路运行监测与服务设施,实现对区域干线路网整体运行态势的实时感知和协同管理,提升公路网运行监测水平和路网整体通行效率。开展智慧航道、智慧港口建设,推进航道运行状态在线监测、船闸智能化升级、码头设施自动化改造等。建设智慧机场,创新服务产品和运营模式,统筹各种运输方式运力衔接。建设智慧地铁,搭建地铁一体化生产和管理信息集成平台,预留自动驾驶地铁技术应用条件。发展智慧化出行服务,推广客运“一票制”“一卡通”,到“十四五”末,郑州都市圈实现客运智能化定制服务。加密交通基础设施配套5G基站,构建“5G+智慧公交”、智慧路口等智慧交通应用场景。推动车联网发展,建设智能网联汽车试验示范基地,支持争创河南(郑州)车联网国家级先导区,开展郑州自动驾驶公交1号线等智能网联汽车示范运行。

  

2.智慧健康。深入推进“数字化”医院建设,提升医疗机构智慧化服务水平。加快区域全民健康信息平台智慧化升级改造,实现省、市、县、乡、村五级卫生健康信息全覆盖。推进各级医疗机构信息系统互联互通,实现居民健康信息、诊疗信息以及检验检查结果在各级各类医院共享。推进互联网医院建设,促进优质医疗资源下沉和“互联网+医疗健康”便民服务应用。实施“5G+”智慧健康共享示范工程,推进5G医疗示范医院、5G家庭监测服务等示范建设,开展覆盖全生命周期的预防、治疗、康复和健康管理一体化智慧健康服务,建设若干国内领先的智慧健康大数据应用示范场景。

  

3.智慧教育。深入实施教育信息化2.0行动计划,积极发展“互联网+教育”,加快学习环境智能化改造,鼓励社会力量发展在线教育,提供优质教育服务。以“三个课堂”为重点,完善教育资源和管理公共服务平台,全方位推动优质教育资源共建共享。积极探索课堂教学新方法、新模式,加强线上线下相结合的混合式教学模式改革。建设教育大数据支撑服务体系,通过学情数据采集、汇聚和分析,探索个性化、精准化教学路径。实施教育信息化示范引领工程和本科高等学校智慧教学三年行动计划,遴选一批智慧教育示范(区)、智慧校园示范校、智慧教学示范课,争创国家级“智慧教育示范区”。

  

4.智慧养老。引进培育一批智慧养老龙头企业,支持模式新颖、竞争力强的中小企业发展,加快形成覆盖智慧养老全链条的产业生态,争创国家智慧健康养老应用试点示范。加快建设省级养老服务“管理+服务”平台,推进智慧养老服务平台建设,创新慢性病管理、居家健康养老、个性化健康管理、互联网健康咨询等服务方式,建立“服务、产业协同发展”的智慧养老新生态。

  

5.智慧人社。着力抓好“金保工程”二期、社会保障“一卡通”、人力资源社会保障综合信息系统管理平台建设,加快推进数据共享、业务协同、业务流程重塑。推动我省社会保障公共服务平台与全国统一的社会保障公共服务平台有序对接,全面推广应用电子社保卡,完善社会保险公共服务平台。

  

(四)有序提升重点领域数字化治理能力。

  

1.智慧环保。加快全省生态保护设施智能化升级,推动智慧环保、水利、气象等基础设施建设,依托5G、物联网、地理信息、卫星影像等技术,构建全面协同、智能开放的生态环境数字化监测、监控体系。建设完善环境生态监管平台,实现环境治理与修复、污染源、生态保护、生态质量监测、生态环境风险预测预警等领域监管全覆盖,强化环境治理与灾害应急的设施支撑。以推动黄河流域生态保护和高质量发展为契机,推进全省水资源、水生态、水环境、水灾害统筹治理,加快省内流域一体化治理与协同发展。探索沿黄数字开放共享廊道建设,促进全流域协同治理。

  

2.智慧国土。全面建成自然资源数据资源池,打造国土空间基础信息平台、地理信息公共服务平台。有序推进建立以地下资源层、地表基质层、地表覆盖层和管理层为基础的立体时空模型。构建“空天地”一体化的动态监测监管和空间数据获取体系,实现自然资源开发利用保护、自然生态修复治理信息化、智能化。

  

3.智慧水利。推进覆盖全省的水情、雨情、墒情、工情等全要素水利感知网络建设,构建立体观测、实时感知、时空协同的一体化信息采集和数据汇集系统。依托“水利大脑”赋能,建设水利综合监管一体化平台,提供预测预报、工程调度、行业监管、空间分析等服务,实现河湖水域岸线管理、水土保持、水资源高效利用、水生态保护、水旱灾害防治、移民安置管理、农村安全饮水、水工程建设管理等综合监管智慧化应用。

  

4.智慧城管。进一步完善数字城管快速反应体制机制,优化综合评价考核体系,构建“一个平台调度、一套流程处置”的数字化城市管理体系,推进数字城管向智慧城管升级。建立完善集感知、分析、服务、指挥、监察于一体的城市综合管理服务平台,全面覆盖城市管理综合执法、市政公用设施、园林绿化、市容环卫、便民惠民服务等领域,实现跨部门数据汇集和联通,加强对城市管理工作的统筹协调、指挥监督和综合评价,促进城市运行“一网统管”。

  

5.智慧监管。依托河南省信用信息共享平台、国家企业信用信息公示系统(河南)和部门协调监管平台,全面梳理监管事项目录,加强重点领域信用监管,推行企业信用风险分类管理。加强市场监管领域各部门数据融合和数据治理,整合市场准入、食品安全监管、特种设备安全监管等监管业务系统,完善线上线下一体融合的产品质量安全监测监管和服务责任追溯体系,加强食品、特种设备、药品、风险预警等重点领域监管系统建设,打造市场监管领域省级数据中心和智慧监管中心,提升监管科学化水平。

  

6.智慧应急。建设覆盖省、市、县三级应急管理部门的应急指挥专网,建立基于应急管理“一张图”的应急指挥信息系统,完成省应急指挥平台与应急部、省辖市和济源示范区应急指挥平台上下连通,实现应急救援智能化、扁平化、一体化,提升跨行业、跨部门、跨区域的应急指挥调度能力。构建智能风险预警系统,对危险化学品、尾矿库等重点行业领域以及自然灾害风险源、风险状态和趋势进行综合评估,依据风险分级标准绘制风险分布图。

  

7.智慧安防。建设省级社会治安防控信息化平台,构建省、市、县、乡、村五级联动的数字化社会治安防控体系。深入推进城市公共安全视频终端建设,织密公共安全视频监控网络,构建“全天不眨眼、重点全覆盖”的公共安全视频监控框架。建设完善公安大数据平台,推进数据资源深度融合,畅通大数据精准赋能基层渠道。建设完善新一代警综、移动警务、政务服务等通用平台和覆盖全警全域的智能化应用,建立完善数据资源对外服务技术体系和共享协同机制。

  

八、健全信息安全保障体系,营造安全可靠的网络环境

  

(一)推进重要规章制度落地实施。贯彻落实《中华人民共和国网络安全法》《中华人民共和国密码法》《中华人民共和国数据安全法》《中华人民共和国个人信息保护法》和党委(党组)网络安全工作责任制等法律、法规、制度、标准规范,强化防护责任,加强监督检查。完善网络安全工作统筹协调机制,健全网络安全检查、审查和应急指挥工作机制。

  

(二)加强关键基础设施安全防护。加强能源、交通、水利、金融、公共服务等重要领域信息基础设施,以及骨干网络、云计算平台、大数据中心、灾备中心、工业互联网平台、重要网络平台等关键信息基础设施安全保护,强化防护责任。组织关键基础设施认定和资产核查,开展网络安全保密隐患排查,提升安全可控和网络抗攻击防御水平。开展关键信息基础设施网络安全隐患排查,保障重点新闻网站、融媒体中心、广播电视播控中心等媒体系统安全。

  

(三)加强数据安全和个人信息保护。建立数据安全保护体系,落实数据资源分级分类管理和报备制度,加强数据安全保密监管手段和机制建设,加强数据全生命周期安全保密管理,提高数据安全和个人隐私保护能力。加强个人信息保护,强化个人信息收集、使用、共享等环节安全管理,严格规范运用个人信息开展大数据分析行为。加强数据安全监管执法,定期开展数据安全合规评估和违法违规专项治理,督促政府各部门、企业等强化网络数据安全管理,及时消除重大数据泄露、滥用等安全隐患。强化网络数据安全管理制度设计,按照《中华人民共和国网络安全法》、《电信和互联网用户个人信息保护规定》(工业和信息化部令第24号)等法律、法规要求,建立网络数据分类分级保护、数据安全风险评估、数据安全事件通报处置、数据对外提供使用报告等制度。规范商用密码应用和管理。

  

(四)强化新技术新应用安全保障。充分考虑新技术应用场景及安全性要求,制定完善云计算、大数据、物联网、人工智能、5G、区块链、车联网、移动应用程序等新技术应用规则,制定参数标准、使用环境条件标准、安全保障标准,完善技术测评等相关规范,促进新技术安全合理使用。加强新闻资讯、社交网络等重点领域新技术应用安全评估,统筹考虑技术安全、经济安全、社会安全,加强技术成熟度、脆弱性、风险隐患等评估。引导互联网企业加强内部管理和安全保障,建立健全行业自律互律机制,拓展资源提供者和公众参与治理渠道,探索建立政府、互联网企业、行业组织和公众共同参与的协同治理机制。

  

(五)推动网络应急体系建设。统筹网络安全应急体系建设,充分利用基础电信企业和云服务提供商网络资源优势,加强网络安全资源共享、态势感知、监测预警、信息共享、应急处置等方面协同。统筹协调有关部门加强网络安全信息收集、分析和通报工作,共建全省网络安全应急体系。建立健全网络安全风险评估和应急工作机制,制定网络安全事件应急预案,定期组织演练。

  

九、保障措施

  

(一)加强组织领导。发挥省数字经济发展领导小组作用,加强对全省数字经济发展的组织领导和统筹协调,研究数字经济发展重大政策,协调解决重大问题,统筹各级、各部门力量,形成全省上下协同推进数字经济发展的工作格局。聚焦数字经济核心产业重点领域,建立“一位省领导牵头、一套工作专班、一个产业研究院、一支产业引导基金”的“四个一”工作推进机制,加强政策要素支撑保障,加大资金、技术、人才、土地等关键要素投入。省有关部门要进一步细化工作任务和阶段目标,加强规划指导,完善配套政策。各地要建立相应工作推进机制,统筹推动本地数字经济发展政策落实及项目建设。

  

(二)加强资金支持。统筹省相关资金,加大对数字经济核心产业、重大项目和应用示范的支持力度,积极引导社会资本投向数字经济和信息化领域。加强政银企合作,建立数字经济项目常态化推介机制,鼓励金融机构加大创新支持力度。推动符合条件的数字经济企业在境内外资本市场上市融资,拓展融资渠道。落实高新技术企业和创业投资企业税收优惠、研发费用加计扣除、股权激励税收优惠等创新激励政策。

  

(三)强化人才支撑。大力推进柔性引才,将数字经济人才需求统筹纳入“中原英才计划”“招才引智”等重大人才工程,重点围绕半导体、软件服务、信息安全、大数据、人工智能、5G、云计算、区块链等信息技术及细分行业数字化领域,引进一批高端人才。支持企业、园区与高校建立人才输送合作机制,鼓励省内高校设置新一代信息技术相关学科,支持鲲鹏学院模式在全省推广。完善人才激励机制,全方位落实人才奖励补贴、薪酬待遇、社会保险、子女入学、住房需求等政策。“十四五”期间,引进、培养、培训不少于20万名符合产业发展需求的人才。

  

(四)推进协同监管。建立完善政府、平台企业、行业组织和社会公众多元参与的数字经济治理新格局,形成治理合力。强化数字经济领域跨部门协同监管,明确权责边界。加强互联网平台经营者、平台企业信用协同监管,完善针对失信经营者、失信平台企业的惩戒措施。建立数字经济统计监测机制,建设省、市、县三级数字经济监测平台,加强数字经济统计与考核评价。贯彻落实《河南省数字经济促进条例》,全面推进数字经济规范发展。

  

(五)优化发展环境。推进“放管服”改革,重点破除体制性、机制性、政策性障碍。实行政府权责清单制度,探索以投资项目承诺制为核心的极简审批模式,提升数字经济企业开办、财产登记、纳税、跨境贸易等便利度。加强对数字经济新业态用工服务的指导,制定完善数字经济新业态劳动保障政策。加强数字经济领域知识产权保护,培育和发展相关知识产权交易市场,探索建立快速维权体系。支持举办、鼓励参加数字经济领域的国内国际会展、论坛、赛事等活动,搭建数字经济展示、交易、交流、合作平台。加强数字经济法律、法规、规章以及技术、知识宣传、教育、培训,提升全民数字素养和技能。



标签:

责任编辑:liudan
在线客服