各市、州、县人民政府,省政府各部门:
现将《湖北省数字经济发展“十四五”规划》印发给你们,请结合工作实际,认真贯彻执行。
2021年10月17日
湖北省数字经济发展“十四五”规划
目录
一、发展基础与形势
(一)发展基础
(二)发展形势
二、总体要求
(一)指导思想
(二)基本原则
(三)主要目标
(四)发展布局
三、布局九大主要任务
(一)夯实数字基础,超前部署互联互通信息网络
(二)激活数据价值,健全聚通用管数据资源体系
(三)发展数字技术,锻造关键核心技术创新链条
(四)促进数字产业化,培育世界级光芯屏端网集群
(五)推动工业数字化,促进制造业数字化转型升级
(六)加快农业数字化,发展特色高效现代智慧农业
(七)培育服务数字化,创新发展服务业新业态模式
(八)建设数字化城乡,推进新时代城乡高效能治理
(九)探索数字化改革,全面优化数字经济发展环境
四、实施十大先导工程
(一)“中国光谷”产业集群培育工程
(二)“5G+”应用创新发展工程
(三)制造业数字化转型升级工程
(四)九省通衢智慧物流建设工程
(五)智能网联汽车试点示范工程
(六)北斗创新链产业链融合工程
(七)新型智慧城市示范引领工程
(八)智慧农业发展标杆建设工程
(九)国际数字消费中心建设工程
(十)数字经济示范标杆建设工程
五、推进六大保障措施
(一)强化统筹领导和组织保障
(二)建立第三方评估督导模式
(三)畅通数字经济投融资渠道
(四)健全多元参与的激励机制
(五)加强数字化人才队伍建设
(六)夯实数字经济的安全保障
发展数字经济是湖北省抢抓新一轮科技革命和产业变革机遇、推动现代化经济体系建设、引领高质量发展的关键支撑,是加快实现湖北省“建成支点、走在前列、谱写新篇”进程的战略先手棋。按照党中央、国务院和省委、省政府关于大力发展数字经济的总体部署,根据《湖北省国民经济和社会发展第十四个五年规划和2035年远景目标纲要》,制定本规划。
一、发展基础与形势
(一)发展基础。
1.数字基建实力领跑中部地区。经过超前谋划布局通信基础设施,我省省际互联网出省带宽达到20T,光纤渗透率超过95%;4G网络实现全面覆盖,2020年新建5G宏基站2.6万个,全省5G宏基站累计达到3.1万个,基站数量居中部第一。全省在用数据中心超过80个,机架服务器超过10.8万架,已具备承接发达地区对中等时延要求应用的条件。完备的工业互联网标识解析系统基本建成,国家工业互联网顶级节点武汉节点标识注册量达20.96亿个,平均日解析量17万次,在全国五大顶级节点中排名第三。国家智能网联汽车(武汉)测试区建设成效显著,率先建成国内面向高度自动驾驶(L4)及更高等级自动驾驶汽车研发、测试和产业集聚区,已建成106公里基于开放标准的智能道路。区块链产业发展、重大项目、创新能力、创新平台建设和应用场景等方面均取得显著成绩。区块链服务网络(BSN)技术创新发展峰会全球永久会址落户湖北,区块链服务网络技术创新基地落户襄阳,武汉成立区块链产业创新发展示范区。区块链在金融、政务服务、智能制造、司法存证、医疗和物流等重点领域的建设布局加快推进。
2.特色数字产业持续领先发展。“光芯屏端网”产业集群加速崛起,涌现出烽火通信、长飞光纤、光迅科技、锐科等行业领军企业,在多个领域抢占全国产业高地,形成全省产业核心竞争力。2020年全省软件业务收入达到1927.76亿元,保持中部第一。北斗技术全国领先,已涉足北斗基础构件、平台终端、应用服务等多个领域,在交通、医疗、安防、农业、旅游等领域均有应用。2020年人工智能产业规模约350亿元,综合发展水平处于国内第二方阵,大数据产业规模突破500亿元,培育了一批具有自主核心技术的人工智能企业,国内人工智能龙头企业纷纷落户湖北。聚焦重点领域加速布局人工智能技术创新,武汉获批建设国家新一代人工智能创新发展试验区。
3.产业数字转型全面蓬勃开展。立足制造业优势基础,推进两化融合纵深发展。“万企上云”工程大力推进,“十三五”期间全省累计上云工业企业3.2万家,为企业节约IT成本超过50%,提质降本成效明显。工业互联网产业快速发展,构建涵盖4个领域(平台服务商、解决方案服务商、安全服务商、配套服务商)、17个方向的湖北工业互联网服务资源池,建成企业级工业互联网平台15个,国家新型工业化产业示范基地(工业互联网方向)落户武汉。电子商务、现代物流、智慧港口、数字文旅、科技金融、智慧交通等服务业数字化转型加速推进。数字农业深入推进,北斗农机终端大范围推广,累计安装北斗终端1.65万台套,居全国前三位;农村电商快速发展,在“互联网+现代农业”行动助力下,2020年直播带货、消费扶贫销售农特产品403亿元。
4.抗疫涌现数字化发展新动能。面对疫情突发事件,着力加强公共卫生等应急体系建设,上线了各类基于大数据整合关联分析的应用,在健康医疗、市民出行等多领域不断涌现出数字经济新模式。在复工复产过程中,在线诊疗、在线教育、网络视频、生鲜电商等新产业、新业态、新模式呈现蓬勃发展态势。“互联网+政务服务”经过了抗疫工作检验,在政务服务“一网覆盖、一次办好”改革和政务数据资源开放共享中形成了有效探索经验。抗疫涌现出的数字化发展新动能体现了我省数字经济的深厚底蕴和发展韧性。抗疫积累的丰富创新经验和数据资源也为后疫情时代我省数字经济发展奠定了良好基础。
我省数字经济发展虽然具备良好基础,但也存在一些短板弱项,主要体现在:一是数字化意识不足、治理体系滞后,在产业统计、项目投资、绩效评价、工作统筹等方面仍然沿用传统模式,难以形成激发创新的制度环境;二是龙头型明星企业缺乏,数字经济企业整体呈现小而散的局面,达到较大规模、具有较大行业影响力的龙头型企业较少;三是数字经济领域投融资亟待提升,政府数字经济引导基金作用需要加强,多元资本市场工具应用有待完善;四是全省数字经济区域和结构发展不平衡,武汉“一枝独秀”,其他城市发展动力不足,整体协同联动发展局面尚未形成。
(二)发展形势。
1.数字化创新日益强劲,数字技术创新应用正成为我省引领中部地区崛起的核心引擎。当今世界,正在经历一场更大范围、更深层次的科技革命和产业变革,互联网、大数据、人工智能等数字技术不断突破,数字经济蓬勃发展,成为全球经济增长新动能。从全国看,信息技术与实体经济加速融合,数字产业化规模不断壮大,产业数字化转型步伐加快,数字经济已经成为驱动我国经济高质量发展的核心关键力量。数字技术创新应用对我省抗疫伟大胜利与疫后经济重振发挥了重要作用,各类数据要素得到较为充分的集聚共享与开发利用,在线诊疗、在线教育、网络视频、生鲜电商等新产业、新业态、新模式呈现创新发展态势,“十四五”时期我省数字经济跨越式发展面临前所未有的发展契机。
2.数字化改革更加深入,数字经济正成为我省勇闯全面创新改革的攻坚阵地。世界范围的数字化浪潮正在重塑各国政府治理与规则制度体系,推动政务服务、市场监管、法律法规等发生深刻变化。我国数字政府建设正在加快推进,“互联网+政务服务”不断深入推进,政务服务正从政府供给导向向群众需求导向转变,政府运行方式、业务流程和服务模式数字化、智能化正在全面推进,数字营商环境正在持续优化,包容审慎的数字化治理体系正在建立健全。我省作为全面创新改革试验区,在数字化改革中承担着更大的使命,正在持续推进数字政府建设与智慧城市建设,持续探索包容审慎的数字经济管理模式,推动全省数字经济发展环境的持续优化,不断建立完善适应数字湖北建设要求的政务服务、营商环境、市场监管与激励机制等,数字化赋能治理体系与治理能力前景广阔。
3.数字化开放更加全面,数字经济正成为我省培育世界级产业集群的关键抓手。面对百年未有之大变局,新一轮数字技术与产业变革通过推动供应链、服务链和资金链广泛链接,正在重塑全球产业链的空间布局与竞合格局,全球产业链主导权面临重新洗牌,必将导致更加激烈的竞争挑战。当前,我国积极推动“数字丝绸之路”“丝路电商”高质量发展,加快建立多层次的全球数字合作伙伴关系,推动数字经济、互联网等领域持续扩大开放,高水平建设国家数字服务出口基地,打造有国际竞争力的数字贸易先行示范区,以国内大循环为主体、国内国际双循环相互促进的新发展格局为培育世界级的数字产业集群提供了前所未有的市场空间。作为九省通衢的湖北省,正在积极构建开放型经济新体制,着力打造内陆开放新高地,在数字商贸物流基础上提升国际数字消费影响力面临重大契机,在“光芯屏端网”产业链领域打造世界级产业集群面临重大契机。
二、总体要求
(一)指导思想。
以习近平新时代中国特色社会主义思想为指导,全面贯彻党的十九大和十九届二中、三中、四中、五中全会精神,深入贯彻落实习近平总书记考察湖北、参加湖北代表团审议、致2020中国5G+工业互联网大会贺信的重要指示精神,落实省委十一届七次、八次、九次全会要求,立足新发展阶段,完整、准确、全面贯彻新发展理念,服务和融入新发展格局,坚持统筹发展和安全,以推动数字化改革为抓手,以激发数据要素价值为主线,以建设全国一体化大数据中心为基础,推动数字产业化、产业数字化,以数字经济赋能高质量发展、提升高效能治理、创造高品质生活,构建立足中国、面向世界、引领未来的“国家数字经济中部脊梁”,为加快“建成支点、走在前列、谱写新篇”作出更大贡献。
(二)基本原则。
——数据赋能、创新发展。坚持创新驱动,激发各类主体的创新活力,推进体制机制、商业模式和科学技术协同创新,把科教优势转化为产业优势。释放数据要素价值,有效汇聚并融合利用各领域大数据,以一二三产业融合发展为重点,促进宏观调控和市场机制协同互补,加快要素流动,提升服务效能,促进数字经济发展质量变革、效率变革、动力变革。
——突出优势、协同发展。充分发挥科教、农业、产业和生态等方面的资源禀赋优势,确立特色化发展路径。加强全省各市州优势资源协同联动,加大基础设施和数据资源共建共享,强化重点行业和龙头企业统筹引导,寻求在产业链上更加有利的竞争位势,力争在技术、产品和服务上突出湖北特色亮点,打造全国乃至全球知名的优势产业集群。
——市场主导、开放发展。发挥市场在资源配置中的决定性作用,促进数据、技术、人力、资本等要素的市场化有效流动与优化配置。强化企业的市场主体地位,优化营商环境,发挥企业家创新精神,激发企业活力和创造力。充分吸纳外地资源与本地要素结合,培育政府、市场、社会开放多元、高效协作的发展生态。
——包容审慎、安全发展。坚持包容审慎监管,给予市场主体适当的试错空间,鼓励各类创新型业态优先发展。坚守安全底线,强化关键设施、系统和数据安全保障体系建设,夯实数字经济安全发展基础。探索建立健全多元协同的重大风险防控机制,有效应对重大技术、设施、产业、金融、治理和公共安全风险。
(三)主要目标。
到2025年,全省数据要素资源体系基本建成,数据开放和流通机制逐步完善,形成数据资产化管理、市场化运营和融合应用的运营生态。数字经济核心产业增加值超过6000亿元,占全省GDP的比重超过10%,培育3至5家数字经济全球知名企业,出现一批全国知名的数字经济领军企业,数字经济成为推动湖北省经济社会高质量发展的主引擎,建成“四区两中心”。
建成全国数字产业化引领区。初步建成“光芯屏端网”世界级产业集群,产值规模达到1.3万亿元,涌现一批世界级的数字经济企业与数字产品品牌,人工智能、卫星导航、智能网联汽车、区块链等新兴产业蓬勃发展,基本形成前沿创新、应用融合、新兴领域拓展等数字产业发展路径,新兴前沿数字产业在我省集聚发展。
建成全国产业数字化先导区。工业互联网标识解析国家顶级节点(武汉)服务能力显著提升,工业互联网发展生态全国领先,培育50家企业级工业互联网平台,新增180个省级智能制造试点示范,制造业智能化改造取得显著成效,实现规上企业、重点产业数字化改造全覆盖,以数字化转型形成“智造大省”新优势。全省主要农作物耕种收智能机械化水平显著提高,打造一批全国领先的智慧农业示范基地。线上线下融合新业态新模式广泛应用。
建成中部数字化治理样板区。通过数字赋能强化公共服务供给功能,数字技术在公共服务和社会治理领域全面融合,形成一批智慧城市和数字乡村样板,政务服务整体效能和政府数字化治理能力显著提升,共建共治共享的社会治理格局初步形成。
建成数字生态活力区。全国一流的新型基础设施体系基本建成,支撑数字经济发展的底座更加夯实。各市州主城区5G网络覆盖率100%,行政村5G网络通达比例达到80%。一体化大数据中心体系建设日益完善,云计算、存储服务能力全国一流。蜂窝物联网终端连接数达到3000万个。5G、全光传输网络、北斗卫星导航、位置服务和卫星通信网实现一体化协同发展,在产业发展和民生服务场景中得到广泛应用。数据要素资源体系基本建成,数据开放和流通机制逐步完善,形成数据资产化管理、市场化运营和融合应用的良好生态。以数字金融为支撑的区域金融中心基本形成,金融综合竞争力不断提升,形成创新活跃、生态健康、服务完备的现代金融服务高地和资本高地。
建成全国数字商贸物流中心。充分发挥区位和交通优势,物流枢纽作用进一步凸显,培育3至5家头部智慧物流企业。全省电子商务交易额按卖方口径突破1.3万亿元,电子商务网上零售额和实物商品网上零售额年均增速达到11%以上,跨境电子商务实现突破式发展。建成数字领域国际顶级创新要素的重要汇聚地、国家数字服务的重要出口基地,全省服务贸易额达到129亿美元左右。
建成具有全国影响力的数字科技创新中心。在新一代信息技术等领域攻克一批关键核心技术,在光通信、新型显示、人工智能等领域建成一批重点实验室、产业创新中心、技术创新中心、制造业创新中心等引领全省数字化转型的创新平台,科技成果转化效率显著提高。

(四)发展布局。
遵循数字经济发展规律,突破原有产业区域布局发展模式,形成以数据要素为主要引导的全省数字经济区域布局。在全省层面强化基础设施共建共享、数据要素分类融汇、特色企业区域聚集。重点建设湖北数字经济“一极两带”,即“武汉数字经济牵引极”和“汉江数字经济连绵带”“沿长江数字经济连绵带”。
打造“武汉数字经济牵引极”。发挥武汉及周边城市群的产业潜力和城市宜居优势,吸引我国中部地区的数据、资本和人才向武汉汇集,着力打造华中数据资源汇聚枢纽、数字经济高端人才培养基地、自主可控关键技术研发基地和企业总部经济聚集地,建设高水平数字产业集聚区,打造具有国际竞争力的数字产业集群。同时,依托武汉的高校、科研院所和优势数字经济企业,以东湖科学城为科技智力支撑、以光谷科技创新大走廊为产业基础、以新兴数字经济产业为发展目标,打造辐射全省乃至长江中游城市群的数字经济发展平台,带动全省其他地区数字经济创新发展、协同发展。
培育“汉江数字经济连绵带”。充分利用“武汉—孝感—随州—襄阳—十堰”汽车工业走廊的特色优势,建设国家智能网联汽车研发测试和生产基地,打造以汽车、装备制造为主要产业依托的产业数字化经济带。发挥襄阳省域副中心城市作用,重点培育国家智能制造基地、国家现代农业示范基地和综合商贸物流中心。
培育“沿长江数字经济连绵带”。发挥长江黄金水道优势,构筑沿长江物流数据中心,实现省级层面物流数据的集中汇集和协同共享,推动全域各式物资流和数据流的融合发展。发挥宜昌省域副中心城市作用,重点建设省级重点信息基础设施,培育“宜昌—荆州—荆门”化工特色工业大数据产业链,辐射带动恩施、荆州等地文化和旅游数字经济产业发展。

三、布局九大主要任务
(一)夯实数字基础,超前部署互联互通信息网络。
加快推动5G网络建设应用。以交通枢纽、体育场馆、旅游景点等人流密集区域和国家新型工业化产业示范基地等产业密集区域为重点,加强全省5G基站建设布局。协同推进5G承载网、核心网建设,加速5G独立组网(SA)规模商用,建成覆盖广、速率高、体验好的5G精品网。在实现各市州主城区5G网络全覆盖的基础上,加快推进5G网络向县城、乡镇和重点行政村延伸覆盖。加强5G技术创新应用,面向超大连接、超高速率、超高流量密度、超低时延等关键业务需求,构建“5G+”垂直行业应用场景,加快推动“5G+工业互联网”“5G+智慧工厂”“5G+虚拟现实/增强现实(VR/AR)”“5G+教育”“5G+医疗”“5G+文游”等应用场景落地。
构建新型信息通信网络。发挥湖北在新一代光通信领域的技术和产品优势,面向智能制造、超高清视频等业务应用新需求,加快建设大规模光通信系统,建构全光传输网络,打造湖北“光立交”。积极抢占卫星互联网发展高地,以交通、能源、国土空间、环境保护和城市管理等应用场景为牵引,加快发展星间高速激光互联、星载高速基带处理及路由交换等卫星互联网核心关键技术研发与应用。提升5G、全光传输网络、北斗卫星导航和卫星通信一体化协同发展,持续深化各行业领域应用。
加快大数据中心高水平建设。按照全国一体化大数据中心的定位,支持武汉、襄阳、宜昌、恩施等市州建设“规模化、算力化、智能化、协同化和绿色化”大数据中心。推动大数据中心算力化发展,加快在建和规划建设数据中心及其配套基础设施建设,升级和扩容数据中心新型计算硬件资源。推动大数据中心智能化发展,集成人工智能(AI)算法、模型和开发平台,为多元用户提供便捷、普惠和通用的算力、模型和数据服务。推动大数据中心协同化发展,提前布局和建设集内容、网络、存储、计算为一体的边缘计算资源池节点,提高边缘分布式节点和中心节点的协同管理能力,实现“云边”高效协同计算,支持车联网和工业互联网应用。推动大数据中心绿色化发展,加快新一代绿色数据中心节能技术应用。
建设先进物联感知体系。全面推动物联网平台在城市和重点行业的广泛覆盖,打造基于窄带物联和5G技术的物联网网络与应用场景。建立全省统一的物联网感知设施标识和编码标准规范,扩大物联网基站等基础设施建设,加快在工业园区、城市路网、社区街道、旅游景区、水库、湖泊、水电站、自然保护区和高标准农田等布设低成本、低功耗、高精度、高可靠的智能感知终端。加快推进统一物联网管理平台建设,推动城市运行管理、产业园区、农业生产、文化和旅游等领域感知终端的统一接入、集中管理,支撑物联专网“端、边、云、网、智”协同发展。
打造区块链服务网络。依托湖北省在集成电路、芯片和下一代信息网络等产业发展优势和科研资源丰富优势,加强加密签名算法、高性能新型共识机制、跨链技术等核心技术攻关。建立跨云服务、跨门户、跨底层框架的区块链基础网络平台,建设区块链服务网络湖北省主干网。积极探索“区块链+”特色发展路径,努力打造区块链技术应用先导区,以区块链技术全面赋能全省政府管理、社会治理和产业发展,重点推动“区块链+工业互联网”“区块链+智能制造”“区块链+供应链”和“区块链+能源电力”等应用建设布局,促进区块链应用与湖北省产业发展协同创新。
构建信息安全体系。树立网络安全底线思维,推动各级政府、企事业单位在各类信息系统建设过程中同步规划、同步建设、同步运行网络安全保护系统。提升网络安全系统防御服务支撑能力,提升态势感知、监测预警、应急指挥和联防联控能力。加强数据分级分类管理,推动动态防御、隐私计算等安全技术的应用,依法保护个人和企业数据隐私。

(二)激活数据价值,健全聚通用管数据资源体系。
推进政务数据资源汇聚共享。加快完善省市两级人口、法人、空间地理、宏观经济、电子证照、信用信息等基础库和金融信息、市场监管、卫生健康、公共安全等重要领域主题库。加快完善湖北省和省内各市州数据共享交换平台,实现国—省—市数据共享交换平台三级联通。加快编制完善省市两级政务信息资源目录,建设完善数据标准体系,重点提升政务数据资源质量,建立健全政务数据省级统筹、分级建设、分类管理、跨级共享的管理机制。衔接全国一体化大数据中心协同创新体系建设,加强跨部门、跨区域、跨层级数据流通与治理,加快打造覆盖全省、连接全国的“数链”体系。
提升数据资源全链条供给能力。引导各类市场主体依法规范开展数据采集,加强对公共数据、互联网数据、社会数据的采集和聚合能力。依托全国一体化大数据中心建设提升综合智能算力优势,发挥省内科教和人才优势拓展算法服务能力。推动数据、算法、算力同步发展,引导中部地区数据要素向湖北汇聚。强化数据资源对经济社会各领域的赋能,以需求为导向、以数据为动力,进一步丰富生产、生活、生态、社会治理等数字应用场景,提升数字应用水平,推动数字经济高质量发展。
推动公共数据有序开放流通。对公共数据加强管理和规范,健全配套细则,依托湖北省和各市州数据资源开放平台,推动信用、交通、卫生、就业、教育、农业、环境、地理、企业登记等领域数据有序开放,在民生服务和社会治理领域试点开展数据开放应用竞赛。加快区块链技术在数据安全保障、数据流通、数据溯源中的应用,加强对开放数据的监督、审计和问责。引导鼓励行业龙头、平台企业推进金融征信、智能网联、卫星遥感等优势行业数据汇聚,推动人工智能、可穿戴设备、车联网、物联网等领域数据标准化采集,支持大数据骨干企业按照市场化机制建立企业数据交易平台,促进跨行业、跨部门的数据流通和融合。
推进数据要素资产化运营。探索建立多样化的数据开发利用机制,通过数据开放、授权应用等方式吸引和鼓励社会力量对专题数据进行开发应用,支持地方政府联合企业、行业协会、科研机构协同开展面向场景的数据融合应用。加强经济发展与区域战略、城乡统筹、产业布局、重大改革任务推进等数据的融合和关联分析,提升政府经济运行监测和宏观经济决策的科学性。探索建立国有数据资产专业运营公司,通过政府主导和公司专业化运作,共同构建“平台建设+业务运营”的数据运营生态,在保障数据安全和个人隐私的前提下,有序推进数据的资产化管理、市场化交易和证券化试点,打造数字经济新业态和增长点。

(三)发展数字技术,锻造关键核心技术创新链条。
加快数字化基础技术突破。面向“数字湖北”建设的重大战略需求,谋划建设重大科技基础设施,完善共性基础技术供给体系,聚焦光电科学、先进存储、空天信息、智能制造等优势特色领域,加快推进光谷实验室、东湖实验室建设,重组完善全省实验室体系,加强与中国科学院、相关高校战略合作,加快中科院东湖科学中心建设,建设具有全球影响力的数字技术创新策源地。前瞻布局6G未来网络、量子信息、可见光无线通信、空天科技等领域,集中突破高级机器学习、类脑智能计算、量子智能计算等跨领域基础理论研究,重点在新一代人工智能、区块链等领域建立基础技术体系。着力引进全球诺贝尔奖获得者、院士等高端人才团队,支持其开展基础科学研究,探索以离岸创新基地、联合实验室等为引才基地,引进一批高水平科研机构和创新团队,建成一批前沿交叉研发平台,深度融入全球创新网络。
推动数字化核心技术攻关。面向数字化发展需求,加快建设国家先进存储产业创新中心、国家信息光电子创新中心、国家数字化设计与制造创新中心,高水平建设光谷科技创新大走廊,在光通信、量子通信、新型显示、人工智能、信息安全、北斗等领域建设一批高水平创新研发机构。围绕三维存储芯片、硅光芯片、新型显示材料、高端医学影像设备等重点领域,实施关键核心技术攻关工程,推动“临门一脚”关键技术实现率先突破,以智能汽车、新一代信息技术等产业为重点实施科技重大专项,在集成电路、新一代通信产业、高端软件等领域通过“揭榜挂帅”等方式攻克一批“卡脖子”关键技术。依托“楚才引领计划”,积极推进数字化领域的重大人才工程项目,重点支持企业引进培育一批核心技术人才、产业领军人才、高技能领军人才。
深化数字化技术应用转化。聚焦5G、AI、区块链、大数据、虚拟现实等技术创新应用,打造“政产学研金服用”创新共同体,加速推进科研成果由“纸”变“钱”。培育和发展数字产业技术交易市场,完善湖北技术交易大市场,打造“互联网+技术转移”服务平台。着力打造“双创”升级版,健全服务企业创新创业的功能型平台,推进企业孵化器、众创空间、大学科技园建设,建立健全“互联网+”创新服务体系。鼓励高校、科研院所设立技术转移机构,聘用技术经纪人,推进科技成果转移转化。推进国家网络安全人才与创新基地建设,加快网络安全产品与服务的孵化。加大数字经济知识产权创造、运用、保护力度。依托“联百校、转千果”科惠行动,推动高校数字技术成果就地转化。

(四)促进数字产业化,培育世界级光芯屏端网集群。
打造世界级光电子信息产业。发挥武汉国家光电子信息产业基地引领作用,加强基础研究与应用研究布局,推进光子集成技术、光电集成技术、超高速芯片技术、系统应用和验证等关键共性技术研发,实现前瞻性基础研究与引领性原创成果重大突破并推动若干领域进入全球价值链中高端。巩固光纤光缆、光电器件、光通信系统、激光等领先优势,突破特种光纤、光电芯片、激光材料与器件等短板,强化标准和专利布局,建成引领光电科学发展的国际一流研究平台,打造世界一流的光通信及激光产业基地。
推进集成电路产业跨越式发展。大力发展面向通用芯片、专用芯片等领域的高端定制设计、研发和生产服务,重点发展面向多种垂直应用场景的智能芯片,以培育、招引集成电路产业龙头企业为牵引,促进形成以芯片设计为引领、芯片制造为核心、封装测试与材料为配套的集成电路全产业链,推动国之重器的“芯”产业集群发展。统筹布局半导体及集成电路产业集群,以产业园区为发展载体,加快打造以武汉为龙头,带动襄阳、宜昌等地联动发展的格局。开展集成电路领域关键核心技术攻关,加快相关前沿技术、颠覆性技术研究,推进技术成果转化,构建高水平产业创新体系,提升核心芯片自主化水平。鼓励企业优化集成电路产业制造领域特色工艺环节,提高产品质量和生产效率,降低生产成本,促进全省集成电路产业跨越式发展。
加快新型显示产业高质量发展。大力引进物联网、触控显示、模组、偏光片等领域龙头企业。围绕超高清视频等行业,重点突破柔性显示、量子点、超高清等新型显示技术,促进前沿性技术发展。加快新材料开发应用,推动基板玻璃、光刻胶、液晶发光材料等显示面板产业链上游关键材料国产化,提升关键材料和设备配套能力。积极发展布局从生产线设备、材料、电子器件到面板生产、模组再到终端产品的完整产业链,促进新型显示产业聚集形成。围绕柔性显示、透明显示等领域,提升新型显示产业能级,推动新型显示上下游产业链的发展完善,壮大产业规模,建设我国规模最大的高端中小尺寸显示面板研发生产基地。加强产学研合作,积极组建“新型显示产业创新中心”,建设产业链协同创新体系,提高新型显示领域的自主创新能力。
推动智能终端产业集聚发展。按照“龙头引领、集聚发展”的总体思路,大力引进智能终端头部企业,重点发展智能手机、平板电脑、智能电视、可穿戴设备等终端产品,加强与芯片、显示、软件等产业协同发展,建成全国重要的智能终端生产基地。加强人工智能、虚拟现实、生物识别等关键技术的研发,推动智能终端产品功能和形态向多样化拓展,加快产业创新升级。加强高性能、高集成度、低功耗的智能终端处理器研发,提升智能终端的可靠性与精确性。推动智能传感器产业发展,支持发展新型生物、视觉、力觉、射频识别等智能工业级传感器,发展3D图像、生物特征识别、视频识别、智能语音识别、测距定位等智能消费电子传感器,支持发展智能安防、机器人视觉、汽车自动驾驶、工业医疗等领域智能传感器,带动智能终端产业加快发展。
做大做强信息通信产业。以云网融合为方向,加快发展5G、窄带物联网(NB-IoT)等新一代移动通信、下一代互联网、云计算和物联网等领域网络设备,加快工业互联网标识解析国家顶级节点(武汉)建设。大力发展网络应用及服务、信息安全产品和服务,加快国家网络安全人才与创新基地建设,打造国内顶尖的信息网络产业集群。推进下一代广播电视网、物联网、车联网等新型网络产业发展,推动北斗在公共服务和新兴消费领域应用,研发面向物联网、车联网等移动网络设施的软硬件产品及应用解决方案。鼓励和支持量子通信领域技术研发和规模化应用突破,建立与传统通信相结合的广域量子通信网,开发量子通信在军民融合、政务、金融、电力、通信等领域的规模化应用。
推动人工智能相关产业高端化。发展基于云计算的智能应用,发展高性能计算产业,积极布局超算产业链。依托行业龙头企业、高校和科研院所,构建人工智能开源共性技术体系,推动计算机视觉、生物特征识别、自然语言理解、机器学习、深度学习等关键技术研发突破。加强认知智能、多模态智能、人机混合增强智能、无人自主智能等基础理论研究,支持开展类脑神经计算、类脑信息处理等类脑智能领域前沿理论和技术研究,建立新一代人工智能关键技术和产业优势。加快人工智能应用场景开放,围绕装备制造、智能网联、电子器件等湖北省优势产业,打造具有国际竞争力的智能产业。
打造自主可控软件信息服务业。依托湖北省科教和产业优势,重点打造自主可控的软件信息服务业产业集群。面向制造业数字化转型需求,推动自主品牌工业软件产业发展壮大,重点在计算机辅助设计分析软件、工业控制系统等领域实现突破。积极融入“信创+”产业生态,重点发展高可信服务器操作系统、安全桌面操作系统、大型通用数据库管理系统、中间件、基于网络协同的办公软件等自主可控基础软件产品及解决方案,前瞻布局信息安全软件。壮大移动新媒体、数字教育、数字健康、动漫游戏、智能家居等细分优势领域,培育集软件开发、网络技术、文化创意等多业态于一体的互联网软件产业集群。
培育壮大信息安全产业。以国家网络安全人才与创新基地建设为契机,以网络安全关键技术研发和创新产业为核心,重点建设网络安全学院、网络安全研究院、芯片研发制造基地,引进或培育一批总部型、基地型网络安全企业,推进网络安全人才、技术、产业和标准规范建设,在全国形成网络安全高端产业示范引领效应。建设网络安全众测平台,对信息技术产品、网络关键设备、网络安全专用产品等开展渗透性测试。加强人工智能网络安全技术研发,强化人工智能产品和系统网络安全防护。加快推进国产自主可控替代计划,构建安全可控的信息技术体系。
(五)推动工业数字化,促进制造业数字化转型升级。
构建工业互联网平台体系。完善工业互联网标识解析体系,提升标识解析国家顶级节点(武汉)服务能力,引导二级节点加快建设和运营推广,打造行业领先的标识解析标杆应用。完善“5G+工业互联网”应用支撑能力,优化“5G+工业互联网”融合产业生态。支持千亿级以上行业龙头企业建设企业级工业互联网平台,培育跨行业、跨领域的全国性和省级工业互联网(云)平台,鼓励开展工业云及工业大数据创新应用试点,推广重点行业“5G+工业互联网”典型应用。鼓励各级工业互联网平台提升运营能力,开发符合湖北省情的云服务、云应用和定制化工业APP,为工业企业提供覆盖工业研发设计、产品生产制造、故障诊断与预测、生产供应链管理、产品能耗管理等全流程数据服务。健全工业互联网发展生态,办好中国5G+工业互联网大会,吸引汇聚产学研用力量,形成利益共享、合作共赢的新机制。
加快发展智能制造。发展一批智能制造装备和产品,积极推动汽车、钢铁、电子信息、装备制造、特色化工、食品加工等传统产业向智能制造转型,推广智能数控设备、传感识别技术、智能物流管理、制造执行系统、供应链管理系统等先进装备与管控技术应用,推广普及智能车间、智能工厂、数字化车间,实现生产过程透明化、生产现场智能化、工厂运营管理现代化。鼓励行业龙头企业主导建立智能制造产业联盟,积极参与智能制造技术标准制定,推动智能装备和产品研发、系统集成创新与产业化,打造开放有序、竞争有力的智能制造生态系统。
推动工业企业数字化转型。引导支持省内工业企业综合运用5G、软件定义网络(SDN)、时间敏感网络(TSN)、工业无源光网络(PON)、移动边缘计算(MEC)等技术对企业网络改造升级,建设5G全连接工厂。鼓励大型龙头企业建设虚拟、混合或独立的5G专网,协同推进“双千兆”网络建设,开展园区网络“全光化”升级。引导企业“上云用数赋智”,加快推进工业设备和业务系统上云上平台,持续打造“云行荆楚”企业上云品牌。鼓励企业开展智能化改造创新。支持制造业企业对工业现场设备进行网络互联能力改造,采集各环节数据资源,开展基于大数据应用的创新业务。重点围绕智能化制造、网络化协同、个性化定制、服务化转型等制造业大数据应用场景,建设试点示范项目并组织推广。
推动制造业产业链协同创新。重点培育一批具备整体设计能力和解决方案提供能力的系统集成企业,引导推动系统集成企业、本体及零部件制造企业、装备制造企业协同发展。加快建设数字化设计与制造国家创新中心和数字建造产业研究院,推动各类资源和设备的集成共享,解决行业共性痛点。重点推动汽车产业智能网联化发展,加快车联网安全国家工程研究中心、国家智能网联汽车质量监督检验中心(湖北)等创新支撑平台建设,探索建立全省汽车制造大数据分析应用平台,以武汉市东风乘用车基地、光谷汽车电子产业园、江夏通用汽车产业园和孝(感)随(州)襄(阳)十(堰)汽车工业走廊为重点,推动大数据在汽车研发设计、模具制作、标准制定、生产制造流程、市场需求管理、零部件供应和管控、汽车质量控制和反馈、上下游制造商管理等环节应用。
做大做强数字建造。以数字化、智能化建造技术为支撑,促进数字技术与建筑业深度融合,以国家数字建造技术创新中心和湖北省智能建造科技创新联合体为支撑,打造数字化“湖北建造”品牌。加强建筑领域先进智能传感产品与全过程信息管理服务的应用推广,支持建设桥梁、地铁、超高层建筑、高铁等个性化智能建造技术应用示范平台,积极应用推广可以感知环境、感知状态、可远程操控的智能建造技术产品。深入推进建筑信息模型(BIM)应用,完善数字化成果交付、审查和存档管理体系,集成整合成为城市信息模型(CIM)平台的重要内容。建立建筑产业互联网管理服务平台,依托“数字住建云平台”,推进“大数据+人工智能”应用,采集、整合、分析建筑产业信息系统数据资源,为行业管理提供安全可靠的数据共享。

(六)加快农业数字化,发展特色高效现代智慧农业。
加快农业生产经营数字化转型。推进北斗卫星导航系统、高分辨率对地观测系统等在农作物生长环境监测、智能灌溉、土壤墒情监测、病虫害监测预警等农业生产环节的推广应用。以农作物大田监测、畜牧水产规模养殖、设施农业等为重点,加大农业物联网应用推广力度。开展智能农机装备产业化应用,优化北斗农机信息化智能管理系统,利用北斗精准定位和农机作业监测技术,提高农机装备信息收集和精准作业能力。支持建设智慧休闲农业平台,积极发展民宿经济、景观农业、休闲康养、农耕文化体验等乡村旅游新业态,推进乡村旅游资源和产品数字化建设,完善休闲农业数字地图,引领乡村旅游发展新模式。
推动“互联网+”农产品出村进城。加强农业经营主体与电商企业联动,积极开展农村电子商务技能培训,促进生鲜电商、社区团购、直播电商等新业态发展。加强农产品加工、包装、仓储、冷链设施建设,依托湖北物流运输优势,建设一批智慧物流配送中心,加快打通本地供应链,发展“产储运销”一体化发展的农产品销售模式。支持推进“互联网+供销社”数字化改造工程,打造智慧农批、农贸市场。建立农产品网络销售标准化体系,积极培育地理标志产品、商标,着力培育一批具有湖北特色的农产品区域公共品牌,做大做强“中国荆楚味、湖北农产品”。
推动农业管理服务数字化升级。加强农业地理、生产经营、科技推广等数据资源整合汇聚,建设农业大数据资源库,建立省级农业农村大数据中心,加强涉农数据关联分析和融合应用,推动农业大数据跨行业、跨层级开放共享和集成应用。推进农产品生产标准化、标识化、可追溯化工作,建设湖北农产品质量安全可追溯平台,建立一套从农田到餐桌全程可追溯的电子化、智能化农产品安全监控体系。深入实施信息进村入户工程,探索“政府+邮乐购站点+益农信息社”共建共用模式。

(七)培育服务数字化,创新发展服务业新业态模式。
培育数字化新业态新模式。创新发展平台经济、知识经济、体验经济、流量经济,鼓励平台企业运用大数据、云计算、区块链、人工智能等数字技术开展集成创新,支持面向生活服务、商务流通等领域行业应用软件和平台系统的开发应用。引导平台企业与实体企业发展跨界业务融合新模式,促进线上互动、精准营销与线下体验、实体配送相结合,鼓励不断提升生活服务产品供给,丰富人民群众的物质文化生活,实现信息消费新增长。鼓励引导新零售、跨境电商、在线教育、智慧康养、智慧文旅、分享经济等新业态新模式健康发展。
大力发展数字文化产业。加强数字文化内容建设,支持文化场馆、文娱场所、景区景点、街区园区开发数字化产品和服务,促进优秀文化资源借助数字技术“活起来”。支持互联网企业打造数字精品内容创作和新兴数字文化资源传播平台,打造具有荆楚特色的数字文化产品,加快动漫、电竞、数字出版、数字创意等产业快速集聚发展。结合VR/AR技术、“5G+”4K/8K超高清视频技术的应用,培育云演艺、云展览、沉浸式体验等新业态。推进数字文化产业与先进制造业、消费品工业、智慧农业融合发展,促进数字文化与社交电商、网络直播、短视频等新业态新模式相结合,发展旅游直播、旅游带货等线上内容生产新模式。
做大做强电子商贸物流产业。积极引进培育电子商务龙头企业,充分发挥行业领军企业示范带动效应,推动产业集聚发展,打造一批湖北特色、享誉全国的优质电商品牌。推广定制化生产和精准化营销新模式,提升多元化、个性化产品与服务供给能力。发挥中国(湖北)自由贸易试验区、中国(武汉)跨境电子商务综合试验区等优势,推动跨境电商发展,构建长江经济带对外开放新高地。优化落实电子商务产业空间布局,推动建设一批电子商务云仓、共享仓库等自动化、智能化公共仓储设施,推进仓配一体化。推进武汉、宜昌、襄阳、鄂州、十堰和恩施等城市建设国家级物流枢纽,加强物流信息共享和标准互认,利用物联网、云计算、GPS等技术,实现前端揽收、中端分拨、末端派送的物流全流程数字化、智能化。加快引进电子商务物流(快递)企业在鄂建设快件处理中心、航空及陆运集散中心,积极发展面向数字消费全过程的现代物流信息服务。实施快递“三进”工程,加强快递末端综合服务站点建设,推广小区智能快件(信包)箱,提升末端服务能力和水平。
加快发展数字金融产业。引导金融机构积极对接长江经济带绿色发展、汉江生态经济带发展、乡村振兴等重点工作,持续深化金融供给侧结构性改革,推动金融业扩大开放。推动云计算、大数据、人工智能、区块链等在金融产品创新中的应用,规范发展消费金融、电商金融、供应链金融等互联网金融新业态,积极争取在武汉等地开展数字人民币应用试点,不断丰富金融产品和服务,破解中小微企业融资难、融资贵等问题。加强金融风险隐患排查,完善社会信用体系,提升金融行业运行监控和预警能力。推进对网上银行、手机银行的开发和推广,完善电子支付手段,提高金融服务便利性。
(八)建设数字化城乡,推进新时代城乡高效能治理。
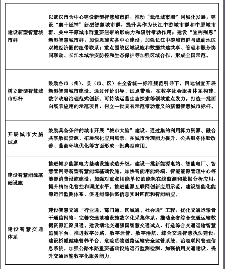
统筹推进全省新型智慧城市建设。因地制宜、分级分类推进全省新型智慧城市建设,推动智慧城市和数字乡村协同发展。建立省市两级统筹协调推进机制,加强发展规划引导,制定出台湖北省促进新型智慧城市建设的专项政策和地方标准,指导规范全省新型智慧城市建设。大力推动新型智慧城市群发展,鼓励各城市之间通过数据共享推进管理服务协同,建设武汉城市圈、“襄十随神”“宜荆荆恩”三大新型智慧城市群,树立一批具有示范带动意义的新型智慧城市标杆。开展“城市大脑”建设,加大省市县三级统筹力度,集约利用算力资源、合理拓展应用场景、重点做好数据融合,积极应用CIM等技术,建设真正解决城市痛点的“城市大脑”。强化评价引导,建立湖北省新型智慧城市分级分类考核评价指标体系,分年度对全省智慧城市建设推进情况进行跟踪评估,形成有效的监督激励机制。
加快构筑全民畅享的数字社会。聚焦教育、医疗、养老、托育、就业、文体、助残等重点领域,加快数字化服务普惠便捷应用,推进学校、医院、养老院等公共服务机构资源数字化,促进线上线下公共服务共同发展、深度融合,扩大优质公共服务资源辐射覆盖范围,持续提升群众获得感。推动交通出行、教育医疗、购物消费、居家生活、旅游休闲等场景数字化,打造智慧停车、智慧医院、智慧校园、智慧社区和智慧景区等一批“新场景”应用示范,倡导各类数字化公共服务“无障碍”供给,加快弥合“数字鸿沟”,促进数字化公共服务新模式、新业态健康发展。积极开展社会治理数字化应用,加强城乡社区治理和服务体系建设,构建网格化管理、精细化服务、信息化支撑、开放共享的基层管理服务平台,建设优化公共卫生、医疗健康和防止返贫动态监测等领域的数据分析应用和应急决策平台。
统筹推进数字政府建设应用。持续开展数字治理体系和治理能力建设,加快推进政府工作数字化转型,推动政府治理模式由分散向整体转变、由管理向服务转变、由单向被动向双向互动转变、由单部门办理向多部门协同转变,建设部门协同、人民满意的整体性政府,不断提高决策科学性和服务效率。鼓励各市州基于“云网边端数用安”一体化的数字化转型能力平台与服务环境,全面推进基层治理和公共安全、应急管理、规划建设、城市管理、交通管理、市场监管、生态环境等各领域运行方式、业务流程和服务模式数字化智能化,建立“一网通办”“一网统管”互为表里、相辅相成、融合创新的发展格局,实现“高效办成一件事、全面治理一座城”。
推进城乡基础设施智慧升级。加快城乡智慧水务、智慧应急、智慧公安、智慧社区、智慧园区、智慧旅游景区等场景建设,加快低功耗、高精度的智能化传感器规模化部署。构筑智慧交通体系,建设湖北省智慧交通“行业通、部门通、区域通、社会通”四通工程,推进智慧公路建设试点工作,推进交通感知网络城乡全覆盖,实现城市内道路和城市间道路的数据融合互联和智能调度指挥。积极实施智能化市政基础设施建设和改造,完善智慧综合管廊和海绵城市系统,加快建设智慧灯杆、柱、桩等新型多功能智能化感知设施。发展智慧能源,推进能源基础设施数字化、智慧化升级,开展智能电网建设,探索能源在线监测、预测预警、能效分析、节能管理等智慧化应用。

(九)探索数字化改革,全面优化数字经济发展环境。
探索数字经济创新发展模式。以推进全面创新改革试验工作为契机,鼓励引导数字企业市场监管、数字产业投融资政策、数字经济财税政策等领域的创新探索。鼓励高校、科研院所探索开展职务发明成果的混合所有制改革,依托放管服改革简化数字技术领域无形资产的定价和交易流程。创新探索与数字经济发展相适应的招商政策和产业政策。
优化完善市场准入条件。推进平台经济相关市场主体登记注册便利化,实现政务事项“一网通办、一窗通办、一事联办”。落实政府权责清单制度,推动行政审批事项应减尽减、审批权限应放尽放。合理设置行业准入规定和许可,积极支持民营企业进入新型基础设施建设、城市数据资源开发、生态环境保护等领域。加快完善新业态标准体系,推进新兴行业标准建设,为新产品新服务进入市场提供保障,全力支持新业态相关企业发展。
建立包容审慎的监管体系。加快构建以信用为基础、以大数据和区块链技术为手段、以综合性执法为主要内容的新型监管体制。运用大数据主动发现和识别违法违规线索,鼓励通过物联网、视联网等非接触式监管方式提升执法监管效率。探索适应新业态特点、有利于公平竞争的公正监管办法,科学合理界定平台责任,促进互联网医疗、互联网教育、智能网联汽车等新兴行业健康蓬勃发展。建立健全适应区块链、智能网联汽车等数字经济形态的事中事后监管模式。
建立健全惠企政策体系。完善鼓励民营企业发展的政策体系,建立健全企业家参与涉企政策制定的机制。切实落实减税降费政策,加强对5G网络、大数据中心、超算中心等新基建项目的用地用电保障,支持民营企业从业人员职称评定。保护企业家合法权益,建立政府部门和国有企业拖欠账款问题的约束惩戒机制,依法惩治侵犯民营企业投资者、管理者和从业人员合法权益的违法犯罪行为。
优化数据驱动的信用服务。依托全省一体化在线政务服务平台、湖北省数据共享交换平台、湖北省社会信用信息服务平台和湖北省企业信用信息公示系统,进一步归集市场主体基本信息和各类行政许可、行政处罚等涉企信息。推动完善全省社会信用体系建设,加大全省信用信息共享平台开放力度,依法将可公开的信用信息与相关企业共享。利用各类互联网企业、工业云平台数据补充完善现有信用体系信息,强化信用监管与服务。推动行业协会等社会组织出台行业服务标准和自律公约。
四、实施十大先导工程
(一)“中国光谷”产业集群培育工程。
打造“中国光谷”世界级产业集群,重点围绕光通信、集成电路、人工智能等产业,推动前瞻性、颠覆性技术突破,加快科教资源优势转化为产业创新优势。着眼世界产业趋势,整合全国产业资源,举全省之力统筹布局产业园区建设,系统推进“中国光谷”的顶层设计、组织管理、集群培育、品牌打造与政策协同,促进产业链育链、强链、延链,全力打造以光通信为引领、从光谷辐射全国的世界级产业集群。加快培育具有全球竞争力的世界级一流企业。


(二)“5G+”应用创新发展工程。
推动5G产业链“强链、补链、延链”,加快突破5G核心技术与产品研发,持续提升5G产业链上下游协同能力,提高从5G通信设备和基站设备到智能终端的全产业链优质产品与服务供给能力。高质量建设一批5G产业园区,构建集服务、管理、创新和人才等要素于一体的5G产业生态,打造5G产业发展良好生态环境,吸引更多优质5G企业、科研院所和产业服务机构入驻,打造全国领先的5G产业集群。加快推动“5G+智慧工厂”“5G+VR”“5G+智慧教育”“5G+智慧医疗”和“5G+智慧文旅”等应用场景落地。


(三)制造业数字化转型升级工程。
推动重点产业和企业的数字化转型,分类制定数字化转型路线图,加快建设综合性赋能平台、行业级应用平台,形成具备国际竞争力的工业互联网体系和智能化生产体系,实现规上企业、重点产业数字化改造全覆盖。深化工程建造方式、管理模式等变革,推广绿色建造、智能建造,加快建筑业数字化转型升级。


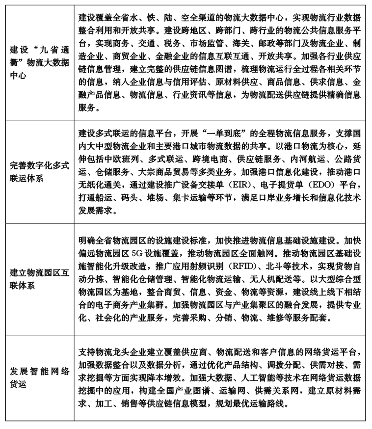
(四)九省通衢智慧物流建设工程。
借助湖北省“九省通衢”的区位优势,加快湖北省智慧物流体系建设。建设“九省通衢”物流大数据中心,实现物流行业数据整合利用和开放共享,释放物流行业数据要素价值。完善数字化多式联运体系,打破不同物流信息平台之间的互通障碍,构筑畅通国内国际的物流大通道,力争建成国家内陆地区多式联运中心和国家多式联运创新示范区。建立物流园区互联体系,汇聚整合各类物流资源和用户资源,发展智能网络货运等线上线下融合的创新业务。

(五)智能网联汽车试点示范工程。
打造从研发生产到测试应用全流程一体化的智能网联汽车发展模式。充分发挥湖北传统汽车产业优势,促进传统汽车企业向智能网联汽车转型升级,促进智能网联汽车产业聚集发展。加快升级武汉国家新能源与智能网联汽车测试示范区和国家智能网联汽车质量监督检验中心(湖北),加强测试示范区和检验中心联动,加快制定行业标准,促进产业合作交流,在全国率先建成省级智能网联汽车协同创新体系和新型生态体系。

(六)北斗创新链产业链融合工程。
推动北斗高精度、短报文服务与5G、物联网、云计算、边缘计算、人工智能、数字孪生等新技术融合,深入推广“北斗+”应用模式,在城市精细管理、便捷民生服务、高效产能提升等领域,加快形成一批在全国具有示范效应的“北斗+精准农业”“北斗+智慧城市”“北斗+自动驾驶”等北斗应用样板工程,实现北斗产业快速成长。

(七)新型智慧城市示范引领工程。
加快建设“武汉城市圈”“襄十随神”“宜荆荆恩”三大“新型智慧城市群”,树立一批特色鲜明的新型智慧城市标杆,助力全省提升治理水平、提高发展质量、加强跨省合作,在数字社会服务体系构建、数字政府治理范式创新、可持续运营生态探索、区域设施和数据共建共享、管理和服务协同联动、长江水域治安防控和生态保护等方面形成全国示范。

(八)智慧农业发展标杆建设工程。
开展特色农业生产数字化建设,加快智能农机设备普及应用,搭建农业遥感监测和物联网应用体系,建立完善天空地一体化智能农业信息遥感监测网络,推进农业自动化、精细化、智能化成套装备技术的集成应用,形成面向农业生产的信息化整体解决方案。围绕湖北优势特色农产品,打造一批智慧农业示范基地,引领湖北农业生产数字化创新发展。

(九)国际数字消费中心建设工程。
引进培育电子商务龙头企业,大力推进中国(武汉)跨境电子商务综合试验区建设,推动传统商贸企业线上线下融合发展,丰富多元线上到线下(O2O)消费场景,打造以武汉为主体的数字消费国际都市商圈。

(十)数字经济示范标杆建设工程。
遴选若干城市、园区开展省级数字经济示范标杆建设,支持和引导各区域结合自身特点和优势,聚焦数字经济重点发展领域,加大招商引资、招才引智力度,培育若干数字经济全球知名企业,打造若干全国知名的数字经济领军企业,形成一批数字经济新型研发机构与创新主体,构建产业链创新链深度融合的公共服务体系,以点带面推动数字经济实现整体跃升。


五、推进六大保障措施
(一)强化统筹领导和组织保障。
强化“数字湖北”统一领导与统筹组织制度,发挥数字湖北建设领导小组及数字经济专项协调机制作用,统筹协调数字经济发展重大改革、重大政策、重大工程,形成全省上下协同推进数字经济发展的工作格局。坚持全省数字经济发展一张蓝图干到底,科学统筹各地各领域数字经济规划编制工作,形成“顶层规划+专项规划+行动计划+实施方案”的一体化规划架构体系,推动全省数字经济实现纵向协调、横向协同。探索推行“数字经济发展官”制度,开展多种形式的领导干部数字化素养提升行动,将数字经济专题培训纳入公务员教育培训体系。
(二)建立第三方评估督导模式。
充分发挥大数据等技术,定期组织第三方专业团队对数字经济发展开展评估评价。探索将信息化资金分配与数字经济发展成效评估挂钩,发挥财政专项资金的激励作用,形成预算动态调整和约束联动机制。建立健全全省数字经济指标体系,建设数字经济运行监测预警系统,为宏观决策、项目策划、招商引资、政策研究等提供支撑。
(三)畅通数字经济投融资渠道。
加强财政资金投入和优化统筹。发挥各级政府投资基金作用,统筹整合参股母子基金资源,优化基金投向,引导支持社会资本参与数字经济、数字社会的重点领域、重大项目、应用示范建设。鼓励引导政策性金融机构设立新基建专项贷款,完善科技金融服务体系,鼓励金融机构在审批放贷、贷款利率、期限、额度等方面对湖北省数字经济领域的企业给予政策倾斜。提升风险投资机构对湖北省数字经济发展的支持力度,优化国有风险投资基金的市场化运营和考核机制。创新运用基础设施领域不动产投资信托基金(REITs)盘活与数字经济发展相关的各类经营性基础设施存量资产,带动和扩大增量投资。
(四)健全多元参与的激励机制。
组织数字经济领域的行业知名企业、高校、科研院所与湖北省本地企业共同成立数字经济发展联盟,构筑数字技术的“专利池”,促进联盟企业成员探索“本地化+落地化”服务模式。成立湖北省数字经济研究院,建立数字经济专家库。借助博览会、创新创业大赛等活动开展数字经济宣传推广推介,搭建数字经济交流平台,积极招引全国数字经济先进企业。建立数字经济容错纠错机制,探索容错纠错结果运用。
(五)加强数字化人才队伍建设。
推动武汉与其他市(州)开展科教人才柔性引进和科教资源共享共创工作。鼓励有条件的高校开设数字经济相关专业,探索校企协同的人才培养机制,支持有关高校和重点龙头企业共建实习实训基地。广泛吸引海内外高层次人才来鄂创新创业,将数字经济高层次人才纳入全省急需紧缺高层次人才引进计划,加快引进和培育一批数字经济领域学科带头人、技术领军人才和高级管理人才。鼓励探索数字技术领域的专业人才评价机制,完善科技人员股权和分红激励办法,开展股权激励和科技成果转化奖励试点,支持数字经济领域企业采用期权、股权激励等方式吸引高级管理人才和技术骨干。
(六)夯实数字经济的安全保障。
制定和完善网络安全应急预案,健全突发网络安全事件的应急协同配合机制,开展网络与信息安全应急演练。健全完善网络安全综合防控体系,加强网络安全信息统筹机制、手段、平台建设,完善全天候全方位安全支撑能力,建立统一高效的网络安全风险报告机制、情报共享机制、研判处置机制。加强对涉及国家利益、公共安全、商业秘密、个人隐私等重要信息的保护。开展电信、互联网、工业等重点行业数据安全监督检查,提升数据安全保障能力。强化大数据安全技术研发与推广应用,提升网络安全风险防范和数据跨境流动监管水平。
联系我们请点击: