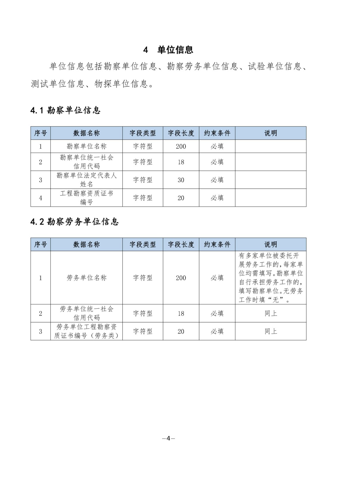
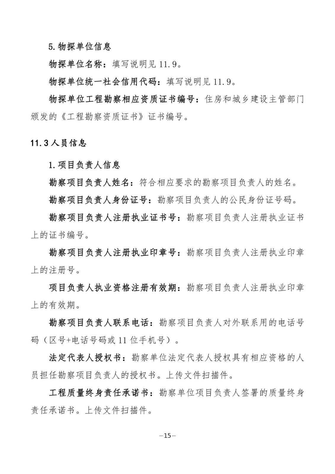
各省、自治区住房和城乡建设厅,直辖市住房和城乡建设(管)委,北京市规划和自然资源委,新疆生产建设兵团住房和城乡建设局:
为推进房屋建筑和市政基础设施工程勘察质量信息化监管工作,统一勘察质量信息化监管平台数据格式,促进勘察质量监管部门和各方主体的数据共享和有效利用,提升勘察质量监管信息化水平,我部组织制定了《房屋建筑和市政基础设施工程勘察质量信息化监管平台数据标准(试行)》。现印发给你们,请遵照执行。
中华人民共和国住房和城乡建设部办公厅
2020年5月26日
(此件主动公开)


































各省、自治区住房和城乡建设厅,直辖市住房和城乡建设(管)委,北京市规划和自然资源委,新疆生产建设兵团住房和城乡建设局:
为推进房屋建筑和市政基础设施工程勘察质量信息化监管工作,统一勘察质量信息化监管平台数据格式,促进勘察质量监管部门和各方主体的数据共享和有效利用,提升勘察质量监管信息化水平,我部组织制定了《房屋建筑和市政基础设施工程勘察质量信息化监管平台数据标准(试行)》。现印发给你们,请遵照执行。
中华人民共和国住房和城乡建设部办公厅
2020年5月26日
(此件主动公开)


































联系我们请点击:http://www.databanker.cn/contactUs/Index.html