《广东省数字经济发展指引1.0》发布 为全国省级层面首个推动数字经济发展的指引性文件

2022-07-08 16:29 来源:2022中国数字经济创新发展大会
浏览量: 收藏:0 分享

7月8日,2022中国数字经济创新发展大会在广东省汕头市举行。会上,《广东省数字经济发展指引1.0》(下称《指引》)正式发布。

  广东省工业和信息化厅党组书记、厅长涂高坤介绍,这是全国省级层面首个推动数字经济发展的指引性文件,旨在为广东数字经济发展提供指导性建议和典型案例参考,引导社会各界共同参与数字经济建设。

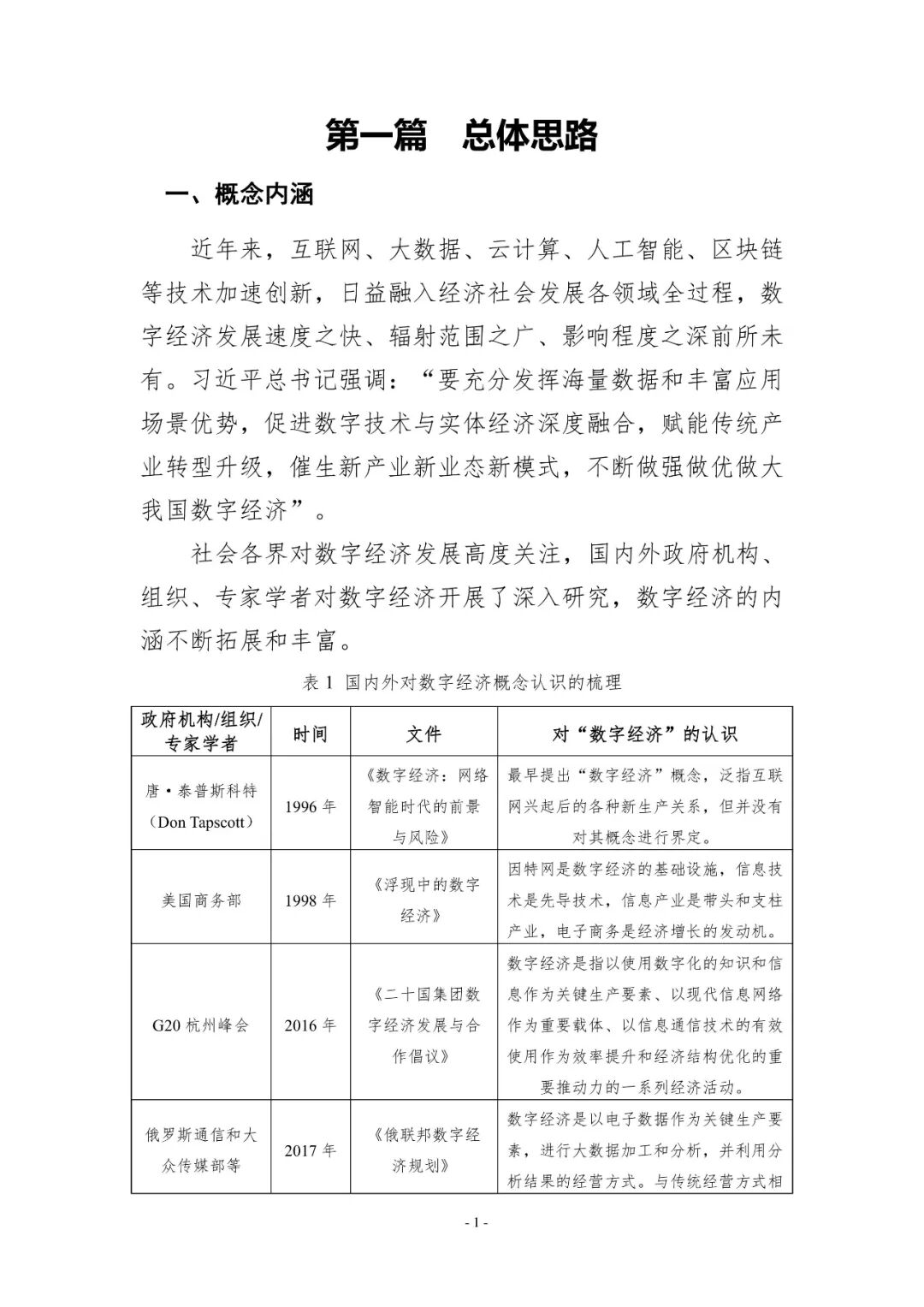
  《指引》以《广东省数字经济促进条例》为基础,提出了数字经济发展的“2221”总体参考框架,即“两大核心、两大要素、两大基础、一个保障体系”。

  两大核心即数字产业化、产业数字化,其中数字产业化包括数字经济核心产业和数字经济新兴产业,产业数字化包括工业数字化、农业数字化以及服务数字化。

  两大要素即数据资源、数字技术,发挥数据资源作为关键生产要素的驱动作用,发挥数字技术创新作为重要推动力的引擎作用,共同构筑数字经济内生动力。

  两大基础即核心基础数字产品和新型数字基础设施,是数字经济发展的重要基础。

  一个保障体系包括数字政府改革建设和服务支撑体系,为数字经济高质量发展提供保障。

参考框架


图片

本《指引》在《“十四五”数字经济发展规划》等文件的指导下,以《广东省数字经济促进条例》为基础,提出了数字经济发展的“2221”总体参考框架,即“两大核心、两大要素、两大基础、一个保障体系”。

数字产业化


数字产业化是发展数字经济的核心内容,是推动经济高质量发展的重要驱动力。

图片

发展重点

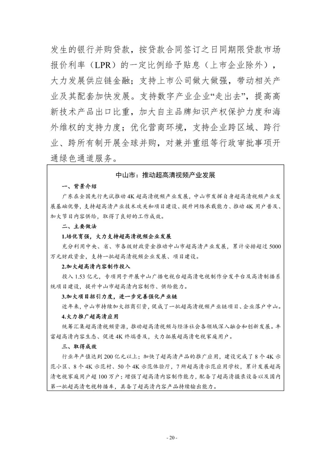
(一)数字经济核心产业

1.消费电子产业

2.电子系统产业

3.软件与信息技术服务业

4.互联网和相关服务

(二)数字经济新兴产业

1.云计算产业

2.大数据产业

3.人工智能产业

4.区块链产业

5.网络安全产业

发展路径

(一)加快重点产业培育

1.加大招商引资力度

2.推进企业做大做强

3.推动产业集聚发展

(二)推动行业融通发展

1.深化行业协同合作

2.加强标准规范引领

(三)深化数字技术赋能

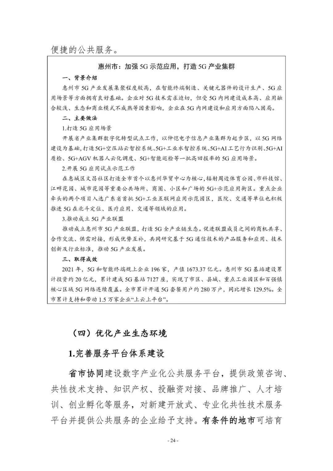
(四)优化产业生态环境

1.完善服务平台体系建设

2.构建安全有序的发展环境

3.加强数字产业运行监测

工业数字化


工业数字化既包括企业内部研发设计、生产制造、经营管理、运维服务等各环节的数字化技术和工具的应用,也包括企业间供应链产业链数字化协同。

图片
发展重点

全省层面聚焦20个战略性产业集群建设,以行业龙头骨干企业、中小型制造企业、产业园和产业集聚区、产业链供应链四类主体的数字化转型为切入点,强化产业集群数字化转型,夯实工业软件、智能硬件及装备、平台、网络、安全等基础支撑,推动制造业高质量发展。

地市层面结合战略性产业集群发展实际,梳理数字化转型需求,依据产业发展基础、数字化基础、转型需求等要素,制定差异化的转型任务清单,推动产业集群数字化转型。各产业集群布局的核心城市可充分发挥各产业集群龙头骨干企业的示范引领作用,鼓励龙头骨干企业或行业公共服务企业开展面向产业集群的数字化转型试点,建设工业互联网平台,开放先进技术、应用场景,将数字化转型经验转化为标准化解决方案向集群企业辐射推广。

发展路径

(一)完善数字化基础支撑体系

1.完善数字化基础设施

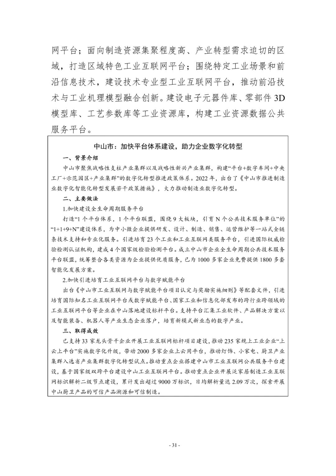
2.建设工业互联网平台

3.构建数字化安全体系

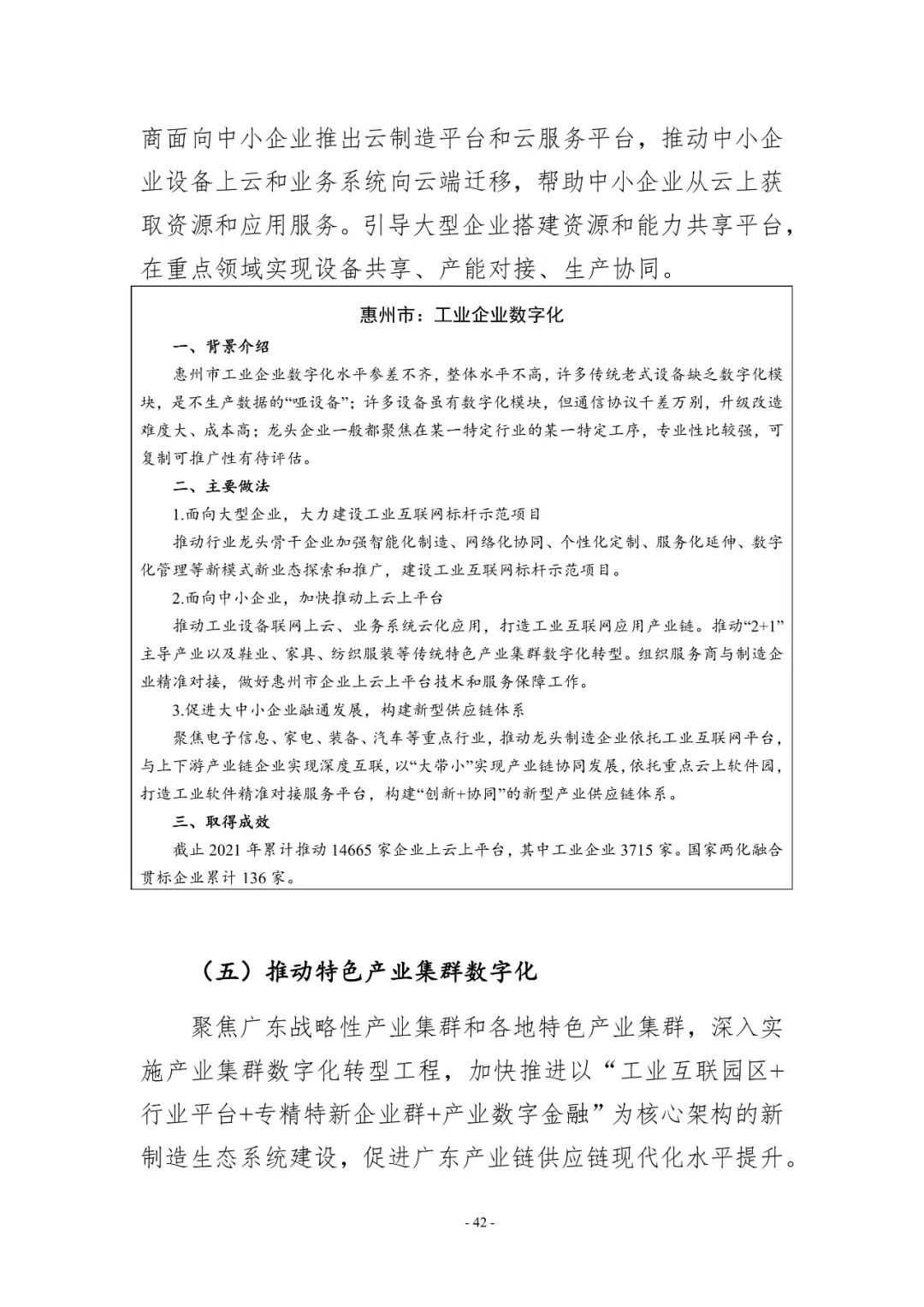
(二)加快工业企业数字化转型

1.研发设计数字化

2.生产制造数字化

3.经营管理数字化

4.运维服务数字化

(三)推动产业园和集聚区数字化

1.产业园和产业集聚区数字化改造

2.产业园和产业集聚区企业数字化

(四)推动产业链供应链数字化

1.产业链协同数字化

2.供应链协同数字化

3.大中小协同数字化

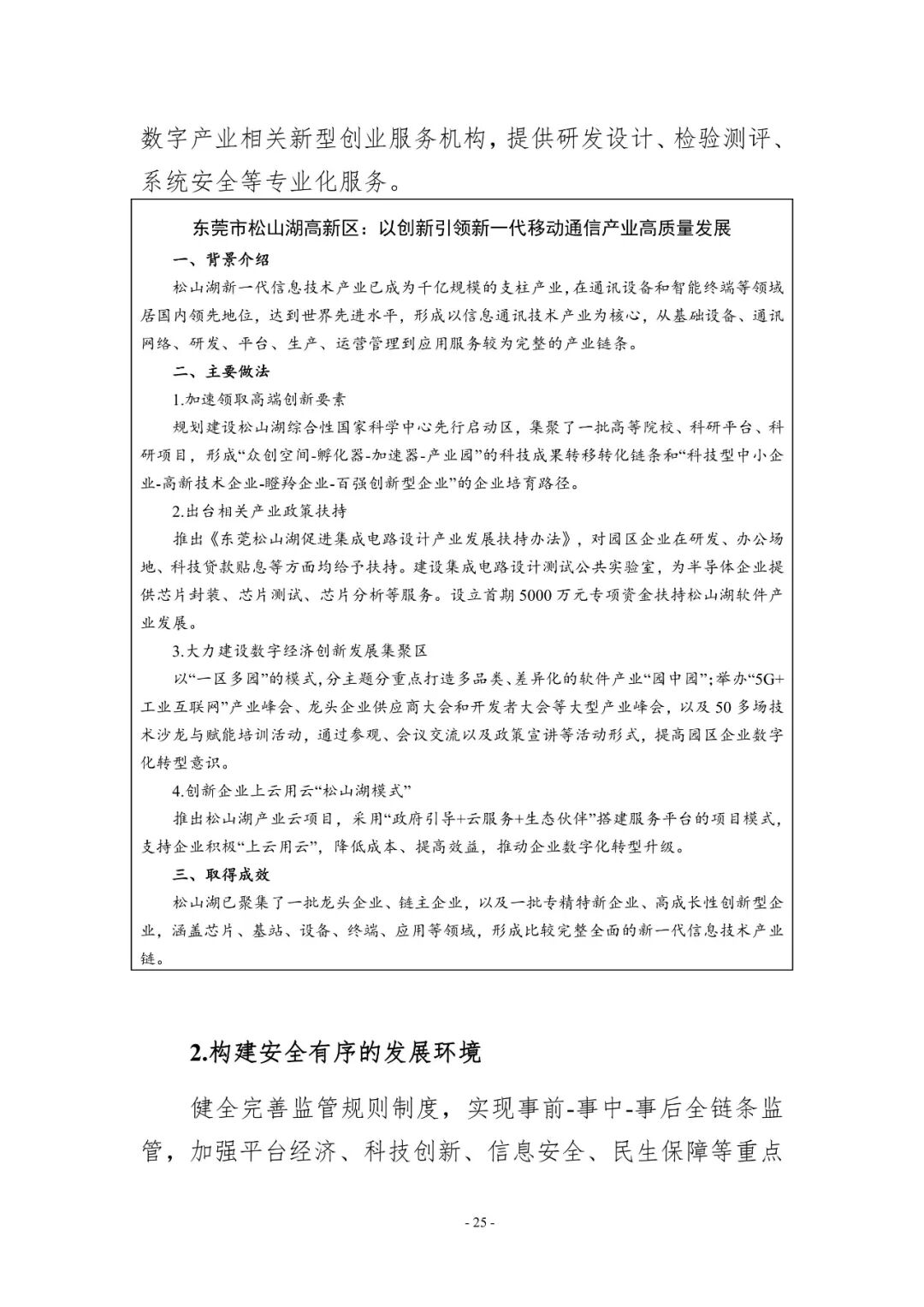
(五)推动特色产业集群数字化

农业数字化


农业生产经营管理流程分为“产前-产中-产后”三大环节。在产前环节,重点推动种业数字化,即育种制种数字化;在产中环节,重点推动种植业、林业、畜牧业、渔业、农产品加工业数字化;在产后环节,重点发展农村电商,推动农村流通服务数字化,逐步培育数字乡村新业态,形成新型产业组织形态。
图片
发展重点

立足农业生产力布局基础,坚持全省“一核一带一区”区域发展格局,按照“珠三角引领带动、粤东粤西重点提升、粤北生态优化”思路,突出重点、分类施策,协同推进农业数字化发展。

发展路径

(一)推动育种制种数字化

1.推动管理与服务数字化

2.打造种业自主创新能力

3.构建产业协同发展体系

(二)推动农业生产加工数字化

1.推动种植业数字化

2.推动林业数字化

3.推动畜牧业数字化

4.推动渔业数字化

5.推动农产品加工数字化

(三)促进农村物流电商数字化

1.促进农村电子商务发展

2.开展农业领域电商培训

3.推动物流设施数字化升级

(四)培育数字乡村新业态

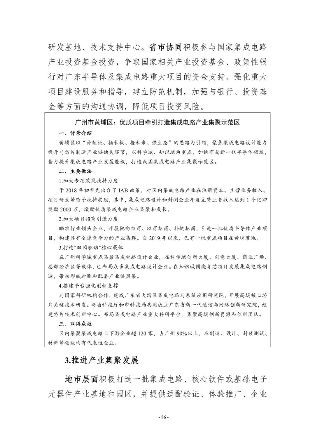
1.培育智慧认养农业新业态

2.培育智慧乡村旅游新模式

服务数字化


立足农业生产力布局基础,坚持全省“一核一带一区”区域发展格局,按照“珠三角引领带动、粤东粤西重点提升、粤北生态优化”思路,突出重点、分类施策,协同推进农业数字化发展。
图片
发展重点

1.智能交通

2.智慧物流

3.数字金融

4.数字商贸

5.智慧教育

6.智慧医疗

7.智慧文旅

8.数字惠民
发展路径

(一)智能交通

1.发展智能网联汽车

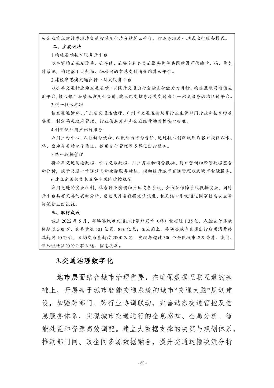
2.城市出行数字化

3.交通治理数字化

(二)智慧物流

1.仓储智慧化改造

2.货运体系智慧化

3.城乡配送智慧化

(三)数字金融

1.金融服务智慧化

2.信贷融资数字化

3.风控监管数字化

(四)数字商贸

1.传统商贸数字化

2.商圈数字化改造

3.数字商贸新业态

(五)智慧教育

1.智慧课堂教学

2.智慧考试

3.智能综合评价

4.智慧校园管理

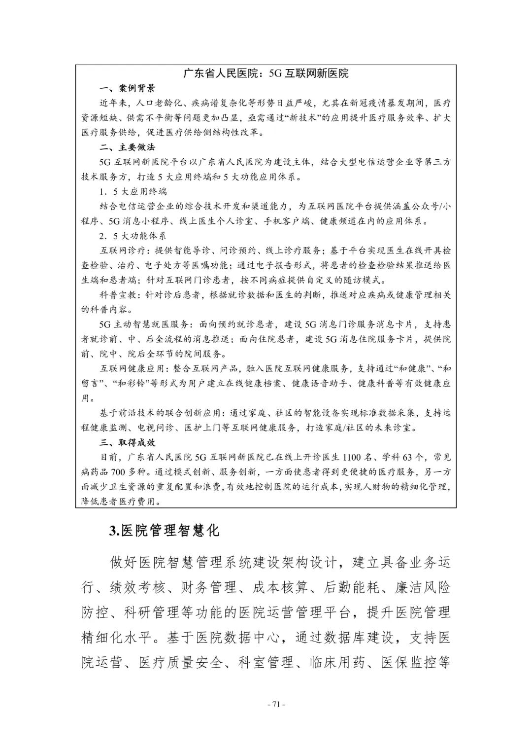
(六)智慧医疗

1.医疗服务智慧化

2.患者就医新体验

3.医院管理智慧化

4.健康养老智慧化

(七)智慧文旅

1.旅游全程智慧化

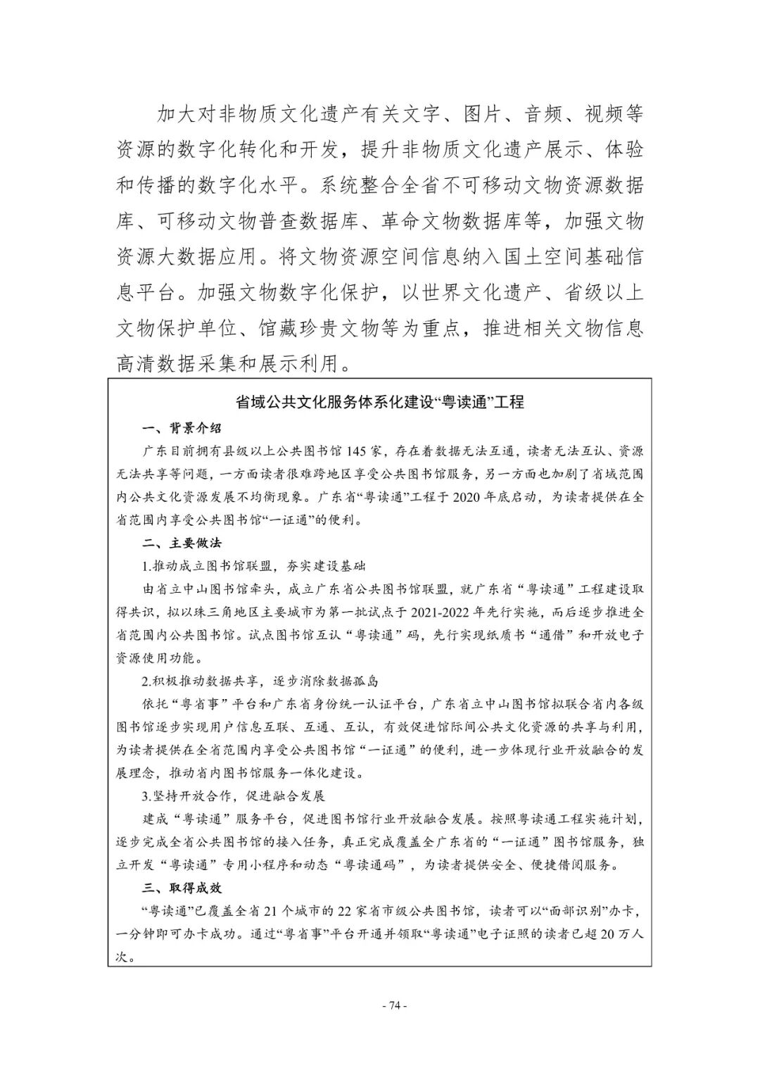
2.文化资源数字化

3.智慧文旅新业态

(八)数字惠民

1.信息消费升级

2.智慧家庭普及

核心基础数字产品


核心基础数字产品是指为数字经济提供基础支撑的核心单元或组件,主要包括集成电路、核心软件、基础电子元器件,是数字经济发展的基石。

图片

发展重点

(一)集成电路

(二)核心软件

(三)基础电子元器件

发展路径

(一)全省统筹布局错位协同

(二)推动关键技术创新突破

1.探索高水平产业创新模式

2.加强财税资金支持力度

3.创新完善金融支持方式

(三)做大做强产业链供应链

1.打造产品竞争优势

2.支持重大项目建设

3.推进产业集聚发展

4.促进上下游协同发展

(四)优化行业发展生态环境

1.优化公共服务供给

2.加强知识产权保护

3.加大招才引智力度

4.深化行业合作交流

新型数字基础设施


新型数字基础设施是数字经济发展的底座,主要包括5G、千兆光网、物联网、工业互联网等新一代通信网络基础设施,通用数据中心、智算中心、超算中心、数据基础设施等数据与算力设施以及智慧城市、智慧能源、智慧交通、智慧环保、智慧水利等融合基础设施。

图片

发展重点

(一)新一代通信网络基础设施

(二)数据与算力设施

(三)融合基础设施

发展路径

(一)新一代通信网络基础设施

1.全面加快5G网络建设

2.深入推进“双千兆”网络协同发展

3.推动移动物联网深度覆盖

4.完善工业互联网标识解析体系

(二)数据与算力设施

1.统筹优化通用数据中心

2.支持建设智算中心

3.升级改造超算中心

4.建设数据基础设施

(三)融合基础设施

1.建设智慧城市基础设施

2.建设智慧能源基础设施

3.建设智慧交通基础设施

4.建设智慧环保基础设施

5.建设智慧水利基础设施

数据资源开发利用保护


按照广东省数据要素市场化配置改革“1+2+3+X”的总体思路,聚焦数据采集汇聚与管理、数据流通交易、数据应用、数据安全保护等方面,搭建数据资源开发利用保护的总体框架。

图片

发展重点

(一)公共数据

(二)社会数据

发展路径

(一)培育一级数据要素市场

1.推动数据资源采集汇聚

2.加强数据资源质量管理

3.研究建立制度标准体系

4.完善数据开放共享运营

(二)规范二级数据要素市场

1.健全数据交易流通规则

2.促进数据交易与跨境流通

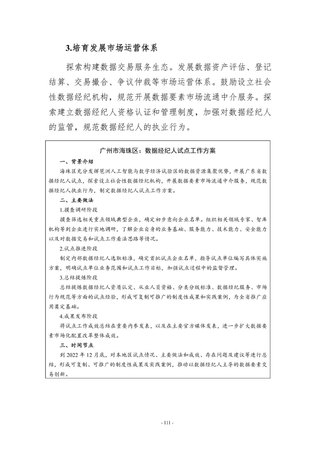
3.培育发展市场运营体系

4.建立健全行业监管体系

(三)壮大数据要素应用体系

1.推动产业大数据创新增值

2.推动数据赋能数字政府2.0建设

(四)建成数据安全保障体系

1.完善数据安全支撑体系

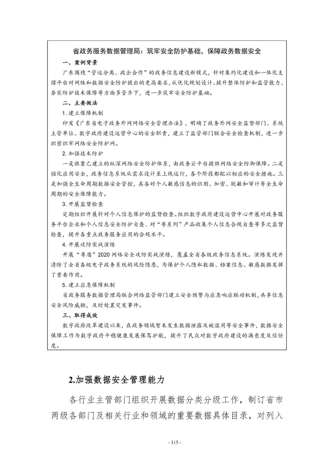
2.加强数据安全管理能力

数字技术创新


数字技术创新将带来生产生活方式创新和经济发展方式的改变,推动经济社会的全面发展。

图片

发展重点

(一)基础领域

(二)前沿技术领域

发展路径

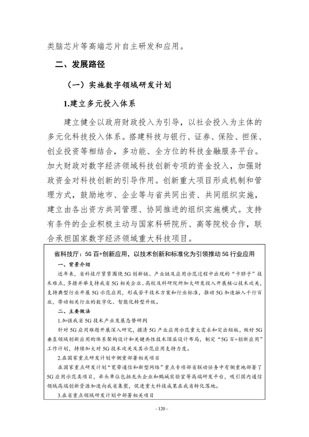
(一)实施数字领域研发计划

1.建立多元投入体系

2.推动创新成果落地

(二)建设数字经济重点实验室

1.科学布局重点实验室

2.创新人才管理体制机制

3.完善运行管理体制机制

(三)构建数字技术创新体系

1.推动科技创新平台建设

2.完善科技服务平台体系

3.推动重大科技基础设施建设

(四)推进数字经济产学研合作

1.完善数字经济产学研对接机制

2.推动各方开展多形式宽领域合作

(五)鼓励数字技术开源开放

(六)推动数字技术标准制定

1.加快数字技术标准化

2.做好标准宣贯与实施

(七)加快数字技术成果转移转化

1.完善数字技术成果转移机制

2.支持产品服务应用推广

3.完善转移转化支撑体系

数字政府改革建设


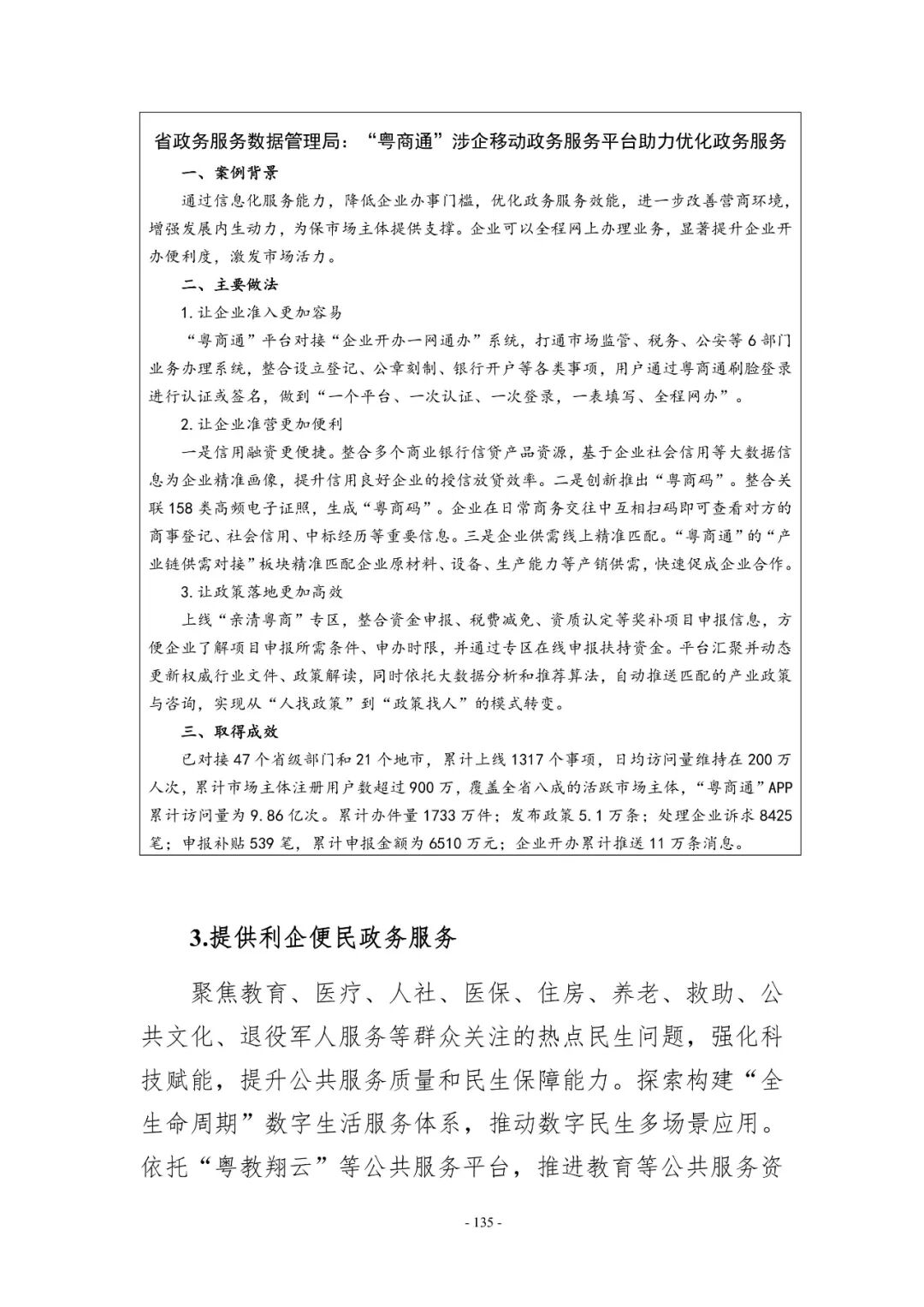
围绕政务服务、省域治理、政府运行三大领域,搭建数字政府改革建设总体框架,提出发展重点与发展路径,凝聚全省力量,推进政务服务“一网通办”、省域治理“一网统管”、政府运行“一网协同”,持续增强数字政府改革建设的动力和活力,打造全国数字政府建设标杆。

图片

发展重点

坚持“全省一盘棋”,以系统观念进行整体规划、统筹布局,构建条块结合、省市一体的数字政府总体架构。推进政务云、政务网、政务大数据中心等政务基础设施集约化建设,为数字政府建设提供可持续的发展基础。推进政务服务“一网通办”、省域治理“一网统管”、政府运行“一网协同”“三网融合”,形成服务管理、决策指挥一体化格局。

发展路径

(一)优化政务服务“一网通办”

1.持续优化政务服务机制

2.积极拓展政务服务渠道

3.提供利企便民政务服务

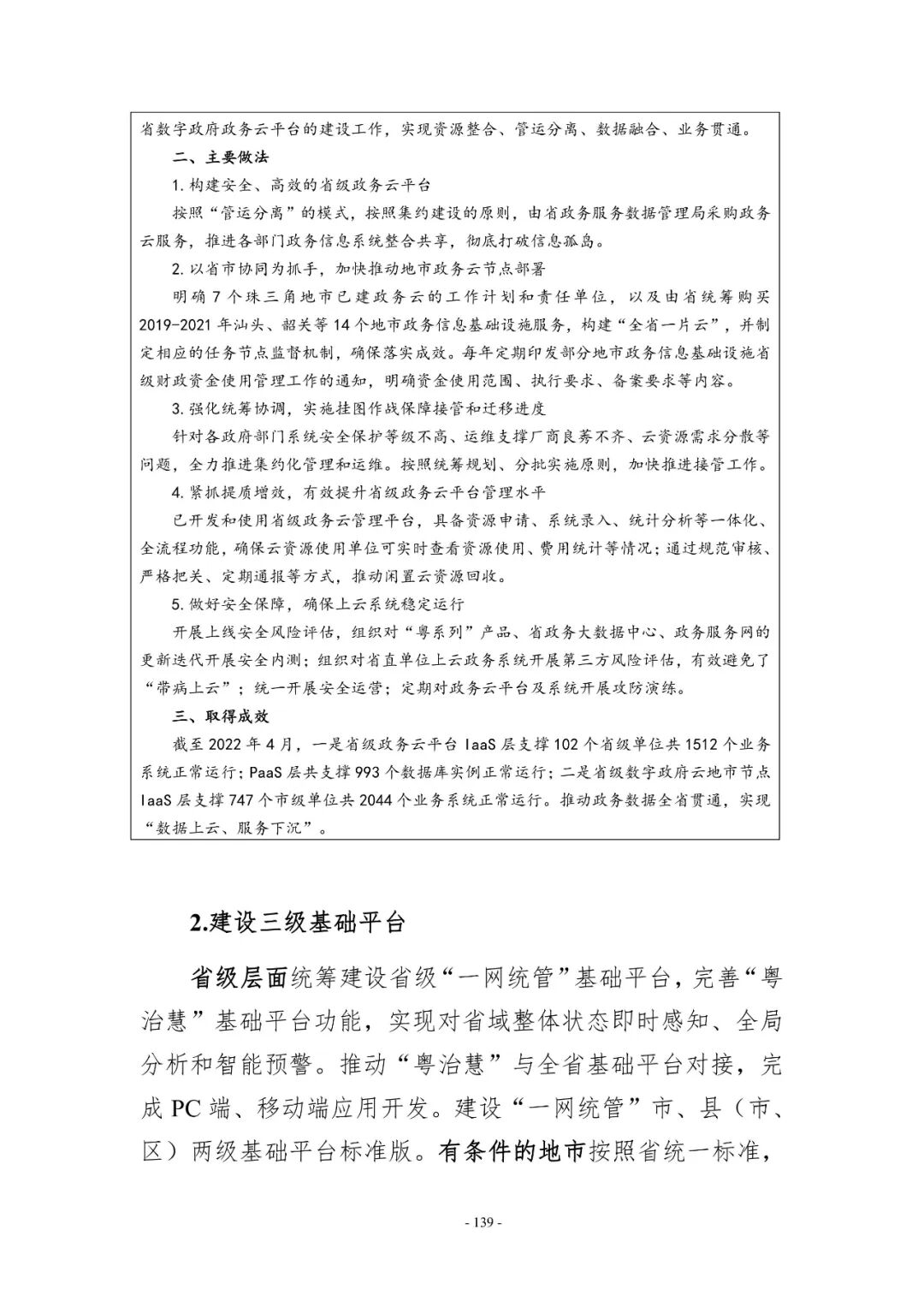
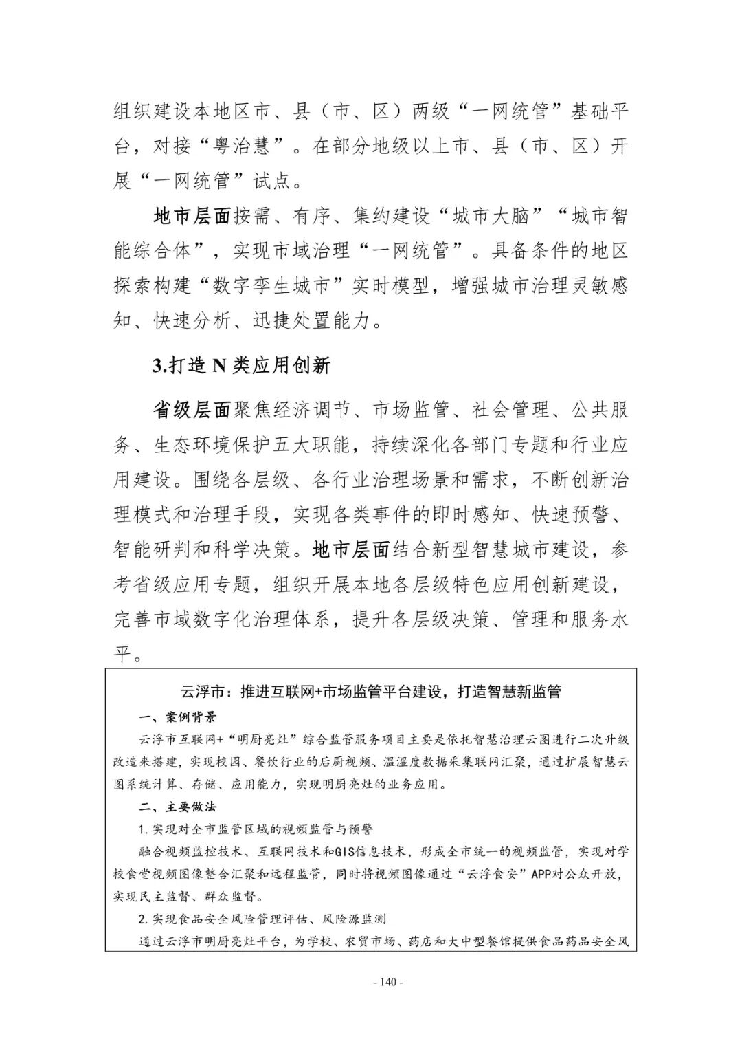
(二)推动省域治理“一网统管”

1.夯实一个基础底座

2.建设三级基础平台

3.打造N类应用创新

(三)强化政府运行“一网协同”

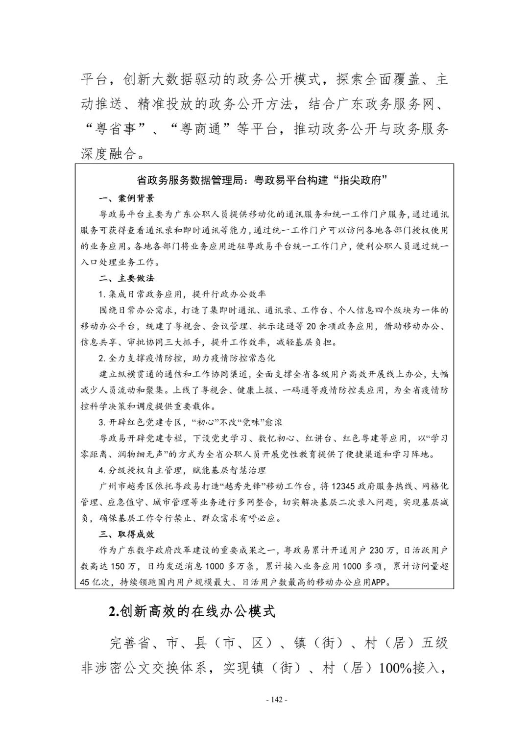
1.打造统一集约的协同门户

2.创新高效的在线办公模式

3.赋能其他党政机关数字化发展

服务支撑体系


数字经济发展需要完善、有力、可行的保障体系予以支持。除了财税、金融、人才、知识产权、土地等要素资源的保障外,构建良好的服务支撑体系将助力数字经济高质量发展。
图片
发展重点

加强实施全民数字素养与技能提升行动的统筹协调、整体推进和督促落实,建立多部门参加的工作协调机制,加强部门间政策协同、资源整合和工作衔接,形成系统推进格局。

发展路径

(一)统筹推动数字经济发展

1.强化数字经济顶层设计

2.做好政策规划落地实施

3.建立科学统计监测体系

4.持续推进战略迭代升级

(二)丰富优质数字资源供给

1.优化完善数字资源获取渠道

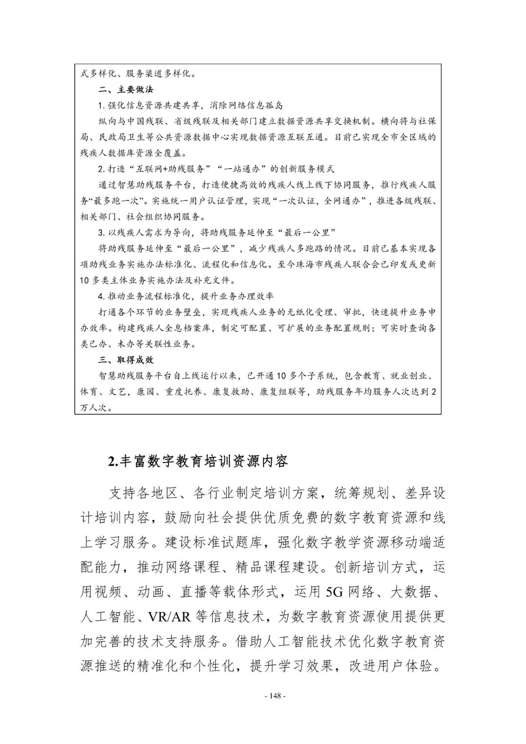
2.丰富数字教育培训资源内容

3.推动优质数字资源开放共享

4.促进数字公共服务普适普惠

(三)推动生活和工作数字化

1.提升高质数字生活水平

2.提升高效数字工作能力

3.构建终身数字学习体系

(四)激发数字创新活力

1.打造企业数字化竞争力

2.引进培育高端数字人才

3.打造数字经济专业智库

具体内容如下

图片

图片

图片

图片

图片

图片

图片

图片

图片

图片

图片

图片

图片

图片

图片

图片

图片

图片

图片

图片

图片

图片

图片

图片

图片

图片

图片

图片

图片

图片

图片

图片

图片

图片

图片

图片

图片

图片

图片

图片

图片

图片

图片

图片

图片

图片

图片

图片

图片

图片

图片

图片

图片

图片

图片

图片

图片

图片

图片

图片

图片

图片

图片

图片

图片

图片

图片

图片

图片

图片

图片

图片

图片

图片

图片

图片

图片

图片

图片

图片

图片

图片

图片

图片

图片

图片

图片

图片

图片

图片

图片

图片

图片

图片

图片

图片

图片

图片

图片

图片

图片

图片

图片

图片

图片

图片

图片

图片

图片

图片

图片

图片

图片

图片

图片

图片

图片

图片

图片

图片

图片

图片

图片

图片

图片

图片

图片

图片

图片

图片

图片

图片

图片

图片

图片

图片

图片

图片

图片

图片

图片

图片

图片

图片

图片

图片

图片

图片

图片

图片

图片

图片

图片

图片

图片

图片

图片

图片

图片

图片

图片

图片

图片

图片

图片

图片

图片

图片

图片

图片

图片

图片

图片

图片

图片

图片

图片

图片

图片

图片

图片

图片


标签:

责任编辑:liudan
在线客服