1)大数据是数据服务的重要部分,通过分析海量数据获得最大利润
大数据是数据服务中针对海量数据提供服务的部分。其价值在于从海量数据中提取有用信息,以方便企业针对市场及自身用户开展市场营销活动、进行市场预测与生产优化、通过风险控制最终实现经营活动的利润最大化。
数据处理与存储技术的快速发展与使用成本的显著下降使得通过网络录得的海量数据得以被分析并利用。随着互联网+的发展,多个行业所产生的数据得到记录,数据源的不断扩大与丰富为大数据产业奠定数据基础。
2)我国大数据行业仍处于快速发展期,未来市场规模将不断扩大
目前大数据企业所获融资数量不断上涨,二级市场表现优于大盘,我国大数据行业的市场规模为数百亿元。随着互联网的不断普及与物联网技术的不断发展,未来市场规模将不断扩大,在垂直领域的应用程度将不断深化。
在通用型数据解决方案提供商中,拥有更丰富准确的数据来源、更多数量的客户、更高的客户忠诚度以及更多成功案例的提供商通常拥有更为强劲的实力。
垂直领域大数据应用提供商需要有更多垂直行业内的客户积累、行业数据积累、数据产品的易用性与实用性以及行业解决方案的过往成功案例。
3)大数据行业核心数据:
2015年全球大数据市场规模将近1500亿人民币,同比增长24.2%;我国大数据市场规模为160亿元,仅占全球总市场规模的10.7%,但同比增长率为65.3%,是全球增长率的2.7倍。
预计2018年全球大数据市场规模将达到超过2500亿元,2015至2018年的复合增长率为21.8%。2018年我国大数据市场规模将超过500亿元,复合增长率为47.0%,是全球复合增长率的2.2倍。
目录Contents
一. 整体行业概述:大数据行业发展现状
·大数据服务行业概述&发展背景
·行业资本热度&市场规模
·大数据服务产业链图
二. 行业细分领域:通用型服务分析
·数据源采集服务
·通用型解决方案提供服务
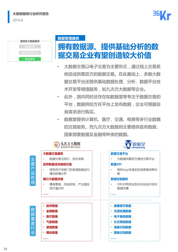
·数据管理服务
·投资价值判断
三. 行业细分领域:垂直行业应用
·不同领域中大数据的应用
·投资价值判断














































附件下载地址一:
附件下载地址二:
百度云网盘链接: http://pan.baidu.com/s/1czFmJs

联系我们请点击: