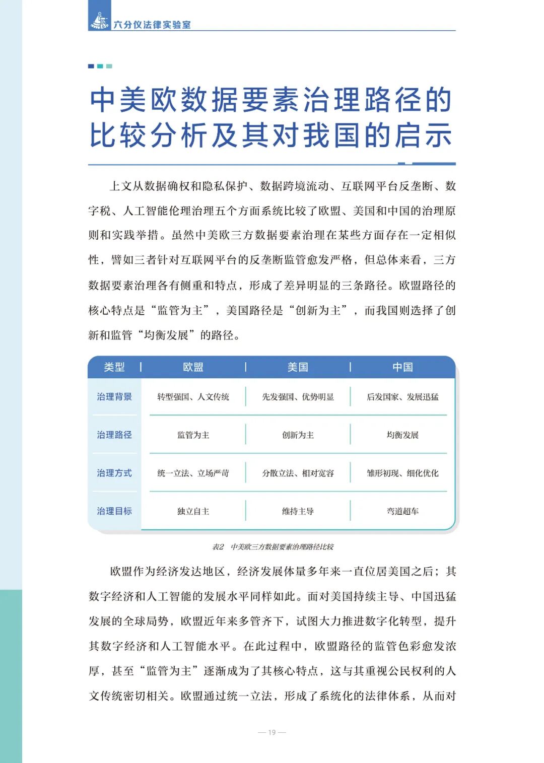
近日,抖音集团数据与隐私法务团队联合清华大学数据治理研究中心共同发布了《全球数据要素治理研究报告》。报告以数据要素治理实践水平较高的欧盟、美国、中国为对象,系统比较三者在数据确权和隐私保护、数据跨境流动、互联网平台反垄断、数字税、人工智能伦理五个领域治理实践的异同,这既有利于明确世界范围内数据要素治理的现状和问题,也有利于为我国数据要素治理实践提供借鉴。

报告指出,作为数字时代的新型治理范式,数据要素治理的核心特征是全社会的数据互通、数字化的全面协同与跨部门的流程再造,形成“用数据说话、用数据决策、用数据管理、用数据创新”的治理机制。
数据要素治理是一个复杂的治理体系,其内涵包括三个方面:“对数据的治理”,即将数据要素作为对象开展的治理活动;“运用数字技术进行治理”,即运用数字与智能技术优化治理技术体系、提升治理能力;“对数字融合空间进行治理”,即经济社会活动的治理场域拓展到数字空间。
数据确权和隐私保护
整体来看,在数据确权方面,欧盟提出了明确的权利界定和归属方式,美国并未对此提出明确界定,而我国国内虽然已有诸多讨论,但也尚未达成共识。在个人信息和隐私保护方面,三方都颁布一系列方案,但各有特点。欧盟通过统一立法对个人数据进行了强力的人格权保护,其法律管辖范围甚至可以突破欧盟地域限制;美国则通过“分散立法+行业自律”的方式进行隐私保护,在鼓励创新和保护权利之间达成平衡;我国对个人数据的保护类似于欧盟,建立了完整的个人信息保护法律框架。
数据跨境流动
在数据作为新型“石油”与“货币”的数字经济时代,数据跨境流动已经成为全球贸易和投资增长的主要途径。然而,随着云计算、大数据、智能终端等新技术迅速发展,跨境数据的安全风险也骤然增加。
欧盟实行隐私保护的规则体系。欧洲作为个人信息保护法的发祥地,在个人数据和隐私保护上有深厚的历史文化传统和严格的法律要求。欧盟在将个人信息权利视为基本人权框架下制定跨境数据流动政策。
美国实行数据流动自由的规制体系。美国以市场优先为原则,在贸易利益驱动下,奉行跨境数据流动宽松立法。近年来,美国还开始在自由贸易协定(FTAs)谈判中纳入跨境数据流动内容。
我国实行“自由流动+安全流动”的规制体系。当前,我国“一带一路”倡议给跨境电商带来巨大发展空间,跨境数据流动,特别是数据在“一带一路”上的互联互通,对我国外贸意义重大。同时,我国也面临个人内心戏和国家信息安全的现实压力,这就形成了我国以“数据自由流动”为基础、以“数据安全流动”为限制性原则的政策方案。
互联网平台反垄断
当前,全球范围内互联网平台反垄断监管愈发严格。
欧盟制定“数字宪法”对互联网平台巨头进行严苛监管。欧盟认为政府是公共利益的保护者,是保护公民免受过度私人权力侵害的必要条件。
美国从相对宽松走向审慎监管。近年来,美国频繁发起针对大型互联网平台的反垄断调查,反映出美国和欧盟在数字经济反垄断监管问题上达成一些共识,即认为现行反垄断法不能解决数字经济领域的结构性垄断问题,从而提出拆分数字巨头,要求它们的互联网生态系统向竞争对手开放。
我国从2020年开始加速互联网领域的反垄断行动。相比欧美国家的互联网反垄断具有相对成熟的法律基础和执法机制而言,我国互联网平台反垄断还缺乏足够的行动实践,同时也需要对理论支撑和法律体系进行完善,包括但不限于“相关市场”界定问题、“市场支配”认定问题、“必要核心基础设施”认定问题、“算法垄断”界定问题等方面。
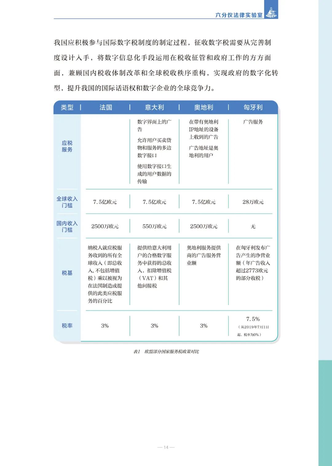
数字税
当前,数字税是世界各国治理数字经济的重要方式之一。数字税是指国家对一国境内的大型跨国互联网企业通过境外子公司所提供的的搜索引擎、社交媒体、在线广告等数字服务进行征税,又称数字服务收入税。数字税的征收对企业所在国具有重要意义,一方面有利于维护社会公平,为所有企业提供公平的竞争环境;另一方面有利于打击恶意税收筹划,避免某些数字企业避税行为,增加各国政府财政收入。
由于数字税基本概念的争议以及不同国家利益的差异,目前国际上对数字税的内涵尚未达成共识,在纳税主体、收益归属、税收征管等方面仍存在争议。
人工智能伦理
当前,基于人工智能带来的前景认知在世界各国呈两极化倾向:一方面,对其可能极大促进经济社会发展的预期兴奋不已;另一方面,对其可能带来的破坏民生等危害与风险愈益担忧。
欧盟自2015年即开始积极探索人工智能伦理与治理的有效措施,其AI监管与伦理治理在全球较为领先。一是发布专门机构的文件倡议。二是建构伦理治理框架,三是提出算法透明治理框架,四是基于GPDR的AI监管。
美国通过设立专门机构、多元主体协同、战略顶层设计、政策配套支持等方式对人工智能伦理进行管理与治理,以期为人工智能的创新与伦理树立权衡边界。
我国人工智能伦理稳步推进、成效明显。目前,我国已经出台系列人工智能治理的政策文件,均提出了人工智能安全和伦理方面的要求,主要关注人工智能伦理道德、安全监管、评估评价、监测预警等方面,加强人工智能技术在网络安全的深度应用。
为推动数据要素治理体系,我国应依据以下原则加快体系建设。第一,制定数据要素的分类原则,搭建精细化的产权界定体系。第二,倡导数据融合与协同开发原则,鼓励多元数据互通汇聚。第三,加快推进隐私计算的应用普及,统筹数据价值释放和个人信息保护。隐私计算针对现有数据流通的安全难题,通过一系列技术实现数据孤岛的连通,既能保证数据安全和信息保护,又能对数据进行运算,使其更好地服务于经济发展。
具体内容如下
联系我们请点击: