帮助中心
网站导航
数据资产
数据产品
资产入表
公共数据运营
数据经纪人
CDO
数据要素
首页
资讯
焦点
政策法规
投融资
奇见
研究
专题
课堂
课程目录
讲师
培训案例
产业
企业
产品
方案
案例
商机
活动
专家
人物
访谈
合作专区
数字经济
资讯要闻
政策法规
当前位置:
数据资产网
资讯
研究
> 详情
重磅国家标准修正!《信息安全技术 个人信息安全规范(草案)》公布!
2019-02-02 16:28
来源:国家市场监督管理局中国国家标准化管理委员会
浏览量:
收藏:0
分享
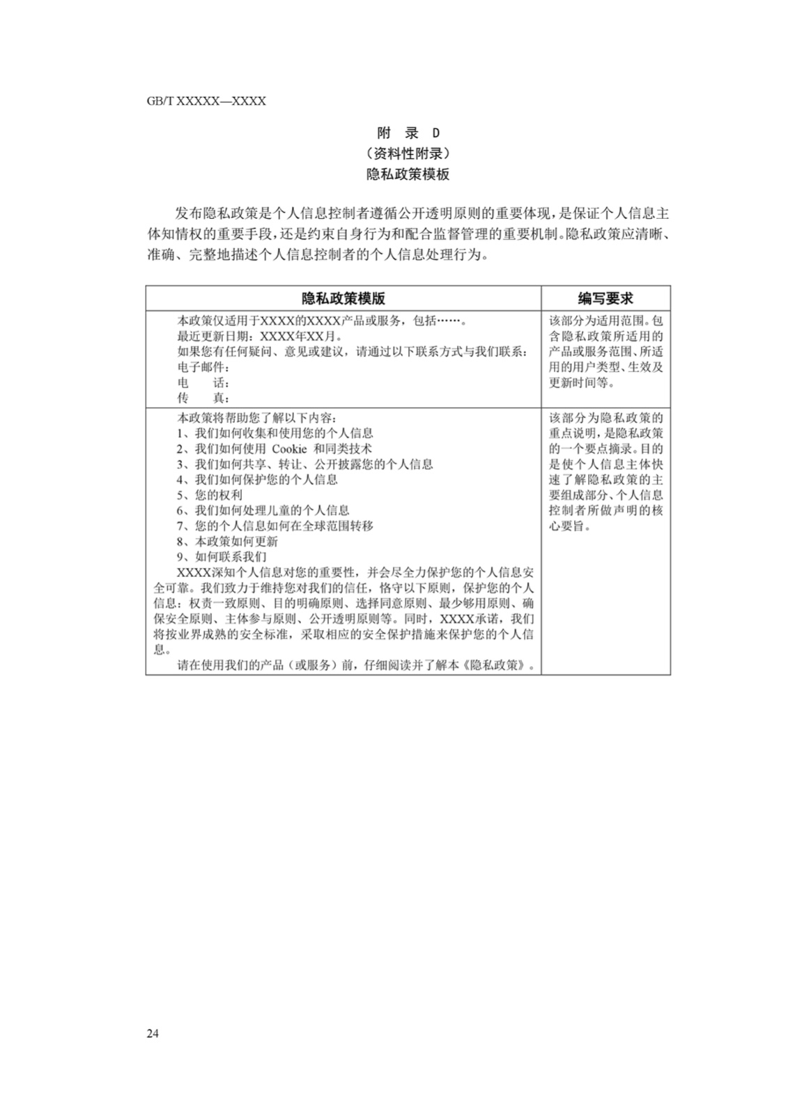
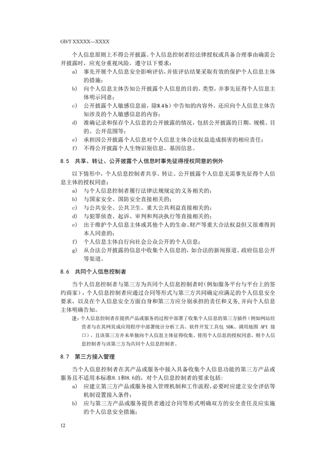
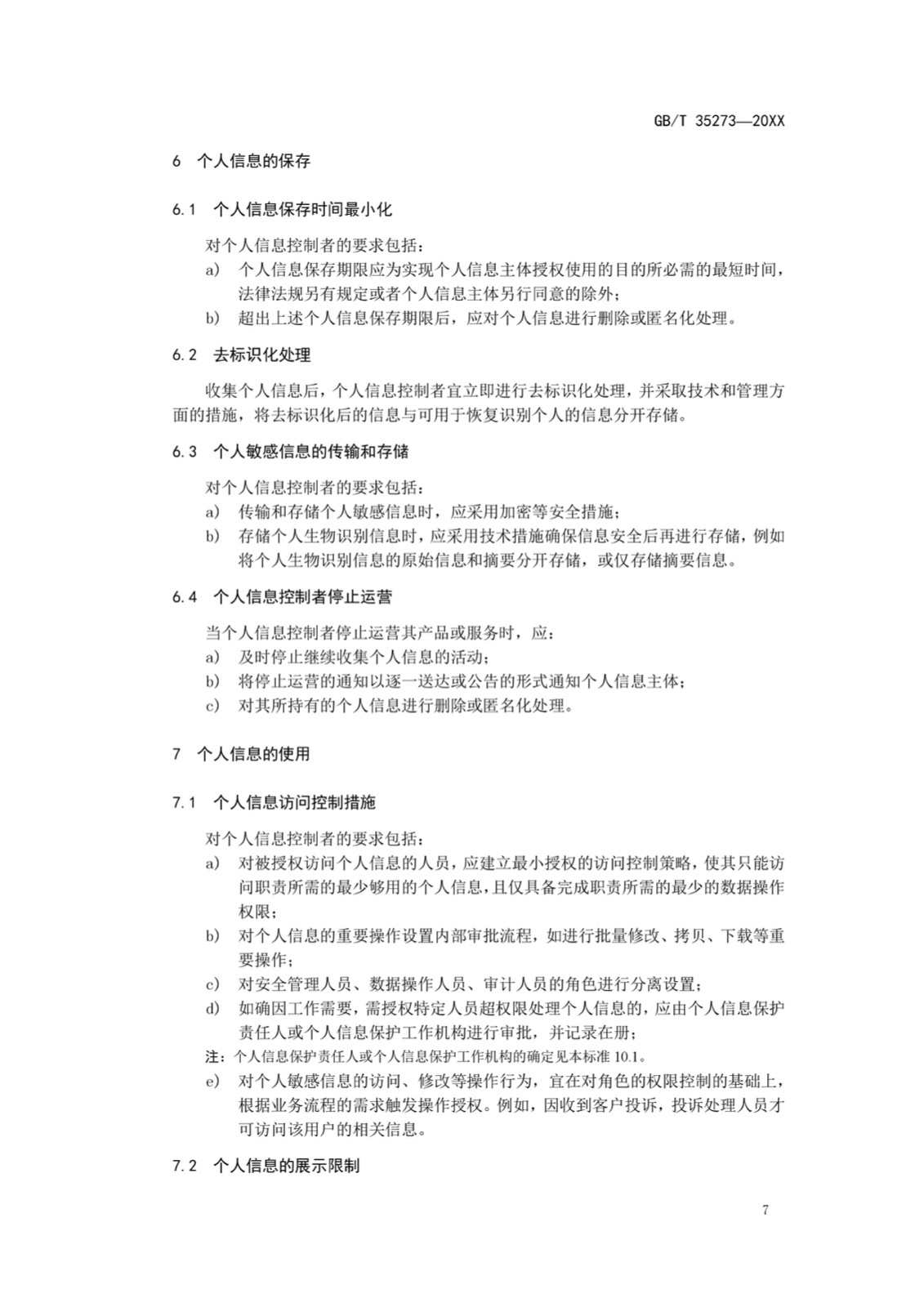
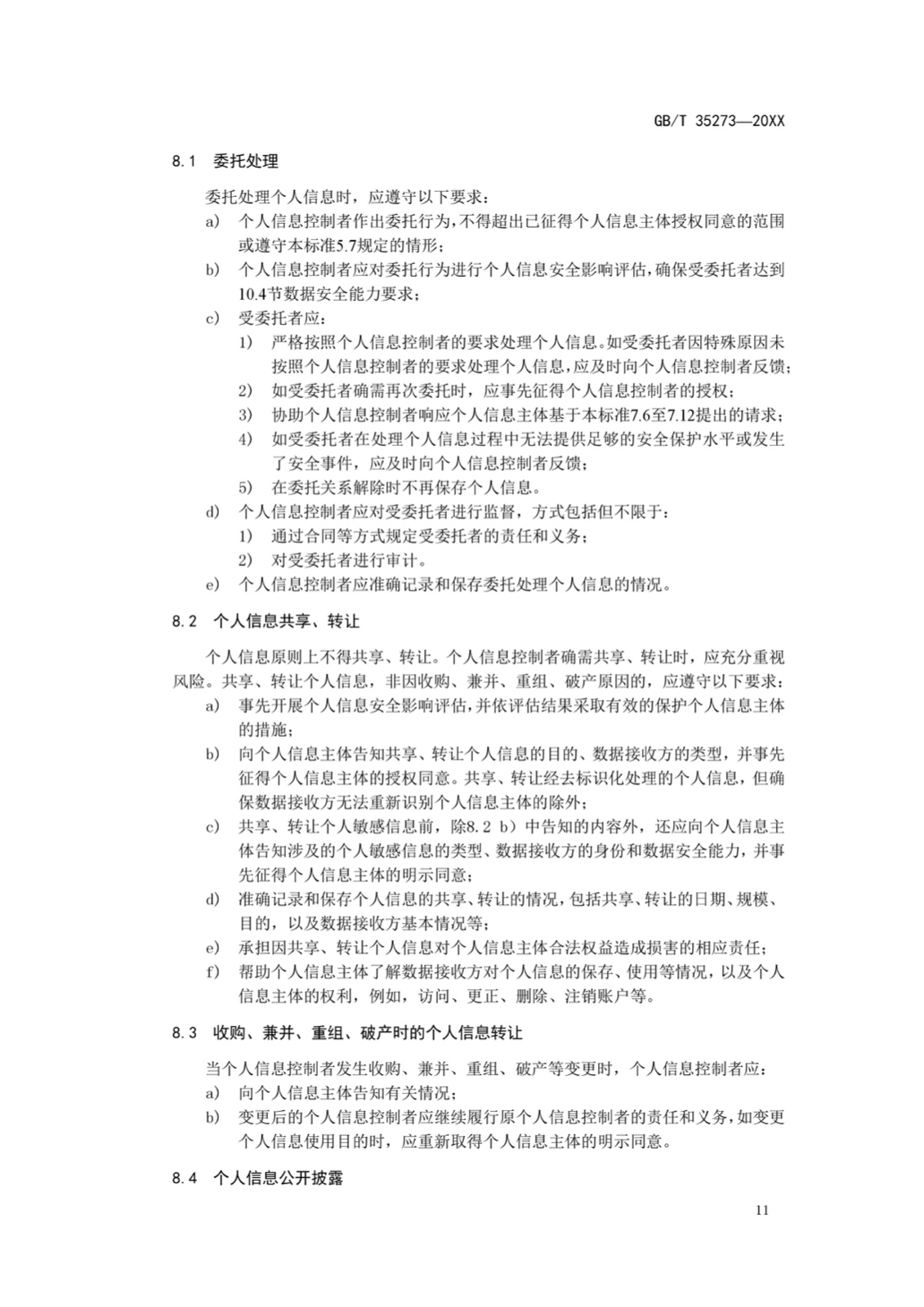
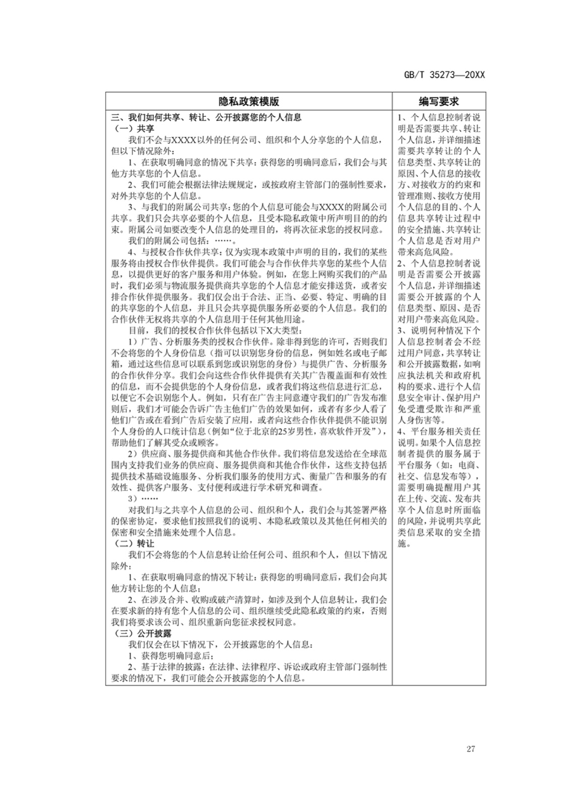
以下是《信息安全技术 个人信息安全规范》全文:
分享
标签:
用户画像
国家标准
信息安全技术
自动决策
责任编辑:bozhihua
看方案、学案例、找产品、寻专家,学习培训、下载报告、参加会议,发布企业产品、宣传企业方案、推广大数据活动、开展大数据培训,请搜索“数邦客”或(databankers)微信公众号或扫描右侧二维码关注我们!
联系我们请点击
:
http://www.databanker.cn/contactUs/Index.html
QQ群
:
8994580
加入QQ群
微信群
:请关注“数邦客”公众号,并加群主(liudan-85)入群
若您觉得本条信息不错,请动动手指分享给其它好友。
免责声明:数据资产网(www.databanker.cn)除非特别注明,本站所载内容来源于互联网、微信公众号等公开渠道,不代表本站观点,仅供参考、交流之目的。转载的稿件版权归原作者或机构所有,如有侵权,请联系删除。
上一篇:
营商通 | 最多跑一次与营商环境关系探索
下一篇:
区域教育大数据的开放生态系统构建与应用模型
了解更多信息请关注官方微信
数邦客
我要投稿
热门标签
换一批
大数据
数据资产入表
公共数据运营
数据二十条
资产入表
地方政策
国家数据局
数据分类分级
数据交易所
数据登记
合规
三权分置
政策汇编
全渠道的营销
汪德鹏
互联网数据中
粒计算
大数据技术
区块链
政务大数据
热门研究
一篇文章看懂:大数据框架、大数据采集平台、...
2016-02-19 14:02:40
报告 | 《2018中国健康医疗大数据行业报告》...
2018-06-15 18:02:07
《大数据标准化白皮书(2016)》发布
2016-07-14 21:07:16
《湖北省疫情防控数据综合分析报告》
2020-02-24 09:18:30
互联网人群画像和你所不知道的真相(一)
2016-03-23 14:03:35
在线客服