各县、区人民政府,市政府各部门、各直属机构:
《淮南市大数据产业发展三年行动计划(2016—2018年)》已经市政府同意,现印发给你们,请认真遵照执行。
2016年8月16日
淮南市大数据产业发展三年行动计划
(2016—2018年)
为贯彻实施国家大数据和网络强国战略,按照《国务院关于印发促进大数据发展行动纲要的通知》(国发〔2015〕50号)和《安徽省人民政府关于促进云计算创新发展培育信息产业新业态的实施意见》(皖政〔2015〕84号),切实做好淮南市大数据产业发展工作,特制订本行动计划。
一、基本思路
对接国家、安徽省大数据发展战略总体部署,以建设数据强市为总目标,选择市场前景好、发展基础优的大数据产业链环节,以数据换市场、以应用带产业、以人才促发展,加大政策引导和资金支持,坚持大数据商用、民用、政用和市场导向,以产业培育为核心、市场需求为导向、数据汇聚为源头、人才聚集为支撑、协同创新为动力、环境优化为保障,逐步完善政府数据开放制度和大数据市场交易机制,大力推进大数据应用示范和市场化价值开发,促进大数据产业聚集、蓬勃、创新、特色发展,建立具有淮南特色的“1+3+5+7”大数据产业体系,将大数据产业培育成为助力淮南经济发展的支柱产业。
二、发展目标
到2018年,实现全市大数据驱动产业规模达300亿元,占全市总产值超过20%,相关从业人数超过15万;培育和引进3家大数据产业与应用相关的研发中心、10家国内知名的大数据企业,将淮南市打造成为省内领先的政务数据大数据开放开发和创新应用示范区、华东率先的数据资源中心和云计算产业高地、全国争先的大数据产业发展和创新应用集聚地。
三、发展路径
(一)实现1个目标
建设安徽省大数据综合试验区,争创国家大数据综合试验区。
(二)建设3个中心
1.建设安徽大数据存储中心
按照《安徽省人民政府关于促进云计算创新发展培育信息产业新业态的实施意见》(皖政〔2015〕84号)提出的“一中心两基地多园区”的总体布局,依托我市已有数据中心的优势,引进大数据产业链关键环节企业,提高存储规模和水平。继续深化与腾讯、华为、光大银行等企业和金融机构合作。加快推进中国铁塔淮南数据(监控)中心,浙江大华视图云数据中心,伟东云教育数据中心等项目建设。加快与中国卫星全球服务联盟合作,争取卫星数据处理等项目落户淮南。(牵头单位:市大数据办;责任单位:市各有关部门,各相关县、区政府(园区管委会),中国电信淮南分公司,中国移动淮南分公司,中国联通淮南分公司;完成时限:长期。)
2.建设安徽大数据交易中心
加快安徽大数据交易中心建设步伐,加强大数据标准规范体系研究,结合政府各部门现有数据资源和指标体系建设情况,制定政务大数据采集、管理、开放、应用等标准规范。研究制定政府数据开放标准和数据商业化服务规则,加大标准实施力度,完善标准服务、评测和监督体系。健全完善安徽省大数据交易规范、标准和立法保障,推进大数据政用、商用和民用,创造大数据服务价值,实现大数据交易税收,贡献淮南市地方经济发展。(牵头单位:市大数据办;责任单位:市各有关部门,各相关县、区政府(园区管委会),中国电信淮南分公司,中国移动淮南分公司,中国联通淮南分公司;完成时限:2018年底)
3.建设大数据应用和服务中心
加快推进大数据应用和服务展示中心的大数据序厅、科普展示区、交易展示区、应用展示区、产业展示区等功能展区建设进度。通过中心展示大数据概念和发展趋势,展示全国范围内的大数据领域经典应用案例,通过组织市内外单位、人员的观摩,形成市内各单位争先进位的大数据发展态势,鼓励更多大数据应用创新和融合创新。将应用和服务中心作为招商引资的宣传窗口,梳理参观交流接待流程,培养专业宣传介绍人员,全面展示淮南大数据产业发展成果,吸引互联网、数据中心、大数据技术服务、高端智能、金融现代服务等领域企业落户淮南。(牵头单位:市高新区(山南新区)管委会、市大数据办;责任单位:市各有关部门,各相关县、区政府(园区管委会),中国电信淮南分公司,中国移动淮南分公司,中国联通淮南分公司;完成时限:2016年底)
(三)打造5个平台
1.组建大数据专家咨询委员会
邀请国内著名专家学者组建淮南市大数据专家咨询委员会,为大数据产业发展提供决策支撑,指导产业发展推进工作,参与各行业云应用的具体行动计划的评审和应用管理制度的审核和工作推进研讨会,指导各项应用基础工作的招投标事宜。(牵头单位:市大数据办;责任单位:市各有关部门,各相关县、区政府(园区管委会),中国电信淮南分公司,中国移动淮南分公司,中国联通淮南分公司;完成时限:2016年底)
2.成立淮南市大数据运营和融资平台
成立淮南市大数据发展有限公司,作为市场运作主体,负责大数据产业市场运作。组织建设和运营政府大数据统一开放平台,产业发展基金、行业云平台等。设立大数据产业发展专项资金,以贷款贴息、后补助等方式,扶持大数据产业链关键环节重点项目。创新财政资金支持方式,形成“政府引导、社会资本参与”的大数据发展投资模式,发挥财政性资金的放大作用,引导社会资金进入全市大数据产业发展。(牵头单位:市大数据办;责任单位:市各有关部门,各相关县、区政府(园区管委会),中国电信淮南分公司,中国移动淮南分公司,中国联通淮南分公司;完成时限:2017年底)
3.建设淮南城市大数据服务云平台
建设城市共享大数据云平台,加快整合各类政府信息平台,汇聚市直各部门、各县区、各行业的条数据,打破信息孤岛,通过跨部门、跨行业、跨县区的数据和业务互联互通,形成的数据资源共享共用格局,实现以城市为单位的块数据、架构和资源的集中统筹规划目标。通过对历史和实时数据的挖掘分析,实现信息开放共享、公共服务优化决策、城市智慧管理、推进社会大协作,实现数据的社会价值。(牵头单位:市大数据办;责任单位:市各有关部门,各相关县区政府(园区管委会),中国电信淮南分公司,中国移动淮南分公司,中国联通淮南分公司;完成时限:2016—2018年)
4.建成一批产业承接平台
借鉴江淮云产业平台产业集聚发展的成功经验,加快推进市经开区互联网+产业园、淮南智慧谷科技孵化平台、寿县互联网+产业园、淮南新经济产业园等平台企业入驻进度。与中国资源卫星应用中心合作,探索开放开发国产卫星数据资源,建设国产卫星应用产业园,与中国卫星全球服务联盟合作,谋划建设航空产业园、新桥农业大数据产业园等。(牵头单位:市大数据办;责任单位:市发改委及市各有关部门,各相关县区政府(园区管委会),各驻淮高校;完成时限:长期)
5.设立一批创新和人才支撑平台
依托淮南师范学院大数据学院,开展大数据产业实用人才培养,推进安徽理工大学、淮南联合大学等高校与中国卫星全球服务联盟合作共建航天特色学校,培养航天数据处理人才,依托安徽数据科学重点实验室开展大数据产业链关键环节课题研究,依托院士工作站、博士(后)流动站培养大数据高端研发人才。发挥我市人才政策的优势,通过开放市场吸引外地专业团队人才落户淮南市,形成良性循环,为淮南市的大数据发展奠定人才优势。(牵头单位:市教育局、市科技局;责任单位:市大数据办、市发改委及市各有关部门,各相关县区政府(园区管委会),各驻淮高校;完成时限:长期)
(四)实施7项行动计划
1.云计算产业促进提升行动计划
积极引进多元主体在市高新区部署建设云计算基础设施,打造面向华东的云计算基础设施服务产业集群,形成与大数据产业发展匹配的云存储、云灾备、云安全、云平台等不同层级的云计算应用服务能力,促进云计算基础设施服务产业向规模化发展。加快云计算产业生态构建。以云计算数据中心为核心,循序渐进发展云计算外围产业,吸引发展云端设备制造、芯片开发、运维服务、增值服务、咨询服务等云计算相关产业发展,优化淮南云计算产业链生态。推进云计算产业拓展升级。提升发展云计算应用服务。针对目标客户的不同需求,提供计算、存储资源租用(IaaS),应用软件开发部署平台服务(PaaS)或在线应用服务(SaaS)等不同层次的云计算应用服务,积极拓展容灾备份服务。加强与大型软件厂商、系统集成商的合作,通过免费、低价提供云计算资源等吸引、支持各类存在云计算服务需求的创新企业发展。积极拓展全省统一的电子政务云服务。积极对接全省电子政务发展规划,加强与全省各级政府沟通合作,深入挖掘各级政府对云计算、云存储、云灾备等服务的切实需求,力争以淮南云计算产业为依托为全省提供统一的电子政务外网云服务。夯实云计算产业发展基础。加强云计算产业发展趋势与动态研究。加强与国家发改委、工信部、国家信息中心等参与云计算产业发展规划部门的专家学者合作,及时了解国家和安徽省层面云计算产业发展的相关政策进展。加快与中兴、华为等企业建立战略合作关系,加强对云计算产业市场发展动态的把握。加强云计算产业发展合作。支持和鼓励企业组建云计算产业发展联盟,加强对全省和华东地区云计算领域重要企业和研究机构、产业链上下游资源汇聚,促进云计算领域产学研深度合作,加强云计算相关技术研发和应用转化。巩固发展云计算中心基础设施。完善云计算产业园水、电、暖、道路、绿化、机房、等云计算产业园基础设施配套,重点加强供电保障。积极推进云计算中心直供电和直购电试点。(牵头单位:市大数据办;责任单位:市大数据办成员单位)
2.电子信息产业促进发展行动计划
对接国家互联网+行动计划、中国制造2025等与大数据产业发展相关的政策,加强与省内城市和长三角、珠三角等地的产业合作对接,积极参与产业链分工,引导发展与大数据相关、发展前景较好的电子信息制造产业。加快全市与数据采集传输相关的智能终端制造产业发展。智能光缆制造产业。依托电子八所在光纤光缆、光纤传感器等方面的技术优势,加快智能光缆制造产业发展,打造“江淮光带”。智能矿用电子设备制造产业。依托万泰电子、润成科技等企业的监测控制技术优势为基础,加快智能矿用电子设备制造产业发展,打造国内知名的矿用电子产品产业集群。电子软标签制造产业。依托徽斯顿、纳米云等企业拥有的RFID芯片产品技术优势,加快电子软标签及配套产品的研发和生产。语音交互智能终端设备制造产业。依托科大讯飞智能交互技术研发基础,积极承接“中国声谷”相关项目,发展基于语音交互智能的终端设备制造产业。可穿戴设备制造产业。依托达实智能,面向智慧健康服务,探索共同开发低功耗、功能强的可穿戴式医疗产品。视频监控设备产业。依托浙江大华建设安徽视频云运营基地项目,开发生产应用于公安、金融等关键领域的视频存储、显示控制等系列化产品。加强与省内城市之间的产业合作对接。积极参与合肥电子信息产业、阜阳装备制造产业、滁州智能家电产业、马鞍山轨道交通装备产业等城市产业生态链的构造,积极承接发展相关零部件、元器件和中间材料等配套件产业。加强与长三角、珠三角地区产业对接与合作。积极承接面向通信、金融、交通、医疗、环保、能源等热门领域智能应用的智能终端、可穿戴设备、新型显示、传感器、集成电路、计算机、工业机器人、智能家电、虚拟现实设备相关的各类电子元器件、配套产品的制造产业。(牵头单位:市大数据办;责任单位:市大数据办成员单位)
3.基础数据资源服务产业培育行动计划
结合大数据存储中心建设,加快推动数据资源落地存储和开放交易,积极引进和培育与数据加工、数据交易相关的产业。培育发展数据资源加工服务产业。以安徽省政务数据资源中心、中国移动客户行为数据中心等区域性、行业性数据中心建设为切入点,引进和培育数据服务企业,积极发展基础数据资源加工服务产业。引导发展大数据交易产业。加快安徽大数据交易中心建设,加快市场化的数据资源交易和定价机制探索,推动数据交易、数据价值评估、数据安全评估等服务产业发展。积极培育发展数字内容产业。结合淮南文化资源开发和旅游、文化创意等产业发展,加快引进培育与数字内容产品创作、数字文化教育产品开发等产业发展。(牵头单位:市大数据办;责任单位:市大数据办成员单位)
4.大数据应用服务产业发展行动计划
结合智慧城市、信息惠民、“互联网+”相关建设应用,引导培育与政府治理、民生服务、工业发展、空间地理服务以及商贸、金融、物流等新兴服务相关的大数据应用服务产业。加快面向政务服务的大数据应用服务产业发展。结合政府治理能力提升需求,以应用带产业,引进和培育面向经济运行监测、食品药品监管、精准扶贫管理等政务管理领域提供大数据分析应用服务的相关企业,推动面向政务服务的大数据服务产业发展。引导培育面向民生服务的大数据应用服务产业发展。结合信息惠民发展趋势,引进和培养面向健康医疗、社会保障、交通旅游、文化教育、养老服务等领域提供民生服务大数据应用分析的相关企业,推动面向民生服务的大数据服务产业发展。加快面向工业制造的大数据应用服务产业发展。结合“互联网+”、工业4.0等发展趋势和淮南煤电化产业转型升级需要,引进和培育面向工业研发设计、生产制造、经营管理等环节大数据分析应用服务的相关企业,培育发展与工业大数据服务相关的产业。积极发展面向空间地理服务的大数据应用服务产业发展。依托中国资源卫星应用中心,打造基于国产资源卫星数据源的数据加工、分析、处理、交易等产业基地。支持图联科技公司、二十一世纪安徽空间技术应用公司发展。积极发展商贸大数据服务产业。引进和培育面向传统商贸、零售、电子商务等领域提供交易、支付、消费者行为等信息的采集、分析、加工的商贸大数据应用服务产业发展。加快发展金融大数据服务。结合金融行业发展趋势和需要,引进和培育与客户画像、精准营销、风险管控等相关的金融大数据服务产业发展。加快发展物流大数据服务产业。结合电商和物流产业发展趋势,引进和培育面向物流配送信息采集、物流信息分析、物流产业全程信息化管理服务相关的物流大数据服务产业发展。(牵头单位:市大数据办;责任单位:市大数据办成员单位)
5.数据资源整合汇聚行动计划
推进安徽省政务数据资源中心建设。加强与安徽省政务信息化发展规划的衔接,力争全省人口、法人、空间地理、宏观经济四大基础信息资源库和健康、社保、就业、信用等重要领域政务信息资源在淮南落地存储。结合市大数据服务平台建设,推进全市政务数据汇聚和共享,加快政务数据的开发应用。加快中国移动客户行为数据中心建设。依托中国移动数据中心,积极承接中国移动华东地区乃至全国客户通话、流量使用等行为数据存储业务,建设中国移动客户行为数据中心,带动与客户行为分析应用相关的数据采集、清洗整合和分析应用等大数据产业发展。加快空间地理信息中心建设。依托中国资源卫星应用中心、二十一世纪安徽空间技术应用公司、图联科技公司等企业拥有的与空间地理信息服务技术与资源,争取卫星数据处理等项目落户淮南。支持企业发展面向测绘、应急、公安、城管等领域的应用,发展集遥感、定位、导航服务于一体的空间地理信息数据采集加工和分析应用产业发展。推进社会信用数据中心建设。完善信用信息采集、管理、共享制度建设,完善征信机构和信用服务机构及其从业人员的准入标准。加强与国家负责信用数据建设的机构合作,加快涵盖个人、企业和社会组织的社会信息数据库框架建设和数据采集,推动工商、税务、质监等政府部门和银行等企事业单位中有关市场监管、检验检测、违法失信等数据的整合汇聚,完善以统一社会信用代码和身份证号码为基础的区域性实名制社会信用信息数据库建设。推进农业基因数据库建设。加强对华大基因、安徽省农委、淮南市大数据办合作开展农产品基因测序项目成果管理,加快农产品基因数据库建设。推进大宗商品交易价格数据库建设。依托安徽安贵大宗商品电子商务现货交易市场有限公司,加强对大宗商品交易平台数据管理,建设大宗商品交易价格数据库。推进能源数据中心建设。结合煤电化产业发展,加强对煤炭、电力、新能源等价格、产品情况的监测,建立能源数据中心。推进安徽省气象大数据中心建设。加快气象大数据采集、存储、发布,发展与气象相关的农业、防灾减灾等大数据应用服务产业。(牵头单位:市大数据办;责任单位:市大数据办成员单位)
6.数据资源开放行动计划
稳步推动政务数据资源开放。结合全省政务资源中心建设,协助加强全省政府数据统筹管理,推进全省政府部门和事业单位等公共机构建立数据资源清单,制定公共机构数据开放计划,建设全省统一的政府数据开放平台,落实数据开放和维护责任,推进数据资源汇聚和集中向社会开放。探索开展大数据资源交易试点。搭建数据交易平台,探索建立市场化的数据资源交易和定价机制,鼓励产业链各环节市场主体面向应用进行数据资源及其衍生品的交易,带动数据脱敏、数据价值评估等与大数据交易相关的服务产业发展。加快安徽省大数据交易中心建设,开展数据资产登记确权、数据资产盘点等业务,解决数据资产确权与估值问题,消除数据交易障碍。(牵头单位:市大数据办;责任单位:市大数据办成员单位)
7.产业发展支撑体系建设行动计划
完善基础通信服务产业配套发展。完善基础通信网络建设,形成与大数据产业发展相匹配的通信服务能力。结合“宽带淮南”、“无线淮南”建设,提升光纤网络覆盖范围、出口带宽和网络性能,保障基础网络运行高效、安全、稳定,降低租赁费用,为淮南大数据产业发展提供相匹配的基础网络支撑。加速推进城乡一体的高性能光纤网络建设,实现城市光纤到楼入户、农村宽带进乡入村;优化现有3G、4G网络和无线热点在全市的覆盖范围,加快人口分散的农村地区4G宽带网络覆盖,推进重点公共场所、服务场所无线局域网覆盖,构建4G移动网络和无线局域网络相结合、覆盖全市的无线宽带网络,引导推进3G、4G网络向5G网络发展演进。结合淮南云计算产业发展,适时扩充淮南与北京、上海、广州、深圳、杭州、南京等重要节点城市之间的链路带宽。加快产学研合作的创新协同体系建设。引导形成以企业为创新发展主体,政、产、学、研、用合作发展的良好机制。支持和鼓励企业联合高校、科研机构等组团申报国家(省)级重大项目、组建联合实验室,支持和鼓励企业建立国家级工程(技术)研究中心、企业技术中心、重点实验室,加快信息技术创新服务平台建设,促进资源汇聚、信息共享。综合运用政府购买服务、财政投资、成果奖励等手段,推动各类创新创业服务载体之间良性互动和资源共享,加快全市统一的中小企业公共服务平台和各类创业基地基础建设,支持为初创企业提供法律、知识产权、财务、政策咨询、检验检测认证和技术转移等服务的各类服务机构发展,鼓励高校和科研院所向社会开放基础设施、大型科研仪器等设施设备资源。加快创新创业要素聚集。通过举办创新创业赛事、加强招商引资等方式,促进大数据领域交流合作,推进大数据研发者、创意者、生产商、应用商、投资商、交易商云集淮南,吸引从事大数据应用研发和运营的创业团队、研究机构、产业组织到淮南发展。依托“江淮云”产业平台、淮南智慧谷、彩城电子商务产业园等创新创业发展平台,综合运用商事制度改革、金融服务创新、政府数据开放等多种手段,推动与大数据产业发展相关的各类要素资源聚集、开放和共享,引导和推动全市形成大众创业、万众创新的良好氛围,激发大数据产业创新、培育大数据创业创新企业和团队。加快大数据产业人才引进和培育。通过开放市场、优化政策加快引进具有领军作用的、掌握大数据先进技术、产品、商业模式的高端专业人才和团队。加强政府、企业、研究机构之间的合作,鼓励企业与高校建立订单式人才培养模式,支持有条件的企业建立大数据工程中心、企业研发中心、培训和实习基地。依托淮南师范学院大数据学院、安徽理工大学、淮南联合大学等高校,加快大数据产业实用人才培养;依托全市各院士工作站、博士(后)流动站培养大数据高端研发人才。通过举办证书班、岗位培训、短期培训等形式,加快符合大数据产业发展需要的各类实用技术人才培养。加强创新创业指导和服务。支持举办创业训练营、创业创新大赛等活动,培育创客文化。鼓励社会力量开展各类大众创业万众创新公益活动,组织开展各类创新创业大赛,倡导培育企业家精神和创客文化。支持市人社部门及其他劳动、职业培训机构组织各类创业培训,并积极申请省级定点培训机构认定。对被认定为省级定点培训机构的,市政府给予一定扶持奖励。健全创业辅导指导制度,建立健全创业指导服务机构,加强对大学生等各类创业人群的创业指导。(牵头单位:市大数据办;责任单位:市大数据办成员单位)
四、推进措施
(一)加强组织领导,做好顶层设计
由市政府常务副市长担任组长的“淮南市大数据产业发展领导小组”,负责统筹推进、组织实施全市大数据战略,市直各相关部门和单位分管负责人作为领导小组成员,分头负责、共同推进《淮南市大数据产业发展规划(2016—2020年)》中重大事项落实,市大数据办负责贯彻落实领导小组确定的事项和政策制定、项目推进等具体事项。
(二)加大招商力度,吸引龙头企业落户
立足淮南优势和产业发展趋势,选择市场前景较好的大数据核心、关联和衍生产业环节,出台专项支持政策,加快引进国内外与云计算、电子信息制造、基础数据资源服务、数据应用服务相关的知名企业和项目落地淮南发展。重点引进和支持与云存储、云灾备、云安全、云平台等云计算服务产业,智能终端、可穿戴设备、新型显示、传感器、集成电路、计算机、工业机器人、智能家电、虚拟现实设备等电子信息产品和元器件制造产业,数据采集、清洗、脱敏、分析、建模、展示等基础数据资源加工服务产业,大数据交易、数据价值评估、数据安全评估等服务产业,与旅游、文化创意相关的数字内容产品创作、数字文化教育产品开发、文化创意设计和动漫等产业,以及政府治理、民生服务、工业发展、空间地理服务、商贸、金融、物流等大数据应用服务产业相关的企业,通过龙头带动促进相关产业发展。
(三)做好宣传培训,营造产业发展氛围
开展系列宣传培训活动,提高全社会对大数据发展应用的认识,增强全社会收集数据、分析挖掘数据的意识,调动社会各方面参与的主动性、积极性,为实施大数据战略创造良好社会环境和舆论氛围。组织专家学者开展面向政府、行业、企业的大数据专题讲座和培训,将大数据知识作为领导干部新知识新技能培训重要内容。
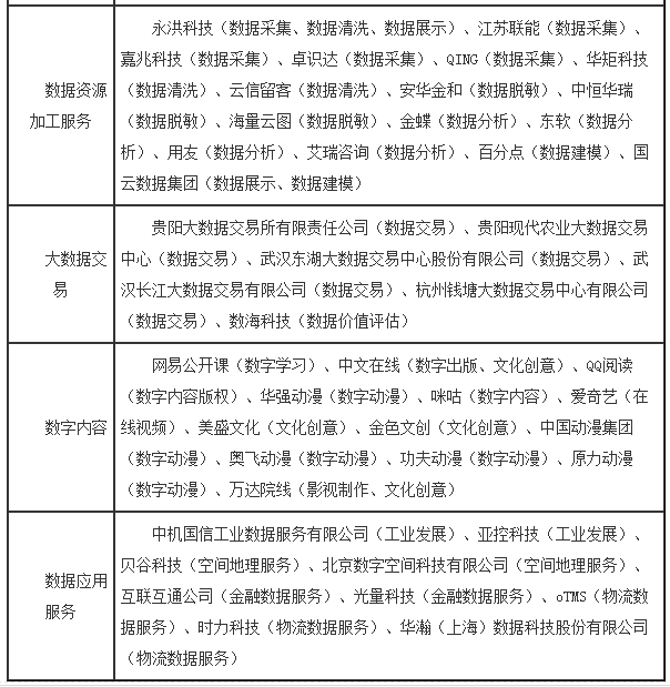
附件:重点招商引资企业表

![GNS]A4%[H]H]LWR3R9U7HRR.png](/uploads/4/image/public/201708/20170818170710_rn7e360dlp.png)
![3QNG$PTO_$[G48WC1W]5Q%T.png](/uploads/4/image/public/201708/20170818170710_6tjuxo020e.png)
联系我们请点击: