运用大数据推动经济发展、完善社会治理、提升政府服务和监管能力正成为趋势。发展大数据要有大思维,紧紧抓住新一轮信息技术革命和产业变革的重大机遇,充分释放大数据推动供给侧结构性改革和经济转型升级的巨大潜能;要有大格局,加强顶层设计和统筹协调,进一步推动政府信息系统和公共数据互联开放共享,营造宽松公平的环境,激发创业、创新、创造活力;要下大力气,完善组织实施机制,加大政策资金支持,加快培育引进人才,强化信息安全保障,引导支持大数据产业健康发展。6月6日,福建省省长于伟国主持召开省政府常务会议,研究通过《福建省促进大数据发展实施方案》,提出到2020年构建全国一流的大数据产业和应用示范基地。
6月28日根据建省人民政府网站消息,福建省人民政府关于印发《福建省促进大数据发展实施方案(2016-2020年)》(以下简称《方案》)正式发布,《方案》指出到2020年,政务工作、公共事业、城市运行、商事服务和生产生活等重点领域大数据应用全面建成,构建全国一流的大数据产业和应用示范基地,涌现一批具有国际影响力的大数据平台与技术企业,以大数据为核心要素、以大平台为营运支撑的产业集群基本形成。
《方案》明确了未来发展的八大任务及六项保障措施,并详细列出了《福建省促进大数据发展重点工程表》。
八大任务分别为
1.夯实大数据发展承载基础
2.加强数据资源开发建设
3.推动数据共享开放开发
4.运用大数据改进政府治理方式
5.运用大数据提升公共服务水平
6.运用大数据创新科学研究模式
7.运用大数据激发产业发展动力
8.加快发展大数据技术产业
六项保障措施
1.强化大数据组织实施。
2.健全数据管理应用制度
3.完善市场发展机制
4.建立大数据标准规范体系
5.加大政策支持力度
6.加快培育引进人才
《方案》是为了充分发挥大数据在经济社会发展中的基础性、战略性、先导性作用,充分释放大数据驱动创新发展、提高治理能力、创新公共服务的巨大潜能,加快发展大数据产业,推进信息化建设应用迈向大数据发展新阶段,进一步提升数字福建建设成效而制定。
以下为《方案》全文:
福建省人民政府关于印发福建省促进大数据发展实施方案(2016-2020年)的通知
闽政〔2016〕27 号
各市、县(区)人民政府,平潭综合实验区管委会,省人民政府各部门、各直属机构,各大企业,各高等院校:
经研究,现将《福建省促进大数据发展实施方案(2016-2020年)》印发给你们,请认真组织实施。
福建省人民政府
2016年6月18日
(此件主动公开)
福建省促进大数据发展实施方案(2016-2020年)
为全面贯彻落实《国务院关于印发促进大数据发展行动纲要的通知》(国发〔2015〕50号)和《中共福建省委 福建省人民政府关于进一步加快"数字福建"建设的若干意见》(闽委发〔2015〕4号),充分发挥大数据在经济社会发展中的基础性、战略性、先导性作用,充分释放大数据驱动创新发展、提高治理能力、创新公共服务的巨大潜能,加快发展大数据产业,推进信息化建设应用迈向大数据发展新阶段,进一步提升数字福建建设成效,现制定以下实施方案。
一、总体要求
(一)指导思想。紧紧抓住新一轮信息技术革命和产业变革的重大机遇,树立大思维,充分认识大数据对经济社会运行、政府治理和民生服务带来的深刻影响;建立大格局,破除"小数据"应用条件下形成的技术、职能、机制和观念上的障碍,健全完善适应大数据发展的数据采集、管理、共享、开发和建设应用模式;投入大力气,在规划上、力量整合上、招商上狠下工夫,提升政府管理和服务水平,激发企业创新和创业活力,补齐产业链关键环节。以提高应用新水平、培育增长新引擎、增强竞争新优势为目标,以扩大采集、整合汇聚、创新应用、开放开发为主线,坚持顶层设计、统筹协调、互联共享,坚持政府引导、企业主体、万众创新,坚持抢占先机、应用导向、保障安全,充分发挥我省区位、政策、平台、产业、文化、资源等综合叠加优势。着力创新管理,加快重点领域数据采集汇聚和开放开发,夯实创新创业支撑平台;着力创新应用,充分运用大数据先进理念、技术和资源,激发数据活力潜力,率先建立社会治理新模式、经济运行新机制、民生服务新体系;着力创新业态,大力发展大数据产业,积极打造创新驱动新格局、产业发展新生态,充分释放大数据红利,加快建设"数字化、网络化、可视化、智慧化"的数字福建,助推福建经济社会发展再上新台阶。
(二)主要目标。到2020年,政务工作、公共事业、城市运行、商事服务和生产生活等重点领域大数据应用全面建成,构建全国一流的大数据产业和应用示范基地,涌现一批具有国际影响力的大数据平台与技术企业,以大数据为核心要素、以大平台为营运支撑的产业集群基本形成。
--数据融合开放领先。2018年底前,数据社会化采集机制基本健全,完成全省政务数据整合汇聚与共享工程,建成政务大数据云和重点领域专题数据集。
--创新应用成效明显。大数据成为提升政府治理能力和公共服务水平的重要手段,政府治理精准性和有效性显著提高,公共服务普惠化以及满足群众多样化、个性化需求的能力显著增强,大数据与经济社会重点领域深度融合应用,精细化、协同性、便捷性、智慧化水平显著提升。
--技术研发取得进展。在虚拟化、海量数据存储、数据预处理、数据挖掘分析、数据可视化展示、图形识别、信息安全、处理芯片等领域突破一批关键技术,多项大数据关键技术在国内领先,形成一批具有自主知识产权的标准和规范。
--产业集聚初步显现。到2020年,建设10个重点技术创新研发中心,培育或引进30家大数据龙头企业,产业链基本健全,大数据产业规模达到1500亿元。大数据成为我省重要的新兴产业,我省成为面向全球、全国领先、连接两岸的国家东南部大数据产业发展聚集区。
二、主要任务
(一)夯实大数据发展承载基础
加快建设宽带网络、云计算和创新创业平台,满足大规模数据实时产生、传输汇聚和挖掘分析等需要,支撑数据创新应用、创业发展和安全管理。
1.增强网络支撑能力。实施全光网工程,全省建制村通光纤率达到100%。扩充网络中心节点和云计算数据中心所在区域宽带资源。实现4G全面覆盖城乡,4G+信号覆盖所有行政村,WLAN热点广泛覆盖,进一步提高热点地区大流量数据业务承载能力。深入推进5G技术试验,实现5G率先应用和领先发展。推动国家级互联网骨干直联点建设,提升互联互通水平。加强"三网融合"技术和业务应用创新,加快业务双向进入。部署面向智能制造单元、智能工程以及物联网应用的低时延、高可靠的工业互联网。
2.加快构建基础平台。加快构建省市两级统一的政务云平台和社会企业云平台,为政务和社会大数据应用提供计算存储备份服务。支持建设一批第三方大数据开发技术平台,提供数据采集汇聚、整合处理、分析挖掘和可视化处理等数据处理能力,支撑大数据创新创业。推动电信运营商、互联网企业建设面向各类细分领域数据云平台,向企业和创业团队开放平台入口、数据信息等资源,提供行业性、专业化的数据分析服务。
3.建设政府数据开放平台。建设全省统一的政府数据开放平台,向公众提供数据产品查询、数据下载、应用接口等服务。实施应用身份统一认证,实现开放数据可追溯。利用统一开放平台汇聚和发布政府数据,保障数据权威性和安全性。支持各类社会主体依托开放平台进行开发利用。支持政府数据开放平台与社会各类数据资源开放平台互联互通。
(二)加强数据资源开发建设
推进政府、企业和社会全面加强数据资源开发,鼓励数据第三方采集,形成多方主体参与、多种手段并用的数据高效采集、汇聚机制,实现全社会数据资源应采尽采、应存尽存。
1.加快政府数据采集汇聚。依照全周期、全样本、全方位采集原则,充分利用物联网等技术,拓宽政务管理服务对象信息采集的时间和空间维度,提高采集数据完整性、精细度和时效性。加强社区治理、环境监测、食品安全、城市管理、市场监督、公共安全、国际交流与合作等领域的数据收集与分析,并与国家有关机构开展数据互换、信息互通,建设社会管理大数据库。建立全省企业数据采集网络,综合政府、社会、互联网等不同渠道数据,建设全省经济大数据库。
加快建设省市两级政务数据汇聚平台,汇聚部门核心业务数据,构建人口、法人、地理空间三大政务数据云,建立"一人一档、一组一档、一物一档、一事一档"共享应用模式,为全省各部门提供统一高效的数据服务。健全政府数据更新纠错机制,加强清洗比对,强化质量控制,确保数据准确、完整、可用和可追溯。
2.鼓励社会采集开发数据。鼓励生产企业和商业机构深度采集生产经营活动各个环节、各类合作对象的数据,建立企业数据资源中心;支持行业协会、科研机构、龙头企业等拓展收集行业和市场数据,支持合作建设行业数据库,开发数据产品。引导专业市场经营单位、垂直电商龙头企业,依托交易平台汇聚分析行业大数据,编制和发布行业指数产品,增强我省在专业市场的话语权和影响力。支持发展公益性信息服务机构,鼓励企业、社会组织、公众和其他社会力量开发公益性数据资源。支持培育数据采集新业态,鼓励政府、企业和社会机构委托第三方开展数据采集,推动政府数据采集向专业化、社会化、市场化采集以及多方利用模式转变。
3.拓展数据采集新渠道。积极应用物联网技术,采集城市运行、工农业生产、运输流通、环境监测、资源管理等数据,提高数据采集效率。开辟互联网数据采集渠道,加强互联网、移动互联网等信息采集挖掘,分类记录相关数据,汇聚社会动态、舆情民意、投诉举报、消费维权等数据。支持收集互联网金融、经贸、科技、商品、文化等大数据,开发国际大数据产品。支持利用特定系统接口方式采集特殊需要的数据。
(三)推动数据共享开放开发
强化数据资源跨部门共享,有序、稳妥推进政务数据向社会开放,形成政府、企业和公众共同开发利用数据的格局。
1.强化数据交换共享。建设完善省市两级数据交换服务总线,推进各部门业务系统与数据服务总线对接,构建跨部门、跨层级的数据应用格局。推行集中汇聚、普遍共享,建立完善以汇聚数据为基础的部门间数据共享应用格局和机制,推进部门通过政务数据汇聚平台获取共享数据,并利用共享数据促进业务协同和流程优化;不再为个别应用单独实施数据汇聚,减少数据重复汇聚、重复采集,减轻部门、群众和基层信息负担。加强数字福建项目数据管理,把信息共享贯穿于项目立项、审批、验收和监督等全过程,实现数据共享常态化。
2.稳步有序向社会开放数据。制定实施政府数据开放标准和实施方案,统一依托省政府数据开放平台,公布数据开放目录及普遍开放的数据集,优先推动医疗、卫生、环境、交通、旅游、文化、质量、气象等政府数据向社会开放。重点推广数据接口开放方式,支持进行大数据创新创业,扶持开发一批有特色的在线运营的大数据产品或互联网应用;支持社会数据通过政府开放接口,进行第三方合作开发,丰富数据资源和数据产品。支持授权开发模式,委托相关省属企业或行业龙头企业,作为政府数据资产出资方代表,吸引资金、技术、人才等要素,组建一批行业大数据开发公司,合作进行相关数据开发。加强数据开放开发、应用服务全过程的安全管理。
3.支持数据深度开发利用。在确保安全可靠的前提下开放政务信息系统数据接口,允许符合条件的企事业单位经授权,开展政务数据与社会数据的整合,形成新的数据资源。依托省互联网创业创新大赛举办大数据应用竞赛,每年选择开放一批服务民生和促进发展的相关专题数据集进行应用开发。培育大数据咨询、策划机构,建立大数据创新服务平台和大数据创新创业孵化基地,支持大数据创业。积极开展大数据和VR(虚拟现实)技术深度融合应用,利用VR技术创新数据展示,开展沉浸式可视化的大数据应用,并运用大数据为虚拟场景构建和实时交互提供支持。
4.推动建设数据交易市场。支持发展数据交易市场,建立数据资产商品化、数据定价、交易流程和安全准则等机制,探索建立安全、规范、可信的数据交易运营体系。推动国有企业、民间资本以及产权交易中介服务机构联合建设大数据交易中心,积极打造全国性数据资产交易市场,探索大数据产权以及衍生产品交易,促进数据资源流通和汇聚。
(四)运用大数据改进政府治理方式
将大数据作为政府提升治理能力的重要手段,统筹利用政府和社会数据资源,弘扬大数据理念,倡导应用大数据驱动监管、改进治理,加快形成精准治理、多方协作的社会治理新模式。
1.加强政府精准化管理。在财政税收、综合执法、数字城管、外事管理、户籍管理、不动产登记等领域中积极运用大数据技术,追溯全流程业务数据,提高业务执行的准确度。运用大数据改进监察管理方式,完善技术监督反腐体系建设。运用大数据改进审计监督方式,建设审计大数据应用平台,提升审计数据分析能力,提高审计监督效率。利用大数据优化政府绩效管理,对政府服务水平、行政管理效能、民众满意度、简政放权效果等考核目标进行量化分析和评估,为改进政府管理和服务提供客观依据。推进大数据在基层社会治理工作中的应用,综合分析人口档案、地理信息、城市部件、低保、就业、突发事件、矛盾纠纷调处、群众诉求、社情民意等数据,提高社会管理服务的预见性和精细化水平。引导公众借助微信、微博等社交媒体及投诉APP互动应用等网络方式,广泛参与社会监督,形成"政府主导、社会协同、公众参与"的社会治理新格局。推动国民经济动员大数据应用。
2.提升公共安全管理能力。加快推进智慧警务建设,汇集、整合全省公安专业数据、政府部门管理数据、公共服务机构业务数据以及互联网相关数据,完善公共安全应用,提升社会治安防控体系的智能化水平。加强大数据应急管理应用,实时汇集环境监测、公共卫生、安全生产、交通运输、质量监督、气象等部门业务数据,为应对和处理重大突发公共事件提供数据支持,预警预判潜在风险,提前处置响应,实现应急管理向注重事前预警预测和事中高效处置的模式转变。
3.实施生态环境全方位监测。统一规划全省生态环境监测网络,开展大气、水、土壤、噪声、生物、辐射等生态环境要素监测,实现生态环境、重点污染源以及生态保护红线管控区的监测点位全覆盖。开展全省林业资源数据"一张网"建设,推进林业资源多维度、全方位动态监测,为林权管理、森林案件、灾害管理等林业活动工作提供数据支持,加强森林突发事件预警预测。加强多部门监测数据综合分析,全面、精确、及时掌握监测对象现状、动态变化、发展趋势以及相互影响,综合评价环境生态保护工程的实施效果,为城市规划、资源开发、生态环境保护等工作提供数据支撑。加强部门联防联动,共享监控监测数据资源,汇总分析环境监测、监察执法、污染源在线监控等信息,精准定位污染源头,为及时处置和反馈提供支撑。
4.普遍推行事中事后监管。构建市场主体监管一张网,整合工商管理、质量监督、税收征缴、食品药品监管、安全生产、交通运输、环境治理、资源开发、卫生消防等领域相关业务数据,实现对市场主体普遍覆盖和生产经营活动过程跟踪。建立基于大数据的市场监管模型,利用市场抽查抽检、违法失信、投诉举报等信息,掌握市场主体违法违规行为特征、行业分布、地域范围、影响程度等规律,预判潜在违法行为以及区域性、行业性市场风险,提前防范化解。加强市场分类监管,利用大数据开展市场违法违规风险评估,优化监管人员和资源分配,对风险等级高、危害程度大的行业、区域、企业,加大监管力度,提高监管针对性和有效性。加强对市场主体开展信用引导和约束,对守信者给予简化办事程序和扶持激励等政策,让失信者"一处失信、处处受限"。加强各级工商部门、行业主管部门之间的监管信息共享、双向告知和联合防控,形成跟踪预警、监管联动、执法协作的协同监管体系。
5.支撑科学宏观决策。建立以大数据为支撑的政府决策新机制,整合建设全省经济运行监测综合平台,开展经济运行数据监测分析,加强财税、金融、审计、统计、农业、规划、消费、投资、进出口、城乡建设、劳动就业、收入分配、电力及产业运行、质量安全、资源环境、商事登记、市场监管等领域数据资源获取和利用,强化互联网数据资源获取以及与政务数据的融合利用,为综合研判经济形势、预警防范产业风险提供数据支持,建立运行平稳、安全高效的经济运行新机制。在政府规划、政策法规制定等工作中广泛利用经济社会运行各行业数据,分析各领域运行态势、成因、趋势以及影响要素等,建立科学决策模型,完善防范决策风险和优化效果评估体系。加强对政策执行效果的跟踪、搜集和分析,优化决策过程,不断提高决策科学性、预见性和有效性。鼓励高校等研究机构开展基于大数据的经济社会发展研究,支持采购民间智库提供的大数据产品与服务。
(五)运用大数据提升公共服务水平
扩大大数据在公共服务领域的应用,通过优化公共资源配置,开发各类便民应用,提升公共服务水平,缩小城乡、区域差距,促进形成公平普惠、便捷高效的民生服务体系。
1.进一步提升民生服务水平。优先开展社会保障、卫生医疗、教育培训、文化旅游、交通物流等领域大数据应用,汇聚民众在公众教育、医疗、健康、社保、住房、就业、养老等方面的行为数据,通过大数据关联分析,提前感知服务对象状况和需求,为服务对象提供个性化、主动化的服务。加快公共服务事项跨部门信息互通共享,推进各部门公共服务事项相互衔接,变"群众来回跑"为"部门协同办"。依托市民主页开展网上政务服务,收集利用民众网上办事数据,开展智慧便民服务。利用大数据技术开展精准扶贫,分析掌握人员、资金、措施、成效等数据,实现扶贫对象精准定位、资金项目精准安排、措施手段精准到位。
2.提供高效便捷商事服务。加强"一照一码"商事登记信息应用,依托审批信息共享平台,在工商、税务、质检、公安等商事登记部门以及其他行政管理部门间共享企业注册登记和企业档案信息,满足各部门业务办理需要,精简企业重复申报材料,优化办事程序。依托省网上办事大厅、审批信息共享平台、电子证照库和电子营业执照等基础平台,加强关联业务的协同审批,及时共享行政审批过程和结果信息,实现跨部门、跨层级并联审批,提高行政审批办理效率。实时汇总分析各部门业务系统数据,按月向社会发布宏观经济数据、产业发展动态、市场供需状况、质量管理状况等信息,提高经济运行监测,合理引导市场预期。利用网站和微博、微信等新兴媒体,整合相关信息为企业提供一站式政务信息服务。
(六)运用大数据创新科学研究模式
将大数据作为科学研究的基础工具和基本思维素质,推动大数据发展与科研创新的有机结合,形成大数据驱动型的科研创新模式。
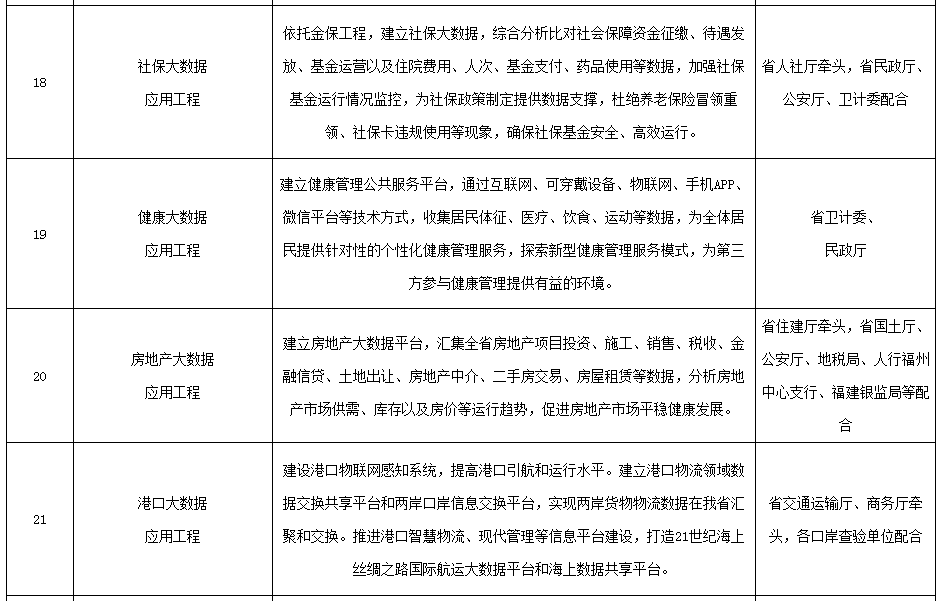
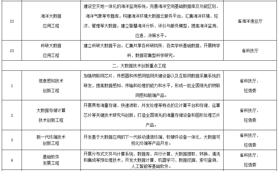
1.建设科研大数据平台。依托重点科研单位和高校,加快建设药品、中药材、森林、海洋、新材料、疾病、环境、制造等重点科研领域的大数据平台,收集相关领域研究数据,促进科研方式创新。围绕科研创新共性需求,构建科研大数据服务平台,提供基础数据采样共享、大型科研仪器共享、技术检验检测等服务;整合前沿研究成果,建立科技信息资源汇集、保存、管理和共享体系,促进不同学科与专业、科研院所与新型研究组织之间的科学数据融合和关联。推动政府、行业数据平台向科研大数据平台开放,为科学研究提供大量基础性数据。大力扶持有条件科研平台升级为国家级科研大数据平台。
2.发展科学大数据。大力推广卫星遥感、传感器网络、医疗成像设备、测序仪等科学仪器设备以及程序模拟方法、计算技术等在科技研究中的使用,为开展数据密集型科研提供数据支持。积极推动公益性科研活动获取和产生的科学数据逐步向社会开放共享,供广大科研工作者使用。深化大数据在材料科学、生物医药等重大科研领域的应用。
3.加快推进知识服务大数据应用。利用大数据完善公众学习方式,强化自主学习,形成新的知识模式与知识结构。鼓励政府、企业与社会参与深入挖掘研究知识价值,综合开发利用知识产品,为社会经济发展提供知识服务。积极对接国家知识服务平台与知识资源服务中心,大规模整合各领域知识,建设省级知识资源库群和知识资源服务平台,为生产生活提供精准、高水平的知识服务,不断提高我省知识生产和供给能力。
(七)运用大数据激发产业发展动力
推动大数据、物联网、云计算、移动互联网和3D打印、个性化定制等新一代信息技术融合发展,促进传统产业转型升级和新兴产业加快发展。
1.发展工业大数据。建设工业互联网和信息物理融合系统,建立机器间的连接以及人机连接,促进制造系统和信息系统融合创新,推动制造业向基于大数据分析与应用的智能化转型。支持企业将大数据融入生产经营各环节,推动大数据在研发设计、生产制造、经营管理、市场营销、售后服务等环节的集成应用,为相关企业开展分析感知用户需求和用户满意等服务,提升产品附加值和竞争力,打造智能工厂,提升企业运营管理和研发创新能力,推动制造模式变革和工业转型升级。建设面向不同行业、不同环节的工业大数据资源聚合分析应用平台,建立工业数据开放共享与安全保护机制,培育工业大数据服务企业。
以推动制造业网络化和智能化为重点,依托实施"中国制造2025",开展工业大数据创新运用,每年选择典型企业、重点行业、重点地区开展一批智能工厂大数据应用试点项目。总结"智能车间""智能制造"等做法与经验并逐步推广。
2.发展农业农村大数据。以福建三农服务网为基础,整合构建面向农业农村的大数据服务平台,为"三农"提供综合、高效、便捷的综合信息服务。升级农村信息服务站点,完善相关数据采集、传输、共享基础设施,强化信息进村入户村级服务站的数据采集和信息发布功能。加强农业调查分析,促进完善农产品价格形成机制,引导农产品生产和消费。
建设涉农大数据中心和农业资源要素数据共享服务平台,支持推广面向农业农村信息资源海量存储、农业生产过程智能检测控制、农产品营销网络等农业信息化重点领域的大数据公共服务,汇聚整合农药、兽药、农资、农机等资源,建立各地区、各行业、各领域农产品生产环境、生产资料、生产过程、市场流通、加工储藏、检验检测等涉农资源要素数据共享机制。深化农产品质量安全信息服务,推动大数据中心与电商平台、市场交易平台互联共享,实现农产品和重要生产资料生产、流通各环节信息可查询、来源可追溯、去向可跟踪、责任可追究,促进农产品消费安全。
3.发展服务业大数据。鼓励大数据支持下的商业服务模式创新,推动金融、电信、物流、零售、外贸等企业信息化和大数据改造,鼓励其向平台企业转变。利用大数据支持品牌建立、产品定位、精准营销、认证认可、质量诚信提升等。引导研发设计企业通过互联网与消费者建立全渠道、全天候互动,采集分析消费者数据,发现消费者诉求,利用众包、众创等方式,推动消费者参与产品需求分析和研发设计等创新,打造个性化定制产品。推动大数据在物流业的应用创新,发展基于大数据的智能仓储和配送系统。鼓励建设整合上下游数据的内贸、外贸交易服务型大数据平台。开发市场开拓、利用外资、对外投资、开发区、产业集群等商务大数据,为相关企业和产业发展提供精准的个性化产品和服务推介。
推进互联网金融大数据应用,支持有实力的互联网和金融企业采集国内外金融市场数据,为投资者提供个性化金融信息服务。建设金融大数据决策支持系统,为相关机构提供金融监管和风险管控等智能决策支持。搭建第三方信用服务平台,综合各类征信数据,加强互联网金融风险控制体系建设,提升用户信用审查效率。
4.推进海洋大数据应用。构建海洋基础测绘体系,加快全省数字海洋空间框架建设,完善海洋空间信息、海洋功能区划、海洋气象等数据库。建设空天地一体化海洋物联网感知监测体系,加强海洋资源和海上安全生产监测。构建海洋环境大数据云服务平台,充分整合海洋渔业信息资源,汇集海洋环境、经济、管理等大数据,建立智慧海洋分析、评价与服务模型,提升海洋行业科学决策能力与管理水平。
5.发展新兴产业大数据。推进政府机构与专业机构合作,搭建新兴产业大数据信息平台,为广大中小企业提供研发设计、技术转移转化、创新创业、科技咨询、科技金融等方面的服务。推动企业基于大数据创新产品和服务,大力培育数据处理分析、数据影视、数据探矿、数据化学、数据材料、数据制药等新业态。
优先选择金融、数字生活、公共设施、智能制造和电力等行业,充分发掘数据资源支撑创新的潜力,开展一批跨领域跨行业大数据融合创新试点,推动不同行业大数据的聚合,探索形成协同发展的新业态、新模式,培育新的经济增长点。
(八)加快发展大数据技术产业
积极突破大数据关键技术,形成一批满足大数据应用需求的软硬件产品、系统和解决方案,完善大数据产业链,培育高端智能、新兴繁荣的产业发展新生态。
1.推动大数据技术创新。依托高校和科研院所,建立融合数理科学、计算机科学、社会科学及其他应用学科的大数据学科体系。面向网络、安全、金融、生物组学、健康医疗等重点需求,探索建立数据科学驱动行业应用的模型。布局大数据前瞻性研究,通过政产学研相结合的协同创新和基于开源社区的开放创新,积极探索研究大数据理论、算法和关键应用技术。依托省内龙头企业和产业园区,建立一批基础或行业大数据研发创新平台,加强数据存储、清洗挖掘分析、数据可视化、数据安全与隐私保护、自然语言理解、机器学习、深度学习等大数据技术创新。
2.形成大数据产品体系。大力支持企业研发分布式文件系统、海量存储数据库、大数据搜索引擎、大数据分析挖掘、数据可视化等基础软件产品。开发基于大数据应用的下一代移动终端、海量数据存储设备、大数据一体机、高性能图形芯片等硬件产品,提高大数据硬件设备研发生产水平。通过政企协作、示范应用等方式,加快打造面向交通、教育、旅游、医疗、养老、位置等重要民生服务领域的大数据行业应用平台,带动形成一批全国领先的行业大数据应用解决方案。
3.完善大数据产业链。支持企业开展基于大数据的第三方数据采集、数据分析发掘、技术外包服务和知识流程外包服务,培育发展数据采集、分析、运营等新业态。鼓励探索发展数据清洗、数据交易、数据银行等大数据新兴服务。加快建设大数据标准检测、技术支持、认证认可等质量技术基础,加快培育大数据开源社区、程序员协会等民间组织。加强政产学研用联动协作,建立大数据应用和产业创新发展联盟,探索创新协作共赢的应用模式和商业模式。培育一批服务能力突出的大数据专业服务骨干企业和一批创新能力突出的大数据应用中小微企业;充分发挥骨干企业的带动作用,形成大中小企业相互支撑、协调发展的大数据产业生态体系。
4.积极开拓国际大数据市场。建立完善国际交流合作机制,引导我省企业与国际优势企业加强大数据关键技术的研发合作,促进我省大数据相关技术发展。鼓励我省企业参与国际大数据产业链分工,争取承担国家和国际信息采集与处理任务,建成分类数据库和各种信息产品,为大数据应用开发提供原材料。加快建设国际大数据中心,提供多种咨询、运维和技术支持等专业外包服务,加强承接国际大数据计算、存储和托管等业务。引导省内互联网企业选择产业、文化、经贸等重点领域,开发面向国际市场的大数据产品,提供数据挖掘和分析、商业智能等服务。探索建立国际化VR资源交易中心,推动VR技术、资源、人才、资本、信息在我省汇聚交换,积极打造国际化VR创业服务外包基地。
(九)推进大数据产业园区建设运营
加快我省大数据重点产业园区的建设与应用,增强大数据重点产业园区孵化、承载和引领带动作用,打造高端生产性服务业,促进我省大数据产业集聚。
1.加快大数据重点园区建设。建设完善数字福建(长乐)产业园、中国国际信息技术(福建)产业园等重点园区基础服务设施,健全商务、资金、信息、技术开发与交流、国际合作等公共服务,打造"一站式"配套服务能力,争取建成国家级大数据基地。吸引国家部委、大型互联网企业、金融机构在我省建设地方数据中心和灾备中心,争取国家大数据资源入驻。创新和运用政策手段,加强大数据产业集群招商,吸引国内外大型数据中心、知名大数据研发机构、大数据产品和技术服务提供商落户产业基地集聚发展。
2.发挥园区孵化和服务作用。建设大数据企业孵化器,设立创业种子资金,加强与创业投资、担保机构和云计算开发平台企业合作,打造创业型企业孵化能力。支持建设和引进大数据相关公共技术平台和管理平台,构建集公共服务集成、专业服务支撑和应用创新推广于一体的大数据公共服务平台体系,创新基地建设、经营和服务模式,为企业技术创新和管理创新提供支持。
(十)强化大数据应用安全管理
推广可信、可靠、可控的安全技术与产品,建立健全大数据环境下信息安全管理规则、管理模式与管理流程,不断完善大数据安全保障体系。
1.构建大数据安全技术体系。加强大数据安全保障顶层设计。加快大数据安全软硬件技术产品自主研发和标准制定。加强大数据环境下的网络安全问题和网络安全技术研究。建立我省网络安全信息汇聚共享和关联分析平台,推进政府、行业、企业之间的网络风险信息共享。强化数据集中管控体系建设,基本建成大数据环境下的信息加密和安全认证、管理体系,确保数据采集、传输和处理等各环节安全可靠。
2.加强大数据安全防护和监管。在大数据应用中强制推广国产密码算法。推广和优先在政务领域内使用国产大数据安全产品。完善安全等级保护、风险评估等制度。加强关键信息基础设施的信息安全防护,定期组织对大数据平台及服务商的可靠性及安全性测评、应用安全和风险评估,增强技术设施、重大系统、重要信息的安全保障和保密防护能力。推动大数据安全监测和预警通报工作常态化,加强大数据环境下防攻击、防泄露、防窃取的监测预警和应急处置能力建设。每年组织开展3到5个大数据安全保障试点工作。
三、保障措施
(一)强化大数据组织实施。省发改委牵头会同相关部门建立大数据发展联席会议,落实任务分工,研究协调大数据发展重大问题,加强工作指导、监督和评估。明确省市两级大数据管理机构,强化数据资源统筹管理,负责大数据技术、应用和产业总体规划和协调推进。省直各部门应做好政务数据登记、汇聚、共享、开放等工作,开展跨部门大数据融合应用,所属的信息化工作机构要向大数据应用转型。各地要将大数据发展纳入"十三五"规划,突出区位特色和发展重点,强化发展大数据政策措施,健全统筹协调和协同推进机制。加强大数据与物联网、智慧城市、云计算等相关规划、政策的协同。
(二)健全数据管理应用制度。加强大数据重大问题研究,制定《福建省政务数据管理办法》,规范信息采集、传输、存储,实施政务数据统一资产化管理,有序推动数据开放开发。加快制定出台配套政策,加强对基础信息网络和关键行业领域重要信息系统的安全保护,保障网络数据安全。建立数据资产、数据交换、数据交易、个人隐私、敏感数据和数据资产权益等制度,为大数据发展营造良好的制度环境。
(三)完善市场发展机制。提高政府数据社会化、专业化、市场化采集水平,把大数据产品与服务纳入政府购买服务范围,依托企业开展数据采集与大数据应用。引导重点企业和机构外包大数据应用业务,推动大数据产业发展。组织实施大数据工程包,推动省属电子信息企业作为政府数据开放开发授权特许经营和重大工程包承建方,按照"一行业一数据,一数据一公司,一公司一模式",吸引省内外互联网龙头企业以及其他相关企业共同设立一批行业大数据专业开发公司,承担大数据工程包建设任务,培育行业大数据龙头企业。
(四)建立大数据标准规范体系。规范政府部门数据采集内容和方式,明确权威数据源头,统一政务数据编码、格式标准、接口规范等。抓紧制定有关大数据的数据采集、数据开放、指标口径、分类目录、交换接口、访问接口、数据质量、数据交易、技术产品、安全保密等基础性、重点应用和关键技术标准。开展标准验证和应用试点示范,推动标准符合性评估。积极参与大数据国家标准、行业标准的制定工作。加大标准实施力度,坚持项目建设标准先行,完善标准服务、评测、监督体系,并将其纳入项目验收工作中。
(五)加大政策支持力度。数字福建建设资金、省互联网经济新增引导资金、省科技重大专项资金等向大数据技术研发、公共服务平台建设、规模化应用和产业发展倾斜,重点支持建设一批数据产品、示范工程。完善政府采购大数据服务的配套政策,加大对政府有关部门和企业合作开发大数据的支持力度。鼓励金融机构创新大数据产业金融服务,拓宽大数据企业融资渠道;探索大数据资产证券化,评估作为金融抵押品。鼓励大数据企业进入资本市场融资。引导创业投资基金投向大数据产业,鼓励设立一批投资于大数据产业领域的创投基金。落实好省政府出台的支持大数据产业重点园区加快发展的用电等相关政策。
(六)加快培育引进人才。将大数据人才纳入"海纳百川"计划,培养和引进一批能够突破大数据关键技术、带动大数据系统发展的科学家和创新领军人才,鼓励和支持大数据高端人才来闽创业创新。支持高校开设大数据相关课程,鼓励采取跨校联合培养等方式,培育大数据跨界复合型人才和高端技术人才。鼓励高等院校、职业院校和企业合作,加强职业技能人才实践培养,积极培育大数据应用型人才。发挥数字福建大数据技术服务中心的人才培养作用,争取到2020年底前为政府和企业分别培训不少于1500名和3000名大数据技术和应用创新型人才,努力打造一批大数据行业领军人才。
大数据不仅是一项新技术,更是一种新资源、新红利、新思维、新趋势。各级各部门要加强组织协调,抓紧制定本地区本部门的具体实施方案,并有序推进实施;要加强宣传引导,在全社会形成"用数据说话、用数据管理、用数据决策、用数据创新"的氛围。
附件:福建省促进大数据发展重点工程表(2016-2020年)
福建省促进大数据发展重点工程表
(2016-2020年)
![DYKCHXR[7@N]CSB@IH3]I1Z.png](/uploads/4/image/public/201708/20170818162500_hogl5x1ts2.png)


![B])BF2C(3CP48)WNP$FJ`OQ.png](/uploads/4/image/public/201708/20170818162500_wv8re13qay.png)
![K3YC)2GPW3)96QM]$HYQ3Y0.png](/uploads/4/image/public/201708/20170818162500_plhh24k4h2.png)
![AHFD3WL$Z}]9~VPT})`QL3W.png](/uploads/4/image/public/201708/20170818162501_wxthc5ymfr.png)
![VR@K8HY`18US~TB[]]15V`X.png](/uploads/4/image/public/201708/20170818162501_v7vp4edryi.png)

联系我们请点击: