各市、自治州人民政府,省政府各委、办、厅、局:
为深入贯彻落实《国务院关于进一步扩大和升级信息消费持续释放内需潜力的指导意见》(国发〔2017〕40号),进一步扩大和升级信息消费、持续释放发展活力和内需潜力,现结合我省实际,制定如下实施意见。
一、总体要求
(一)指导思想。
以习近平新时代中国特色社会主义思想为指导,认真贯彻党的十九大精神,全面落实省十三次党代会和省十三届三次全会决策部署,坚持以“四个转变”推动落实“四个扎扎实实”重大要求,坚持稳中求进工作总基调,牢固树立和贯彻落实新发展理念,以推进供给侧结构性改革为主线,优化信息消费发展环境,增强信息产品供给能力,拓展信息消费新产品、新业态、新模式,完善信息网络安全保障体系,为建设富裕文明和谐美丽新青海提供有力支撑。
(二)主要目标。
到2020年,全省信息消费规模超过420亿元,年均增长12%以上,信息技术在消费领域的带动作用显著增强。基础设施建设投入力度进一步加大,“宽带青海·数字青海”基本建成,高速、移动、安全、泛在的新一代信息基础设施广泛普及,光纤到户(FTTH)覆盖城市家庭比例达到100%,行政村通宽带比例达到98%,互联网省际出口带宽达到3000吉比特每秒(Gbps)。推动信息消费新业态、新模式不断涌现,使信息消费成为加快数字青海建设、服务经济社会发展和人民生活改善的重要动力。
二、重点工作
(一)大力提升信息基础服务水平。
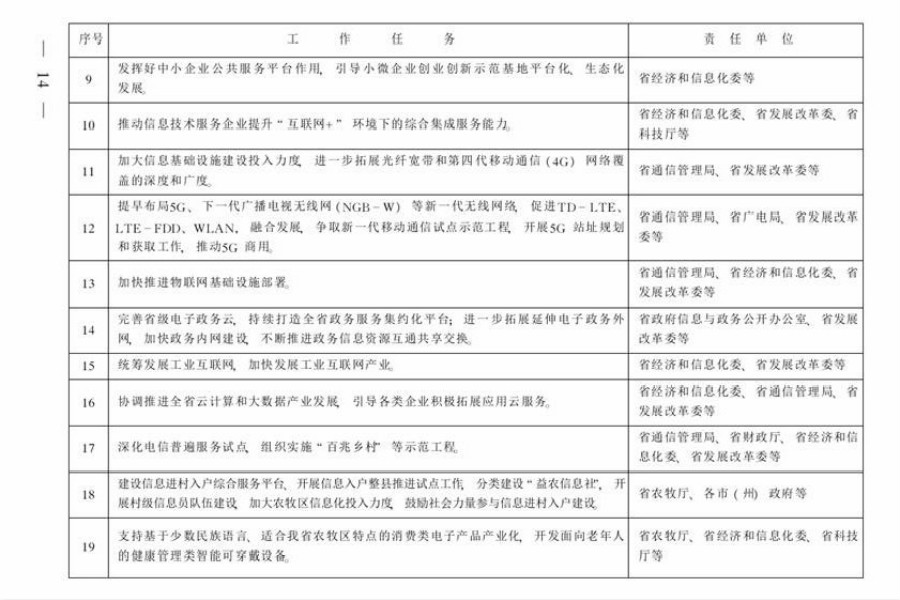
1.全面推进宽带网络建设。加快“宽带青海·数字青海”工程建设,建成覆盖全省城乡的光纤宽带网络、新一代移动通信网络和数字电视网络,优化省内二级干线和城域传输网络,提升互联网省际出口能力。推进宽带网络技术演进升级,强化更高速、大容量光纤通信技术广泛应用,进一步提升网络智能化和自动化水平。综合采取促进市场竞争、完善资费审批程序、优化资费结构等手段,深挖网络降费潜力,实现网络资费合理下降。加快推进电信普遍服务试点建设,选择适合农村牧区的有线或无线方式,有步骤有针对性进行宽带网络覆盖,形成覆盖区域广、快速便捷的农牧区信息服务通道。(责任单位:省通信管理局、省发展改革委、省经济和信息化委、省广电局、基础电信运营企业)
2.加强无线网络覆盖与优化。进一步拓展光纤宽带和第四代移动通信(4G)网络覆盖的深度和广度,在城镇热点公共区域推广WLAN接入,形成多制式和多系统共存、高速与安全稳定的接入网络和立体式无缝化网络全覆盖。依托西宁“宽带无线城市”建设,加快推进东部城市群信息通信一体化建设工作。统筹卫星通信系统建设,与地面信息基础设施实现优势互补融合发展,开展空间信息资源建设工程,促进北斗卫星导航与位置服务等基础设施建设。提早布局5G、下一代广播电视无线网(NGB-W)等新一代无线网络,促进TD-LTE、LTE-FDD、WLAN融合发展,争取新一代移动通信试点示范工程,开展5G站址规划和获取工作,推动5G商用。(责任单位:省通信管理局、省发展改革委、省经济和信息化委、省广电局、基础电信运营企业)
3.稳步推进三网融合工作。落实国家关于三网融合的政策措施,基于西宁“三网融合”试点经验,将广播电视、电信业务双向进入分期分批扩大至全省。统筹规划电信传输网和广播电视传输网建设与升级改造,充分利用现有信息基础设施,创新共建共享合作模式,促进资源节约,推动实现网络资源高效利用,加强农牧区网络资源共建共享。(责任单位:省通信管理局、省广电局、省经济和信息化委、基础电信运营企业)
4.统筹大数据中心建设。加快推进省内大数据中心建设,创建省级大数据集聚区,培育和打造立足本省、面向全国的云计算数据中心与灾备中心。依托中国电信(青海)数据中心、中国移动(青海)高原大数据中心和中国联通(青海)大数据基地,大力推动我省政务和企业数据上云迁移,积极引进国内通信业、金融业、保险业等集团和龙头企业灾备数据落户我省,把我省建成全国重要的数据灾备中心省份之一。(责任单位:省通信管理局、省经济和信息化委、基础电信运营企业)
(二)着力增强信息产品供给能力。
1.做强电子产品制造业。加快发展多晶硅、单晶硅、光纤光缆、锂离子电池、蓝宝石等电子信息材料产品,以及LED、电力电子器件、集成电路硅片、印刷电路板、铝电解电容器等电子元器件。围绕大数据采集和应用,发展传感器、蓝牙、条形码、射频识别等数据采集设备产品制造和软硬件一体化、多样化智能终端产业。支持发展基于少数民族语言的消费类电子产品产业化,增强电子基础产业创新能力,夯实信息产业发展基础。(责任单位:省经济和信息化委、各园区管委会、各市州政府)
2.做优软件服务业。支持发展计算机辅助设计、过程控制系统、产品质量检测追溯、企业经营管理等经济转型升级和提质增效亟需的工业软件研发和二次开发。支持发展企业生产装备改造升级所需控制类嵌入式软件和面向通信网络、医疗电子、交通运输、环保监测等应用领域所需嵌入式软件开发和软件集聚区建设。支持少数民族语言应用类软件研发和创建藏文软件产业园。围绕数据共享、开放、交易,促进大数据服务外包等新业态、新模式发展,提升信息技术服务水平。(责任单位:省经济和信息化委、省发展改革委、省科技厅、各园区管委会)
3.推动网络文化平台建设。完善公共文化信息基础设施,加强文化、科技、教育等公益性资源共建共享和开发利用。加快培育少数民族数字动漫影视制作、游戏设计制作、数字音乐等数字创意产业,丰富具有民族特色的信息消费内容。进一步完善云藏藏文搜索引擎平台、民族文字出版资源数据库和数字内容资源阅读服务平台、全媒体采编综合业务网络系统等项目建设,形成信息技术服务新的增长点。(责任单位:省文化新闻出版厅、省科技厅、省教育厅)
(三)加快培育信息消费市场。
1.推动电子政务应用。加快建设全省统一的电子政务内外网络体系,进一步提高电子政务外网承载能力,扩大网络覆盖范围。建设完善省级电子政务云,推动各部门非涉密业务系统向政务云部署和迁移。建立省、市(州)、县三级集约化政务服务门户网站,完成市(州)和县级政府部门网站向集约化政务服务门户网站迁移整合。全面梳理政务服务事项,并建立动态调整机制。建设全省一体化的政务服务体系,逐步建设形成品牌一体化、服务规范化、体验便捷化、渠道多样化、资源共享化的网上政务服务平台。进一步完善人口、法人单位数据库,建设电子证照库和统一身份认证库。建立政务信息资源目录体系,建设全省统一的政务数据资源共享和交换平台?编制各部门信息资源开放目录,建立跨部门、跨区域、跨行业的政务信息共享开放机制。(责任单位:省政府信息与政务公开办公室、省发展改革委、省公安厅、省工商局)
2.促进电子商务应用。以电子商务进农村综合示范县创建项目为契机,鼓励整合电商、物流、商贸、邮政等社会资源构建农村电子商务综合服务网络,畅通工业品下乡和农产品进城双向流通渠道。支持重点行业骨干企业建立集在线采购、销售、服务等功能为一体的电商产业生态链条,实现线上线下融合互动。鼓励企业利用跨境电商平台拓展经销渠道,在重点国家和地区建立海外仓、展示中心和销售网点。推广中国(青海)国际贸易“单一窗口”标准版应用,促进国际贸易便利化。鼓励企业以技术创新为抓手,推动现代信息技术在仓储、配载、物流过程中的应用。支持工业企业物流环节的信息化改造,对内实现精益管理,对外实现物流协同,提高制造业、物流业联动水平。(责任单位:省商务厅、省经济和信息化委、各园区管委会)
3.完善农业农村综合信息服务体系。基于青海省“互联网+”高原特色智慧农牧业大数据平台,构建农牧业物联网集成应用服务平台,推进农畜产品质量安全追溯示范应用,推广应用农牧业物联网关键技术和装备,探索创新农牧业物联网应用新模式。整合资源、统一开发集公共服务、便民服务、电子商务、培训体验服务于一体的农牧业综合信息化服务平台,提高农牧区信息员服务水平。开展信息进村入户整县推进试点工作,分类建设“益农信息社”和村级信息服务站,力争3年内分期分批完成全省农牧区“益农信息社”建设。鼓励农牧业科研院所和相关企业,加快研发适合我省农牧区特点和农牧民生活需要的移动应用软件和智能手机终端产品,积极开展农牧民手机应用培训活动,释放农牧业信息消费需求。(责任单位:省农牧厅、省科技厅、各市州政府)
4.推动数字经济融合发展。围绕打造锂电、新材料、光伏制造、盐湖化工4个千亿元产业基地,大力推进特色优势产业与互联网融合发展。支持智能化改造,推动工业机器人、高档数控机床、增材制造、物联网等智能设备和技术在制造企业的示范应用,建成一批具有示范带动效应的智能生产线、数字化车间、智慧工厂,实现“机器换人”“设备换芯”“生产换线”。支持数字化改造,推广数字化研发设计工具、制造执行系统和数控技术在制造企业的普及应用,促进研发设计数字化、制造工艺仿真化和生产过程可视化。支持网络化改造,鼓励制造企业开展互联网协同制造和个性化定制服务试点示范,提高制造企业柔性制造能力。(责任单位:省经济和信息化委、省科技厅、各园区管委会)
5.提升民生领域信息服务能力。加快实施“信息惠民”工程,深入推进教育“三通两平台”建设,大力发展远程教育,实施“三个网络课堂”,扩大优质教育资源覆盖面。建设省级全民健康信息平台,实现国家、省、市(州)、县四级全民健康信息平台互联互通,完善公共卫生、计划生育、医疗服务、医疗保障、药品供应、综合管理业务系统。建设交通运输信息服务系统,向全社会提供智能疏导、路桥计费等出行服务。加快建立综合旅游信息服务平台,实现景区门票、住宿餐饮、旅游购物、汽车租赁等在线预订和支付。(责任单位:省教育厅、省卫生计生委、省交通运输厅、省旅游发展委)
6.推进新型智慧城市建设。依托互联网、物联网、云计算和大数据等新一代信息技术,加大通信资源与社会资源共享融合力度,推进智慧城市管网等城市基础设施建设,开展城市运行构成要素的全面智能化管理,加快数字化管理应用和推广,全面构建智慧城市运行和管理体系,满足人民群众日益增长的信息消费需求,实现便民利民惠民目标。鼓励支持社会力量参与智慧城市建设。(责任单位:各市州政府)
(四)优化信息消费市场环境。
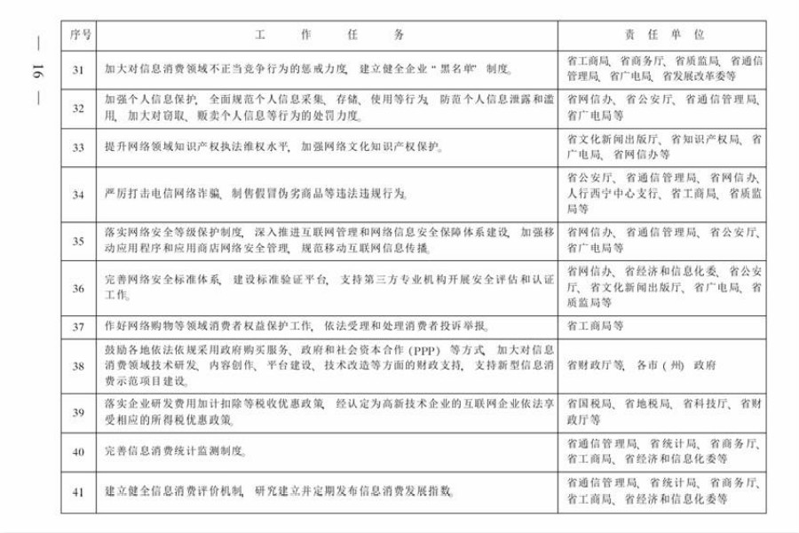
1.加快信息消费领域信用体系建设。健全用户身份及网站认证服务等信任机制,提升网络支付安全水平。结合全面实施统一社会信用代码制度,构建面向信息消费的企业信用体系,加强信息消费全流程信用管理。规范平台企业市场行为,推动建立健全企业“红黑名单”制度和信用联合奖惩机制,强化部门间协作配合,加大对信息消费领域不正当竞争行为的惩戒力度,将相关行政许可、行政处罚等信息纳入全国信用信息共享平台(青海)和国家企业信用信息公示系统(青海),并依法依规在“信用中国(青海)”网站公示,营造公平诚信的信息消费市场环境。(责任单位:省工商局、省商务厅、省质监局、省通信管理局、省广电局、省发展改革委)
2.探索拓展信息消费参与方式。创新对信息消费的参与方式,进一步降低企业融资成本,带动社会资本参与信息消费建设,支持企业培育并壮大信息消费新业务、新应用和新业态。鼓励金融、保险等机构探索开发、应用更多适合信息消费的金融、保险产品和服务,构建线上线下协同互动的金融服务链,推广小额、快捷、便民的小微支付方式,降低信息消费金融成本,提升金融服务效率。支持省内基础电信运营企业与互联网企业面向全省小微企业和创业团队,开放网络数据资源与业务平台,以信息消费目录为抓手,开展信息消费项目业务对接与创新案例推广。(责任单位:人行西宁中心支行、青海银监局、青海保监局、省金融办、省通信管理局、基础电信运营企业)
3.加强信息安全体系建设。研究建立信息安全风险审查制度,引导身份认证、网站认证、电子签名及电子支付等网络信任服务体系健康发展。开展信息产品和服务检测认证,支持建立第三方安全评估与监测机制。加强对基础网络、重要信息系统、跨部门跨系统信息共享平台等信息安全检查和风险评估,提升网络与信息安全监管能力和系统安全防护水平。构建信息安全防护体系,开展重点领域信息系统安全风险评估,落实信息安全等级保护制度。加大个人信息保护体系建设和监管力度,研究制定服务机构和信息系统个人信息保护标准和管理办法,规范个人信息的收集、存储及使用。依法开展“剑网行动”,严格查处侵犯知识产权、网络欺诈等违法犯罪行为,规范和整顿信息消费环境。(责任单位:省网信办、省公安厅、省通信管理局、人行西宁中心支行、省工商局、省质监局、省文化新闻出版厅、省广电局、省知识产权局)
4.构建信息消费统计体系。进一步加强全省信息消费统计监测工作管理,落实信息消费统计数据报送制度,规范现有信息消费统计资源,建立全省统一、功能齐全、分工明确、信息共享的统计监测体系。开展全省信息消费统计分析工作,定期向各级政府和有关部门提供信息消费统计监测分析报告,建立健全信息消费评价机制,研究建立并定期发布信息消费发展指数。进一步明确各有关部门工作职责,采取有效措施,提高统计监测的工作质量。(责任单位:省通信管理局、省统计局、省商务厅、省工商局、省经济和信息化委)
三、保障措施
(一)加强组织协调。建立省、市(州)信息消费联席会议联动机制,建立决策科学、运行有效、职责明确的领导体制和工作机制。进一步完善政策、落实措施、制定标准,强化部门协同,统筹推进基础设施建设,促进信息消费持续释放内需潜力。
(二)强化财税支持。将符合条件的信息消费领域配套设施建设、技术研发相关项目等,列入政府部门购买服务指导性目录。支持和鼓励社会资本通过政府和社会资本合作(PPP)模式,参与信息消费领域技术研发、内容创新、技术改造以及新型信息消费示范项目建设运营,激励融资性担保机构加大对信息通信领域重点企业的帮扶力度。积极落实研发费用加计扣除、固定资产加速折旧、国家鼓励软件和集成电路产业发展等税收优惠政策,建立科技、财政、国税和地税等部门联动机制,简化管理方式,优化操作流程,切实减轻企业负担。
(三)完善制度建设体系。全面贯彻落实国家和我省已经出台的促进信息消费规划和相关政策,积极推动《青海省电信设施建设与保护条例》立法进程,加快推进关于信息资源开发应用、信息产品和信息技术推广应用、信息化工程项目建设、电子商务、通信管理、网络信息安全、个人信息保护等方面的制度建设,为信息消费提供保障。
(四)优化人才保障机制。建立刚柔并举的引才机制,集聚各类中高级创新型、复合型、实用性信息化人才。完善人才激励机制,提高专业人才自主创新的积极性和主动性。健全人才培养机制,加强信息化专业人才职业化教育,与高校、职业教育、科研院所、社会培训机构等合作,培养通信、互联网、大数据、物联网、网络与信息安全等专业紧缺人才。组织开展信息消费类技能竞赛。搭建信息化高级人才交流合作平台,推动不同区域专业技术人才的交流活动。
(五)推动企业责任落实。充分发挥省内基础电信运营企业在信息通信基础设施建设中的主力军作用,鼓励增值服务企业与传统企业通过深度合作拓展网络经济空间。推动相关企业在通信基础设施建设、运行维护、电信资费、信息安全、共建共享、互联互通等方面实行目标责任制。督促企业严格执行行业各项政策制度,建立健全内部管理制度,加强基础电信企业管理,确保责任落实到位。
本意见自2018年4月30日起施行。
附件:重点任务分工方案
青海省人民政府
2018年3月31日
(发至县人民政府)




联系我们请点击: