
广东省人民政府关于印发广东省扩大和升级信息消费实施方案(2018-2020年)的通知
各地级以上市人民政府,各县(市、区)人民政府,省政府各部门、各直属机构:
现将《广东省扩大和升级信息消费实施方案(2018-2020年)》印发给你们,请认真组织实施。实施过程中遇到的问题,请径向省经济和信息化委反映。
广东省人民政府
2018年4月8日
看方案原文之前,我们不妨先看看的方案图解:

以下是方案原文:
广东省扩大和升级信息消费实施方案
(2018-2020年)
为贯彻落实党的十九大精神和《国务院关于进一步扩大和升级信息消费持续释放内需潜力的指导意见》(国发〔2017〕40号),进一步释放发展活力和内需潜力,增强经济发展新动能,制定本方案。
一、工作目标
促进互联网、大数据、人工智能等新一代信息技术在消费领域的融合应用,扩大网络化、智能化、个性化的多层次中高端信息消费,加快构建安全、便捷、丰富的信息消费体系,促进全省经济社会持续健康发展。到2020年,全省4K电视用户达到2000万户,全省信息消费规模达到1.5万亿元、年均增长15%以上;全面建成高水平全光网省,珠三角信息基础设施达到世界先进水平,广州、深圳开展5G网络商用。
二、主要任务
(一)发展生活类信息消费。
1. 扩大4K电视消费。实施全省新数字家庭行动,推进广州、惠州等4K电视应用示范区建设。支持彩电企业大力发展4K电视产品。推动省广电播出机构和广播影视节目制作机构扩大4K电影、电视剧、纪录片等视听节目的创作与生产,推动基于国家第二代数字视频编码标准(AVS2标准)的超高清电视编解码设备研发与产业化应用项目建设。促进4K电视进入家庭,推动4K超高清节目入网,降低4K电视网络资费。发展4K电视+电商、休闲娱乐等新型增值服务。
2. 发展数字创意消费。实施全省文化科技创新工程,推进中国标准关联标识符(ISLI标准)产业化应用,丰富基于ISLI标准的多形态数字出版产品。推动互联网、人工智能与数字媒体融合发展,支持省内媒体企业转型发展数字影音、动漫游戏、网络游戏等数字文化产业。推动省内广电运营企业突破面向智能电视的媒体融合、信息共享、智能互联等关键技术,发展交互式网络电视、手机电视、有线电视宽带服务等新兴业务。
3. 提升智慧社区消费。支持广州、深圳、珠海等市加快建设面向5G网络的物联网与智慧城市应用示范区,推进供水、供电、供气、排水、照明、消防、交通等城市基础设施物联网改造升级。推动智慧社区信息平台建设,整合社区社会组织、社区服务企业信息资源,推进社区服务信息资源集成。支持社会机构发展生活智能终端产品和应用,扩大智慧物业管理、养老助残、家政、餐饮、购物等线上线下融合的生活服务消费。
4. 扩大智慧旅游消费。推进广东“互联网+旅游”服务云建设,打造省、市、县三级旅游数据中心。加快建设国家级、省级全域旅游示范区,推动全域旅游示范区建设智慧景区。鼓励景区和旅游机构联合建设在线旅游平台,发展在线导游、导览、导购、投诉等网络旅游消费。鼓励省内互联网企业研发推广虚拟旅游产品,扩大3D美景欣赏、游客互动交流等虚拟旅游消费。
(二)发展公共服务类信息消费。
1. 发展智能交通消费。在粤港澳大湾区开展智能交通感知网络试点,扩大交通领域的云平台、大数据、物联网等新型消费。建设全省综合运输公共信息服务大数据中心,发展交通公共大数据消费。实施“广东交通”信息服务体系深化工程,完善全省汽车客运联网售票服务,推行“一站式”查询、“一票到家”等交通出行信息服务。
2. 促进智慧医疗消费。实施智慧医疗惠民工程,建立涵盖全员人口信息、电子病历和电子健康档案的省级全民健康信息综合管理平台,推动扩大医疗健康信息消费。加快全省“互联网+健康医疗”建设,发展线上线下联动的挂号预约、移动支付、药品物流配送、健康咨询等网络医疗消费。鼓励省内大型医院发展临床决策、影像识别、癌症早筛等智能医疗消费。
3. 推动网络教育消费。加快建设“广东教育云”,构建覆盖全省的教学资源云服务体系,推进省、市、县三级优质教学资源联网共享。在学校、培训机构推广网络教育软件产品消费,发展互动教学、个性定制等在线教育服务。鼓励省内骨干教育机构和企业建设网络教育商城,扩大线上线下结合的教育培训消费。支持职业院校、培训机构开设面向粤东西北地区的信息消费技能网络课程,提升电子商务、网络支付、风险防控等信息消费技能。
4. 提升互联网+政务服务。全力推进数字政府建设,推广政务服务事项网上全程办理,建立统一的政务服务大数据库,推行个性化网上办事和精准化服务。推进网上行政审批标准化,统一规范各市、县行政许可事项,简化办理流程、缩短办理时限、降低办事成本。实施政务信息资源整合计划,完善“开放广东”全省政府数据统一开放平台,推进政府部门依法有序开放各类公共数据资源。
(三)发展行业类信息消费。
1. 加快发展工业互联网。支持跨行业、跨领域和行业性的工业互联网平台建设,培育一批国内领先的工业互联网平台和技术、模式领先的工业互联网服务企业。推动1万家工业企业采取按需付费的模式,运用工业互联网开展数字化、网络化、智能化升级,带动20万家企业“上云上平台”,降低信息化构建与运营成本。推动全省软件企业加快发展面向重点行业的智能工业软件。
2. 推动物流信息消费。加快国家交通物流平台广东区域分平台和广东内河航运综合信息服务平台建设,促进省级平台与货运枢纽场站、港口码头和物流园区的互联互通。推进全省多式联运系统建设,开展全程物流信息服务。支持省级物流信息服务平台建设,建立物流信息采集、交换、共享机制,扩大现代物流公共信息平台、各市专业平台、车货之间的物流信息消费。支持物流龙头企业建立整合供应商、物流配送和客户信息的商业智能大数据系统,扩大车辆定位、供需对接、货物分拣、智能配送等信息消费。结合广州、东莞城市共同配送试点,大力发展无人机、无人车等智能配送消费。
3. 扩大电子商务消费。鼓励省内龙头骨干企业建设一批工业、农业和服务业等领域的垂直电子商务平台,加快发展专业化、精准化电子商务服务。开展全省电子商务进农村综合示范,加快各具特色的县级电子商务服务中心建设,构建衔接农产品龙头企业、批发市场、配送中心和农资流通企业的农村电子商务服务体系。鼓励各类经营主体参与建设涉农电子商务平台,引导电子商务和物流服务企业为农村电子商务提供仓储物流、代运营等服务。依托我省跨境电商综合试验区和中国(广东)自由贸易试验区扩大跨境电子商务贸易。
(四)发展新型信息消费。
1. 提升人工智能电子产品消费。建设广州、深圳新一代通信设备和终端、惠州智能移动终端、东莞智能手机、珠海人工智能芯片设计等省市共建战略性新兴产业基地,加快珠三角智能终端产业链集聚发展。推动人工智能与电子产品深度融合,大力发展高度智能化电子新产品。支持省内信息通信企业发展5G智能手机软硬件和基于5G网络的高清视频、智能物联等新型信息消费。支持省内家电骨干企业和互联网企业开展跨界合作,发展具有人机交互、消费者行为分析等高端功能的智能空调、智能冰箱、智能安防产品消费。大力发展具有自主知识产权的头戴类、体感类、手套类等消费级虚拟现实产品,为消费者提供影视、游戏、文学等虚拟现实内容服务。
2. 促进智能机器人消费。围绕教育娱乐、助老助残、家庭服务、医疗康复、餐饮服务等领域,发展满足消费者多元化需求的服务机器人。发展医疗、护理、康复等医疗卫生领域服务机器人,支持省内医疗机构联合研发手术机器人,突破精细介入感知技术、个性化精准治疗等关键技术。支持省内医院与企业共同发展手术、康复、辅助医疗机器人,推广疾病筛查分析、临床决策支持、医用教学等医疗机器人应用。加快发展防灾救灾、建筑施工、电力检测、民用防爆等领域的特种机器人。
3. 发展智能运载产品消费。推动省内汽车制造骨干企业、互联网企业联合发展智能网联汽车。支持广州、惠州、肇庆等地建设智能网联汽车与智能交通应用示范区,推进网联汽车关键技术研发和产业化,发展自动驾驶、智能物流、共享汽车等新型消费。吸引全球企业、高等院校和科研机构落户我省设立智能运载技术应用创新中心,提高无人车、无人机、无人船等产品供给能力。在农业、治安、国土资源、城市运行管理等领域扩大影像侦查、家庭服务、飞行租赁等无人机、无人车消费,在游艇自由行、环保监测、搜索救援、安防巡逻等领域发展无人船、无人艇消费。
4. 扩大北斗导航信息消费。推进广州北斗产业园建设,发展多模融合芯片和具有定位导航等功能的终端产品,扩大导航、授时、精密测量等应用,形成“芯片-终端-系统-服务”全产业链。完善北斗导航基础设施,推动北斗导航与移动通信、地理信息、卫星遥感、移动互联网融合发展,扩大位置信息服务消费。加快东莞市北斗公共运营服务平台建设,建立北斗导航公共服务平台体系,拓展导航定位、数字报文和基于位置的增值信息服务。
(五)培育分享式信息消费模式。
1. 发展生活资料分享消费。支持广州、深圳等互联网经济发达地市建设分享城市。支持网络约车、房屋短租等生活资料分享新业态有序发展。规范发展共享交通,健全共享市场准入制度、行业标准规范和互联网共享平台,培育专车、拼车、分时租赁、P2P租赁等共享交通新业态。支持发展固定资产、商旅短租、日租、民宿等多种形式的分享生活服务。
2. 发展生产资料分享消费。依托珠江西岸先进装备制造产业带、省智能制造示范基地、“互联网+”小镇等产业载体,支持园区、企业建设分享厂房、分享仓库,发展生产资料、生产技术、生产能力分享模式。支持省内高等院校将实验设备、研究室、团队等打造成分享型研发设计平台或分享工业云,向全社会提供创客服务、协同制造、协同研发等分享生产服务。
3. 发展智力资源分享消费。鼓励企业、民间组织和社会公众积极分享研发成果、知识技能、劳力资源。支持龙头企业在科学研究、生产制造、医疗服务、创意设计等领域发展一批在线知识分享平台,促进各专业领域的信息、技术、成果充分共享。支持互联网企业建设智力资源分享平台,发展家政、快递、代驾等分享服务新模式。
(六)优化新型信息消费环境。
1. 推动提速降费。实施新一轮信息基础设施建设三年行动计划,推进基于IPv6的下一代互联网规模化部署,加快50M起步、100M普及、1000M引领的全省高速光纤网络建设,推动5G网络和NB-IoT网络城乡覆盖,实施信息进村入户工程,打造广覆盖、高速率、多业务融合的新一代通信网络。督促指导省电信运营企业加大提速降费力度,进一步降低企业和居民信息消费成本。
2. 普及网络支付。支持省内金融机构和互联网企业推广网络支付平台在居民缴费、购物、娱乐等日常生活领域的应用。加快移动支付便民工程建设,推广联网通用的移动支付。鼓励省内金融机构发展促进信息消费的新产品、新服务。支持与规范各类支付机构开展业务模式创新,推广小额、快捷、便民的小微支付方式。加快发展面向工业、农业、交通、商业、旅游等行业的网络支付消费。
3. 推进信用体系建设。完善“广东信用网”建设,推进电子商务主体身份标识制度建设,落实网店实名制,建立守信联合激励和失信联合惩戒的信用机制。加快“广东网络市场监管综合信息平台”建设,支持广州、深圳、珠海等全国创建社会信用体系建设示范城市开展联合惩戒进政务大厅试点。加快企业和个人诚信记录体系建设,加强诚信宣传教育,规范诚信信息共享使用,完善失信主体信用修复机制。
三、保障措施
(一)加强组织领导。
省经济和信息化委负责协调各地各部门推进全省信息消费发展,省直各单位按职责分工推进各领域信息消费发展。各地政府要将发展新型信息消费作为政府工作重点,结合本地实际制定具体政策措施,积极培育扩大信息消费新应用、新模式,推动新型信息消费加快发展。
(二)加强政策支持。
深入推进“放管服”改革,优化涉及信息消费的行政审批程序,着力消除阻碍信息消费的行业性、地区性、经营性壁垒。创新行政管理方式,落实注册资本认缴登记制度,降低互联网企业设立门槛。鼓励各地依法依规采用政府购买服务、政府和社会资本合作(PPP)等模式,加快新型信息消费领域技术研发和重大平台、体验中心建设。完善信息消费统计监测制度,将智能产品、互联网业务、数字内容等纳入信息消费统计。
(三)加强试点示范。
推动广州创建国家信息消费示范城市,加快建设深圳、佛山等国家信息消费示范城市,建设珠三角信息消费示范城市集聚区。在人工智能、区块链应用、新数字家庭、文化娱乐、电子商务、智能教育、智能医疗、智能交通等领域,实施一批信息消费试点示范项目,形成辐射带动效应。举办信息消费体验活动,推广信息消费示范城市、示范平台、示范项目的经验成果,促进信息消费快速增长。
(四)加强信息保护。
整顿和规范信息消费市场环境,加大对信息消费领域不正当竞争行为的惩戒力度,严厉打击电信网络诈骗、制售假冒伪劣商品等违法违规行为。推行“双随机、一公开”监管机制,建立健全知识产权侵权查处机制,开展网络领域知识产权维权行动。严格落实企业加强个人信息保护的责任,防范个人信息泄露和滥用,加大对窃取、贩卖个人信息等行为的处罚力度。加强互联网规范管理,加快网络信息安全技术攻关和标准体系建设,构建安全可靠的信息消费环境。
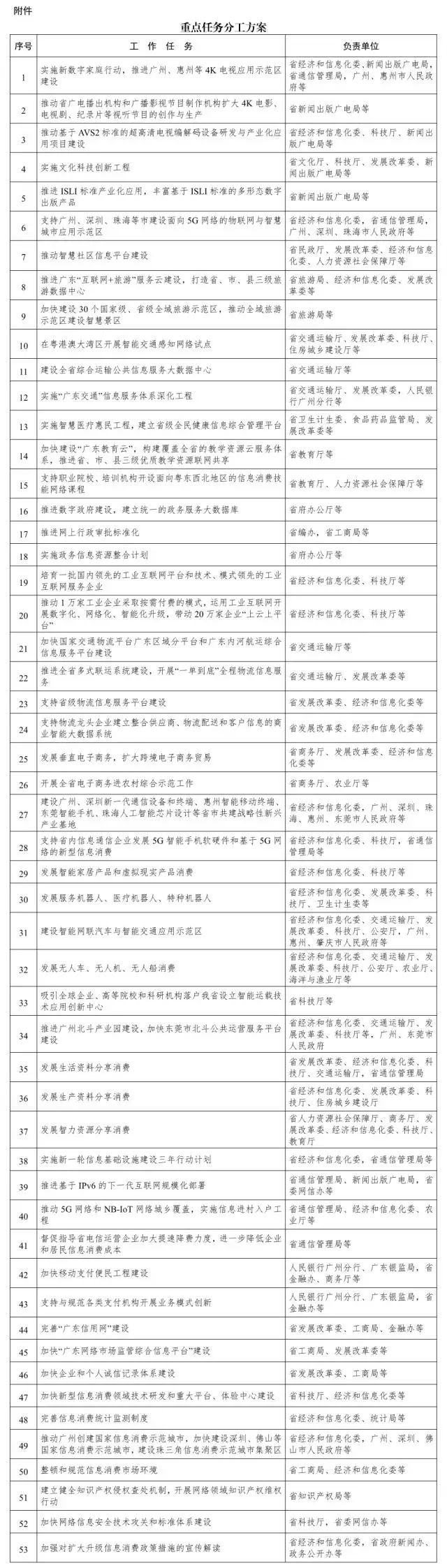
附件:重点任务分工方案

联系我们请点击: