海南省人民政府关于印发海南省政务信息
整合共享专项行动实施方案的通知
琼府〔2017〕77号
各市、县、自治县人民政府,省政府直属各单位:
现将《海南省政务信息整合共享专项行动实施方案》印发给你们,请认真组织实施。
海南省人民政府
2017年9月30日
(此件主动公开)
海南省政务信息整合共享专项行动实施方案
为深入贯彻落实《政务信息资源共享管理暂行办法》(国发〔2016〕51号)、《中共中央办公厅 国务院办公厅关于推进公共信息资源开放的若干意见》(厅字〔2017〕15号)、《政务信息系统整合共享实施方案》(国办发〔2017〕39号)和《海南省促进大数据发展实施方案》(琼府〔2016〕111号),着力解决我省政务信息系统建设“蜂窝煤”问题,加快推进政务信息系统整合和政务信息资源共享,促进我省大数据健康快速发展,制定本方案。
一、总体要求
(一)主要目标。着力解决政务信息系统建设各自为政的突出问题,推动政务公共数据共享开放,形成全省“一盘棋”的大数据发展格局,努力实现突破性进展;以人民为中心,紧紧围绕政府治理和公共服务的改革需要,以最大程度利企便民,让企业和群众少跑腿、好办事、不添堵为目标,加快推进政务信息化应用,提高行政效能,推动政府治理体系和治理能力现代化,为建设美好新海南提供信息化支撑。
(二)基本原则。一是坚持“共享为原则,不共享为例外”,打破数据壁垒,消除“信息孤岛”,实现信息系统互联互通和数据共享,凡不符合政务信息资源共享要求的,不予审批建设项目,不予安排运维经费;二是坚持“统筹协同、应用牵引、节约高效”原则,强化部门协同配合,打造一批信息共享和协同应用样板工程,提高社会治理、政务服务和市场监管水平;三是坚持“综合防范、保障安全”原则,建立完善网络和信息安全的有效机制和保障体系,保障大数据安全健康发展。
二、工作目标
2017年12月底前,建成省政务数据管理运行中心,所有非涉密信息系统接入省信息共享交换平台,信息共享率近100%,达到全国先进水平;实现省级政府部门无纸化办公100%覆盖;完成全省政务信息系统清理工作,初步建立全省政务信息资源目录体系;制订政务数据标准体系,包括数据采集、数据质量、目录分级分类与管理、共享交换接口、共享交换服务、数据开放应用、网络安全保障等标准;初步建成“互联网+防灾减灾”、综合治税、精准扶贫、“多规合一”、市场监管、社会信用等信息共享应用平台。
2018年6月底前,创新体制机制,实现政务信息化数据、人员、资金、管理、技术五集中;各部门、各市县将分散的、独立的信息系统整合为一个互联互通、信息共享、业务协同的“大系统”;公共信息汇集、存储在省信息共享交换平台并与其他公共机构共享;建成全省统一的人口、法人、自然资源、空间地理、电子证照、社会信用信息、房地产、公共视频等数据库并实现共享;初步建成宏观经济决策分析、口岸国际贸易“单一窗口”、公共安全管理与应急、人口健康、智能交通等信息共享应用平台。
2018年12月底前,实现全省各市县政府部门无纸化办公100%覆盖;信息共享和业务协同成效显著,共享部门覆盖率、信息内容覆盖率、共享信息提供率、业务应用支持率达到全国领先水平;数据开放在重点领域取得突破;打造一批分工科学、合作紧密的信息共享和协同应用平台。
三、主要任务
(一)建设省政务数据管理运行中心。2017年11月底前,将省政府会展楼一楼多功能厅及周边配套区域进行功能性改造,建设会商室、指挥厅、办公坐席和显示屏,并全面接入我省政务信息网络、数据、平台和应用系统,建成省政务数据管理运行中心,实现全省政务数据的汇集、共享、展现和公共安全管理与应急的会商、指挥、联动。(省工业和信息化厅、省政府办公厅、省机关事务管理局牵头,各市县政府、省有关部门配合)
(二)开展政务信息系统清查审计,消除“僵尸”信息系统。结合2016年省直部门信息化建设现场核查的工作成果,2017年9月底前,组织开展全省政务信息系统专项审计,全面摸清各级政务部门信息系统情况,准确掌握各级政务部门信息系统数量、名称、功能、使用范围、使用频度、审批部门、审批时间、验收时间、投资规模、经费来源等。(省审计厅、省工业和信息化厅及各市县审计、工信部门牵头,省各部门、各市县政府配合)
2017年12月底前,对系统使用与实际业务流程长期脱节、功能可被其他系统替代、所占用资源长期处于空闲状态、运行维护停止更新服务,以及使用范围小、频度低的“僵尸”信息系统进行全面清理。(全省各级政府及其部门负责)
(三)推进政务信息共享,建设全省政务信息共享网站。2017年12月底前,搭建共享采集云,全省各级政务部门所有非涉密政务信息系统对共享采集云开放授权,接入省信息共享交换平台;省信息共享交换平台与国家电子政务外网信息共享交换平台实现互联互通和信息共享。2018年6月底前,各级政务部门按技术标准规范和公共信息资源目录将公共信息归集共享到省信息共享交换平台并与其他公共机构共享。建设省政务信息共享网站,实现各部门政务信息基于省政务信息共享网站的共享服务。(省党政信息中心牵头组织,省各部门、各市县政府负责)
(四)编制政务信息资源目录。2017年12月底前,摸清全省政务信息资源“底数”,政务信息资源目录纳入省信息共享交换平台统一登记注册管理;2018年6月底前,逐步构建全省统一、动态更新、共享校核、权威发布的政务信息资源目录体系。基于政务信息资源目录体系,构建政务信息共享负面清单和公共信息资源开放目录。(省工业和信息化厅牵头,省各部门、各市县政府负责)
(五)加快部门内部信息系统整合。2017年9月底前,全省各级政务部门制定完成本部门政务信息整合共享清单和方案。2018年6月底前,各部门原则上将分散的、独立的信息系统整合为一个互联互通、信息共享、业务协同的“大系统”,并将整合后的非涉密“大系统”接入省信息共享交换平台;对以处室和科室名义存在的独立的政务信息系统原则上必须整合。(全省各级政府及其部门负责)
(六)完善电子政务网络建设。2018年6月底前,进一步优化省电子政务外网的省、市县、乡镇、行政村四级全覆盖,基本具备跨层级、跨地域、跨系统、跨部门、跨业务的支撑服务能力,逐步满足业务量大、实时性高的网络应用需求。(省党政信息中心、各市县政府牵头,全省各级政府部门配合)
建成电子政务内网省级网络平台,并与国家电子政务内网互联互通。拓展电子政务内网覆盖范围,实现电子政务内网省直部门、中央国家机关驻琼单位全覆盖,市县政府按需接入。明确内网、外网业务应用边界,加快推进业务专网向政务内网或政务外网迁移整合,除极少数特殊情况外,2018年6月底前,各部门各类非涉密业务专网原则上要向省电子政务外网迁移,各部门涉密专网要向省电子政务内网整合。(省委办公厅、省政府办公厅、省工业和信息化厅牵头,省各部门、各市县政府配合)
(七)建设完善信息共享开放基础平台。2017年12月底前,升级完善全省统一的政务大数据公共服务平台和政务数据开放平台,支撑各级政务部门信息共享、开放和大数据建设;2018年6月底前,完成省信息共享交换平台省直部门和市县节点的部署,实现省信息共享交换平台省、市县全覆盖。(省党政信息中心牵头,省各部门、各市县政府配合)
全省各级政务部门原则上不得再建设独立的信息共享交换平台、大数据公共服务平台和数据开放平台,统一利用省信息共享交换平台及部门和市县节点进行数据共享交换,利用省政务大数据公共服务平台进行行业大数据的采集和挖掘应用,依托省政务数据开放平台开放政务数据,向公众提供数据查询、数据下载、应用接口等服务。(全省各级政府及其部门负责)
(八)建设完善基础信息数据库。2018年6月底前,建成全省统一的人口、法人、自然资源、空间地理、电子证照、社会信用信息、房地产、公共视频等基础信息数据库并及时更新,依托省信息共享交换平台,统一为各部门提供共享服务。(省工业和信息化厅、省公安厅、省工商局、省国土资源厅、省测绘地理信息局、省政府政务服务中心、省发展改革委、省住房城乡建设厅、省综治办牵头,省有关部门、各市县政府配合)
(九)推动公共信息开放,建设公共数据开放网站。2018年6月底前,制定政务信息资源开放计划,基于政务信息资源目录体系,省各部门、各市县政府完成公共信息资源开放目录制定,并提交省工业和信息化厅审核汇总。建设公共数据开放网站,推动政府部门和公共企事业单位数据集向社会开放,在信用、交通、医疗、卫生、就业、社保、地理、文化、教育、科技、资源、农业、环境、安监、食品药品监管、金融、质量、统计、气象、企业登记监管等涉及民生领域的政务数据,应当优先向社会开放。(省工业和信息化厅牵头,省各部门、各市县政府负责)
通过公共数据开放网站、政府门户网站等渠道,收集社会公众对政务数据开放意见,改进政务数据开放工作,数据开放在重点领域取得突破。建立政府与社会数据应用互动机制,推动数据授权应用,鼓励和引导社会化开发利用。(省各部门、各市县政府负责)
(十)推行无纸化办公。加快办公系统和公文交换系统的推广应用,2017年底实现省级政府部门无纸化办公全覆盖,2018年底实现全省各市县政府部门无纸化办公全覆盖。(省党政信息中心牵头,省有关部门、各市县政府负责)
(十一)深化互联网+政务服务。整合分散的政务服务系统和数据,加快升级全省“一张审批网”,实现全流程互联网“不见面审批”,审批服务“全程网办”,企业和群众办事“零跑腿”,最大限度利企便民。加强“一张审批网”的推广应用,2018年6月底前,“一张审批网”在100%覆盖省、市县、乡镇的基础上,实现行政村覆盖率100%,基本实现跨层级、跨地域、跨系统、跨部门、跨业务的政务服务。完善省电子证照库,推广电子证照库在行政审批中的共享应用,实现政务服务“少带证照”“免带证照”。依据国家统一标准建立全省统一、终端覆盖市县的电子交易公共服务平台,打造全省“交易一张网”,实现国家级、省级、市县级电子交易公共服务系统互联互通。建设海南省政府“微政务”平台,为社会公众提供统一、高效、智能的“手机一点通”政务服务,推广微信、微博、移动应用程序、服务热线等应用渠道,扩展全省“一张审批网”的办事渠道。(省政府政务服务中心、省工业和信息化厅牵头,省各部门、各市县政府配合)
(十二)深化互联网+海南特色产业。立足海南实际,深化信息在海洋、生态、农业等海南特色产业中的应用,建设海洋渔业通信指挥中心、海南省环境监管信息综合管理、海南省农业大数据服务等行业大数据应用平台,整合共享行业信息,开展行业监测、监管、应急指挥、公共服务等大数据挖掘分析应用,提升海南特色产业管理和服务的国际化水平。(省海洋与渔业厅、省生态环境保护厅、省农业厅牵头,省有关部门、各市县政府配合)
(十三)建立健全政策法规和标准规范。2017年12月底前,制定出台《海南省政务信息化工程建设管理办法》《海南省政务信息资源管理办法》;加快制定《海南省大数据应用与开放条例》。(省法制办、省工业和信息化厅负责)
2017年12月底前,研究制订政务数据标准体系,包括数据采集、数据质量、目录分级分类与管理、共享交换接口、共享交换服务、数据开放应用、网络安全保障等标准,对政务数据共享开放的方式、内容、对象、条件等进行规范。(省质监局、省工业和信息化厅负责)
(十四)统筹推进全省政务数据中心、政务云和容灾备份中心建设。加强省政府数据中心、省政务云能力建设,扩大省政府数据中心机房,增强省政务云设备部署,全面提升省政府数据中心和省政务云承载力。2018年12月底前,现有市县、部门政务数据中心和政务云分步逻辑整合并入或物理迁移至省政府数据中心和省政务云。建设全省统一的电子政务容灾备份中心,2018年12月底前,基本满足省各部门、各市县政府电子政务容灾备份的需要。各级公共机构新建的应用信息系统依托省政务云开发建设,应用信息系统和政务数据备份依托电子政务容灾备份中心统一备份。(省党政信息中心负责,省各部门、各市县政府配合)
严格控制全省各级政府、各部门新建或以购买服务方式新购孤立的政务数据机房、政务云和政务容灾备份中心 。(省各部门、各市县政府负责)
(十五)坚持应用驱动,建设一批重点共建共享应用平台。在公共服务、社会治理、市场监管等领域,策划实施一批重点应用平台,通过重点领域的整合共享,带动全省政务信息化快速发展。
1.宏观经济决策分析信息平台。整合国家发展改革委互联网大数据中心互联网数据、宏观经济运行数据和省统计局等单位的宏观经济数据,建立全省统一的宏观经济决策分析共享平台。强化各种数据的关联分析和融合利用,实现我省经济运行、社会发展、重要政策、城市建设和环境资源,以及人口、投资、产业、消费、贸易、重点项目等重点领域的普查、分析研判、预测预警,形成常态化大数据分析报告制度。(省发展改革委、省统计局牵头,省有关部门配合)
2.“多规合一”信息综合管理平台。完善省“多规合一”信息管理平台,实现省、市县总体规划和土地、林地、城市、海洋、生态红线、“五网”等专项规划相关数据的整合共享,实现“多规合一”数据的量化动态分析、统计评价、决策支持和总体规划“一张图”。完成“多规合一”信息管理平台与省网上行政审批系统对接,建立省、市县(区)、乡镇三级联动的规划“一张审批网”,全省各级政府部门基于“一张审批网”开展规划审批、规划管控、投资项目监管等工作。(省规划委、省测绘地理信息局牵头,省有关部门、各市县政府配合)
3.综合治税信息管理平台。依托省信息共享交换平台,创新税收征管机制,搭建综合治税共享平台,实现地税、国税、财政、工商、发改、工信、公安、交通、审计、国土、住建、统计、质监、房管,以及法院、检察院等部门涉税信息共享,进一步夯实税源管理,堵塞税收流失,营造法治、公平、有序的税收环境,确保税收及时足额入库,促进财政收入稳定增长。(省地税局牵头,省国税局、省工商局、省财政厅、省工业和信息化厅、省国土资源厅、省审计厅、省统计局、省发展改革委、省公安厅、省交通运输厅、省质监局、省住房城乡建设厅、省检察院、省高级法院等有关单位配合)
4.口岸国际贸易“单一窗口”服务平台。建设省口岸国际贸易“单一窗口”平台,实现平台与海关、检验检疫、海事、边防、边检等部门内部相关业务系统对接,实现信息共享和业务协同。外贸、运输企业和外国免签证入境旅行团通过“单一窗口”平台一点接入,一次性申报,各监管部门统一依托“单一窗口”平台对进出口货物、出入境交通工具和人员等口岸通关事项进行审批、查验、放行和反馈,实现联合监管。(省海防与口岸办牵头,海口海关、海南出入境检验检疫局、海南海事局、海口出入境边防检查总站、省公安边防总队配合)
5.社会信用信息应用平台。依托全国信用信息共享平台(海南),对接海南省政府信用信息系统、全国企业信用信息公示系统(海南),以需求为导向,建立信用信息交换共享机制,推进政务信用信息交换与共享,并依托社会信用信息共享平台,统一为社会提供基础信用信息服务。(省政府金融办〈省信用办〉、省发展改革委、省工商局、省政府政务服务中心牵头,省有关部门、各市县政府配合)
6.“互联网+防灾减灾”应用平台。在平台一期实现水务、气象、海洋三部门信息共享的基础上,加快推进“互联网+防灾减灾”平台二期建设,将信息共享拓展到民政、农业、旅游、交通、公安、武警、通信管理、电网、通信等部门,把“互联网+防灾减灾”平台做成信息共享的样板工程,提升防灾减灾科学化水平。(省水务厅、省政府办公厅、省工业和信息化厅牵头,省有关部门配合)
7.公共安全管理与应急综合平台。搭建全省统一的公共安全管理与应急平台,整合各部门、各市县涉及公共安全管理和应急响应的信息系统,加快公共安全管理和应急信息共享采集,实现基于GIS(地理信息系统)的智慧城市建设、管理“一张图”,并在“一张图”上展现区域安全、应急救援整体运行情况,实现社会管理和应急事件的统一分拨和协同处置,提升政府公共安全管理和应急能力。建设省公共安全管理与应急指挥大厅,集中实现公共安全管理与应急的会商、指挥、联动和展示。(省应急办、省工业和信息化厅、省测绘地理信息局牵头,省综治办、省公安厅、省住房城乡建设厅、省民政厅、省卫生计生委、省生态环境保护厅、省水务厅、省安全监管局、省地震局、省气象局等有关部门、各市县政府配合)
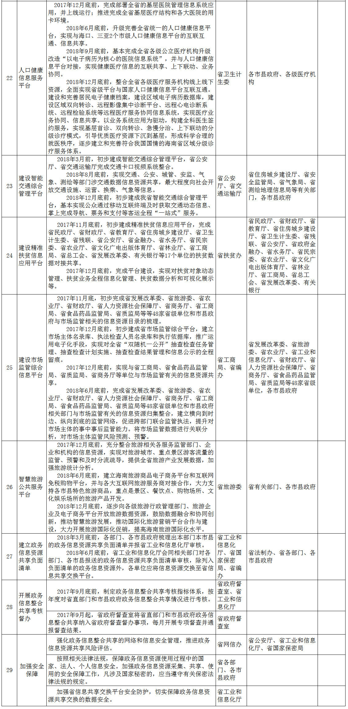
8.人口健康信息服务平台。整合利用现有基础资源,在现有的海南省级区域卫生信息平台基础上,升级完善海南省人口健康信息平台建设。基于省级人口健康信息平台,建设和完善居民电子健康档案,建设区域电子病历数据库,建设区域双向转诊、远程影像集中诊断平台、远程心电诊断系统、远程检验系统等远程医疗服务协同信息系统,实现医疗业务协同、信息共享。以业务系统应用为驱动,构建全科医生签约服务,实现基层首诊、双向转诊、急慢分治、上下联动的分级诊疗模式,引导优质医疗资源下沉到基层,形成科学合理的就医秩序,逐步建立和完善符合我国国情的海南省区域分级诊疗服务体系。(省卫生计生委牵头,各市县政府、各级医疗机构配合)
9.智能交通综合管理平台。基于城市数字化地图的感知系统和道路交通视频卡口系统,建设智能交通综合管理平台,推动交通、公安、城管、安监、气象、测绘等跨部门、跨地域数据融合应用,提升协同管理和公共服务质量。推进交通服务大数据对社会开放与挖掘应用,实时提供道路交通信息、换乘信息、气象信息、停车场信息等相关信息,提高交通管理服务的智能化水平。(省公安厅、省交通运输厅牵头,省住房城乡建设厅、省安全监管局、省气象局、省测绘地理信息局等有关部门、各市县政府配合)
10.精准扶贫信息应用平台。建设全省精准扶贫信息共享平台,依托省信息共享交换平台与各部门、各市县相关业务系统对接,实现全省扶贫相关信息的交换共享与融合,建立详实的“村、户、人”信息数据库。通过对信息数据库的实时更新和大数据分析,实现帮扶对象动态管理、帮扶资源合理配置、帮扶过程监测监督、帮扶结果评估反馈的扶贫业务全过程信息化管理。(省扶贫办牵头,省有关部门、各市县政府配合)
11.市场监管综合信息平台。建设全省统一的市场监管信息共享平台,建立健全市场主体名录库、执法检查人员名录库和执行依据库,推广运用电子化手段,对“双随机”抽查做到全程留痕,实现责任可追溯。推进各部门、各市县市场监管信息系统与省市场监管信息共享平台的对接和数据共享,建立横向到边、纵向到底的监管网络,促进跨部门联合监管执法,加强对市场主体的事中事后监管。向社会公开有关市场监管、违法失信、投诉举报的数据和企业依法依规应公开的数据,助推构建公开公正透明的营商环境。(省工商局、省编办牵头,省有关部门、各市县政府配合)
12.智慧旅游公共服务平台。充分整合各旅游相关服务监管部门、企业和机构的信息资源,实现对旅游城市、重点景区游客流量的监管、预警和及时分流疏导,提供全省旅游产业发展数据,加强旅游统计分析。逐步向各级旅游行政管理部门、旅游企业及电子商务平台开放旅游数据资源,鼓励数据融合和协同创新,推动智慧旅游发展。建立海南旅游商品电子商务平台和互联网免税购物平台,并与各大互联网旅游服务商对接合作,大力支持各市县重点景区、餐饮点、购物场所、文化娱乐场所的特色旅游产品开发。推动国际化旅游营销平台合作与建设,大力开展旅游国际化促销,提高海南旅游国际化水平。(省旅游委牵头,省有关部门配合)
四、保障措施
(一)加强组织领导。成立由省长担任组长、各位副省长担任副组长、分管副省长具体负责的政府大数据推进工作领导小组,负责贯彻落实国家关于促进大数据发展、加强政务信息整合共享有关决策部署,研究政府大数据发展政策措施,部署全省政府大数据工作,协调解决政府大数据工作中的重大问题。领导小组成员由省各部门主要负责人组成。领导小组办公室设在省政府办公厅和省工业和信息化厅,承担领导小组日常工作,办公室主任由省政府分管副省长兼任,办公室副主任由省政府办公厅、省工业和信息化厅主要负责人担任。(省政府办公厅、省工业和信息化厅负责)
建立政务信息整合共享责任机制,省各部门、各市县政府主要负责人为第一责任人,直接负责本部门、本市县信息整合共享的统筹、建设和管理工作。(省各部门、各市县政府负责)
(二)创新体制机制。2017年底前,研究制定政务信息化管理体制方案,推动建立实现数据、人员、资金、管理和技术五集中的政务信息化管理体制。(省编办、省工业和信息化厅负责)
实行政务信息资源共享负面清单制度,各单位提出不能共享的政务信息资源目录,由省信息化管理部门会同省法制、编制、保密部门组织审核,对依法不能共享的信息资源纳入负面清单管理。(省工业和信息化厅、省国家保密局、省编办牵头,省法制办配合)
除列入负面清单的政务信息资源外,各单位应将信息资源交换至省信息共享交换平台,通过省信息共享交换平台实现互相共享。建立信息资源管理制度,提供单位对所提供信息资源的真实性、准确性和时效性负责,使用单位对所使用的共享信息资源全过程负责。(省各部门、各市县政府负责)
建立信息资源共享问责制度,对工作落实不力、不按时完成任务的单位,予以通报并责令整改,并追究相关责任人责任。(省政府办公厅、省审计厅负责)
(三)加快推进落实。省各部门、各市县政府要按照本方案要求,抓紧制定政务信息整合共享推进方案,明确时间表、路线图,加强台账和清单式管理,精心组织实施,并按季度向政府大数据推进工作领导小组办公室报告进展情况(包括政务信息资源目录编制情况、政务信息系统接入省信息共享交换平台进展、数据对接共享和支撑协同应用情况等),确保按进度完成任务(省各部门、各市县政府负责)。加强资金保障,把政务信息整合共享所需经费纳入各级财政预算,加大财政资金的投入力度。(各级财政部门负责)
(四)强化评价考核。2017年9月底前,省政府办公厅会同省工业和信息化厅,制定政务信息整合共享考核指标体系,按年度对省有关部门和市县政府政务信息整合共享情况进行考核。省政府督查室要将省有关部门和市县政府政务信息整合共享情况纳入省政府督查督办事项,每月开展专项督查并通报督查结果。(省政府办公厅、省工业和信息化厅负责)
(五)加强审计监督。全省各级审计机关要依法履行职责,加强对政务信息系统的审计,保障专项资金使用的真实性、合法性和效益性,完善相关政策制度,审计结果及时报告政府大数据推进工作领导小组。(省审计厅牵头,全省各级审计机关负责)
(六)加强安全保障。强化政务信息整合共享的网络和信息安全管理,推进政务信息资源共享风险评估,按照相关法律法规,保障政务信息资源使用过程中的国家、法人、个人信息安全。加强政务信息资源采集、共享、使用的安全保障工作,凡涉及国家秘密的,应当遵守有关保密法律法规的规定。加强省信息共享交换平台安全防护,切实保障政务信息资源共享交换的数据安全。(省网信办牵头组织,省公安厅、省工业和信息化厅、省国家保密局等省各部门、各市县政府负责)
附件:
海南省政务信息整合共享专项行动实施方案任务清单



联系我们请点击: