可信云《企业级SaaS服务调查报告(2017年)》亮点披露
商业社会,没有什么比了解用户需求更重要的了。

那么,在企业级SaaS市场,用户究竟如何选购企业级SaaS?用户最关心的是性能、服务还是安全?不同行业的企业级SaaS市场又有哪些差别?
想知道答案,那就听听用户自己怎么说吧!
在对全国24个省份的来自十余个行业的近千家企业调研的基础上,可信云将在7月25日-26日的可信云大会上首次发布《企业级SaaS服务调查报告(2017年)》。
《企业级SaaS服务调查报告(2017年)》
与其他所有企业级SaaS行业报告不同,该报告开创性地从用户的角度来看企业级SaaS服务的发展。换一句话说,在这份报告中,云服务企业将能够清晰地看到用户对于企业级SaaS产品和服务的期待,而这也正是市场需求所在。
这份报告将给我们带来什么干货?下面就来提前“尝尝鲜”。
此次报告覆盖了金融、教育、制造业、政府、软件开发、零售业、建筑与房地产业、住宿和餐饮业、电子商务、交通运输业、医疗、信息通信服务等行业。调查对象均为企业级SaaS的用户,其中包括小型企业、中小型企业,也包括员工数在2000人以上的大型企业。
政府行业使用企业级SaaS比例居首
调查显示,近半数企业客户已经成功使用企业级SaaS服务,其中政府行业最多,达到66.7%,金融行业紧随其后达到65.1%。
同时,超过半数企业客户将在未来继续加大在SaaS应用方面的预算,近半数企业表示将保持现有投入力度
金融行业青睐开放公有云,政府行业中意被托管的私有云
报告显示,第三方托管运维的开放公有云是金融、教育以及制造业用户普遍认可的企业级SaaS部署模式,而政府更倾向于使用第三方托管运维,被托管的私有云。
SaaS应用综合套件以及行业解决方案是企业用户的首选
近半数被访企业表示,是通过线下销售或系统集成商导入的方式采购企业级SaaS服务的。而SaaS应用综合套件以及行业解决方案是企业用户的首选。
客户服务能力成为用户选择企业级SaaS的首要条件
在企业级SaaS的选择上,企业用户更看重客户服务能力、可定制化开发按需部署的能力、与其他系统的集成能力以及最佳实践。
数据私密性、安全性和运营能力需第三方评估
在实践使用中,企业用户认为数据私密性、服务安全性以及SaaS服务商运营能力是需要第三方评估的三大指标。营销管理、行政办公以及人力资源管理三大类企业级SaaS服务是未来的发展方向。
以上仅为此次报告的部分亮点,报告全文将在7月25-26日的可信云大会上发布。

针对此次调查中近千家企业级SaaS用户提出的具体需求,可信云即将推出全新的“可信云企业级SaaS评估”,建立“客户成功体系”,全方位帮助云服务商提升客户服务能力。
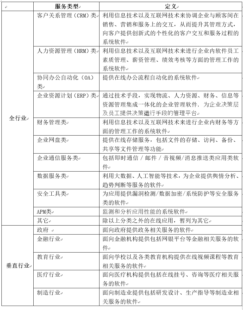
为了能够帮助不同行业不同类型的用户选购适合自身企业需要的企业级SaaS产品,可信云企业级SaaS评估将按照全行业和垂直行业进行划分子类,各子类都将推出更具有针对性的评估标准。

在此次调查中不乏企业人数在2000人以上的大型企业。针对大型企业选购企业级SaaS中的困惑和痛点,可信云企业级SaaS 服务评估将增加面向大型客户的三大指标。
大型客户三大指标

指标1——可定制化能力
服务商能够在标准化的SaaS服务的基础上,按照大型客户需求提供个性化定制服务的能力。
指标2——可集成能力
企业级SaaS服务与其它系统或服务协作的能力,其关键在于解决系统服务之间在数据层的互连和互操作性,以及单点登录等问题。
指标3——客户服务能力
云服务商对大型客户精细化运营的能力,化被动的技术支持为主动的客户服务,以帮助其最大化实现企业级SaaS服务的价值。可信云将着力帮助云服务商建立客户成功体系。
联系我们请点击: