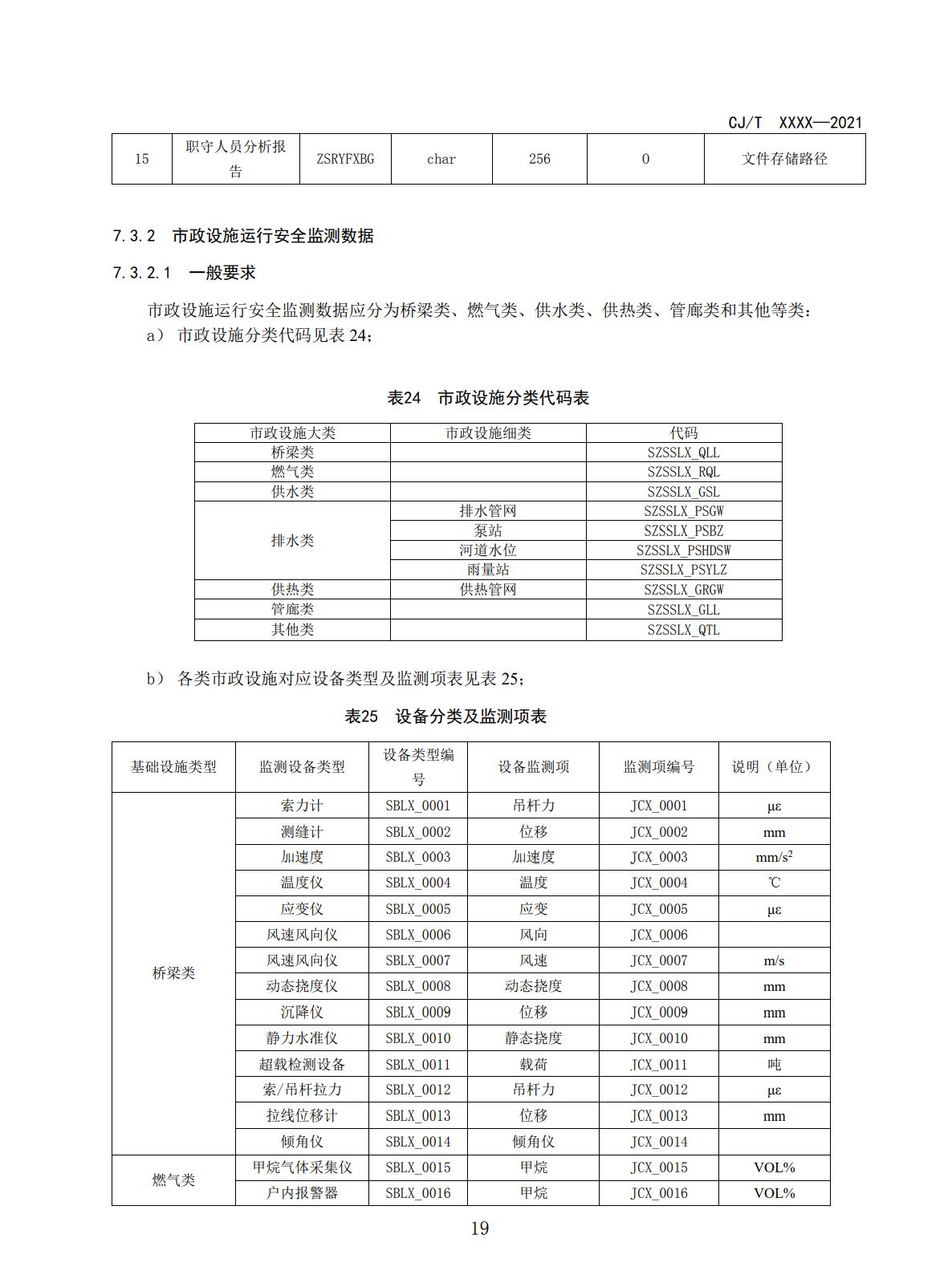
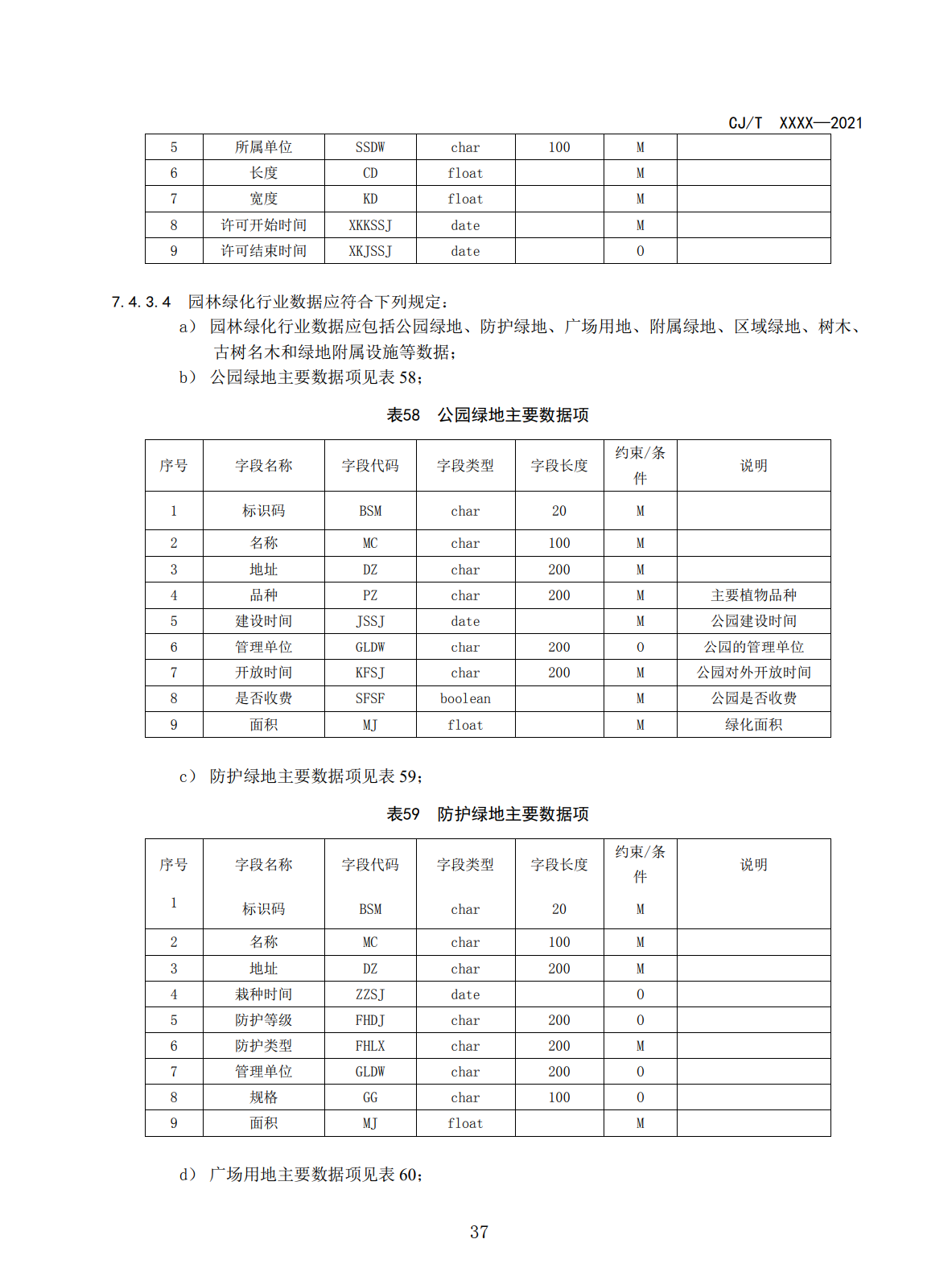
根据住房和城乡建设部标准定额司《关于开展城市综合管理服务评价标准等2项行业标准编制工作的函》(建司局函标〔2020〕147号)、《关于制修订城市运行管理服务平台相关标准的复函》(建司局函标〔2021〕18号)和《关于同意<城市运行管理服务平台数据及交换标准>等2项行业标准名称等调整的函》(建司局函标〔2021〕73号),我部组织北京华易智美城镇规划研究院等单位起草了行业标准《城市运行管理服务平台数据标准(征求意见稿)》(见附件),现向社会公开征求意见。有关单位和公众可通过以下途径和方式提出反馈意见:
1.电子邮箱:cgjdjsc@126.com。
2.通信地址:北京市海淀区三里河路9号住房和城乡建设部城市管理监督局;邮政编码:100835。
意见反馈截止时间为2021年10月8日。
附件:城市运行管理服务平台数据标准(征求意见稿)
住房和城乡建设部办公厅
2021年9月3日



























































相关链接
首席数据官系列专题
洞察 | 首席数据官——数据时代价值发掘者的使命和成长之道(之一)
洞察 | 首席数据官——数据时代价值发掘者的使命和成长之道(之二)
重磅 | 《广州市推行首席数据官制度试点实施方案》发布(全文+图解)
文件 | 《深圳市首席数据官制度试点实施方案》(全文)
政策丨珠海市人民政府办公室关于印发珠海市首席数据官制度试点实施方案的通知
图解 | 一图读懂《佛山市首席数据官制度试点工作实施方案》
图解 | 《肇庆市首席数据官制度试点实施方案》(全文+图解)
文件 | 江苏省企业首席数据官制度建设指南(试行)
重点推荐
系列培训认证研修班:
联系人:刘丹
电 话:13269683561(微信)
邮 箱:liudan@govmade.cn
订阅推荐
国脉智库·国脉电子政务网出品的《数字政府周刊》、《营商环境周刊》,受到全国各地广大政府机构、行业企业、高校及其他组织与个人的高度肯定和支持。
为表答谢,数邦客推出订阅方式,敬请订阅!
订阅价格:100元/期;4000元/年
联系人:刘丹
电 话:13269683561(微信)
邮 箱:liudan@govmade.cn
联系我们请点击: