根据世界银行的定义,开放数据是“能被任何人出于任何目的不受限制地进行自由利用、再利用和分发,并最大程度保持其原始出处和开放性的数据”。

在全球数据开放的大背景下,中国公共数据开放的步伐在近年来进一步提速。公共开放数据在数据资产生态中起到基础性的作用,为建设“数字中国”提供支撑。基于中国当前的公共开放数据资产现状与挑战,普华永道近日发布《开放数据资产估值白皮书》。
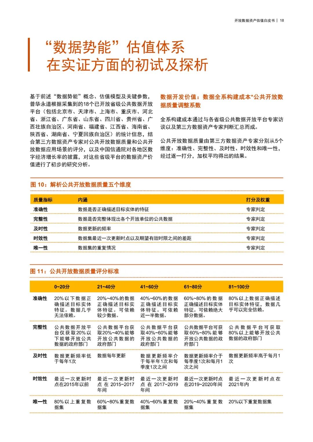
数据资产估值是未来数据资产价值释放的核心环节。然而,由于公共开放数据自身的独特性,将传统估值思路应用于其估值时面临诸多挑战。本白皮书首次借用物理学中的“势能”概念作为理论基础,推出“数据势能”新概念及其相应的估值逻辑,就政府公共开放数据的估值体系进行研究和探讨,旨在根据公共开发数据资产的特点,发掘其特有的价值驱动因素及其魅力所在,进一步揭示能够撬动其估值体系的支点。
白皮书指出,数据资产化是数据要素的重要趋势,旨在最大化释放数据的核心价值。在全球数据开放的大背景下,我国公共数据开放的步伐在近年来进一步提速。公共开放数据在数据资产生态中起到基础性的作用,为加快我国数字化发展,建设“数字中国”提供支撑。当前,全国已有18个省级公共数据开放平台正式上线,免费为社会各方提供相关政府单位的公开数据。但免费并不等同于没有价值。公共开放数据在“惠民”以及“智慧政务”方面产生了巨大的潜在社会价值。目前,公共开放数据的应用场景正在不断丰富的过程中,假以时日,必将蓄积巨大的潜在经济价值,未来可期。
报告认为,公共开放数据正如数据资产生态系统里的“土壤”,为加快我国数字化发展,建设“数字中国”提供支撑。一方面,各级政府部门拥有大量基础性、关键性的数据资源,掌握着社会绝大部分数据,包括交通、金融、电信、工商、卫生等行业。另一方面,大小企业、个人、数据中介等社会主体也采集和存储了大量具有公共属性和公共价值的数据。在保障国家安全、商业机密和个人隐私的首要前提下,将这些公共开放数据最大化开放,供全社会进行开发利用,有利于培育数据要素市场,释放公共开放数据的社会与经济价值。
从技术方面看,数据开放是在政府大数据局以及大数据中心汇聚的数据基础上进行开放的。目前省级开放平台,在数据跨部门的横向打通上仍然面临一些障碍,比如数据只能查询不能入库,数据的完整性、实时性、准确性也缺乏交叉检验或者核实。通常看到的情况是,数据字段非常多,但真正能发挥价值的不多,因为没有办法去核实数据的实用性。目前公共开放数据尚缺乏类似“撞库”或者区分度的方法论或实践,只有尽快铺开去实验这些保护数据隐私计算的方式,才能发掘出数据更多的价值。
目前,公共开放数据运用的基本技术包括以下两方面:
1.大数据处理技术:提供数据集的多版本控制,以及访问权限控制。
2.安全防护技术:提供有效数据的同时,防止爬虫扫描,防止恶意盗取有条件开放的数据资源。
在此基础上,目前开放数据在技术上在进行以下几方面的尝试:
1.敏感数据自动发现:开放数据上传目前大量依靠人工审核才能发布。该技术帮助相关部门在数据发布前进行审核,防止敏感数据上传公开。
2.多层数据融合汇聚:该技术能将分层存储在各个系统的分散数据进行汇聚,节省了时间和人力成本。
3.数据自动化发布流程:将日常政务数据发布流程标准化、自动化,确保输出数据的一致性和及时性。
4.隐私计算技术:适用于有限政府数据开放环境下,如上海的普惠金融开放数据。开放平台需提供一套可信安全计算环境,在数据可计算的情况下,保护公民和企业的敏感信息,确保数据“可用不可见”,计算结果按权属分发给参与方。
5.联邦学习技术:该技术能有效帮助多个机构在满足用户隐私保护、数据安全和政府法规的要求下,进行数据使用和机器学习建模,特别适合关系网络的跨平台数据联合。
此外,本次研究整理出的10佳实践案例是通过综合考量相关公共开放数据的下载量、关注量、媒体报道次数、以及潜在社会价值等多维度严格筛选得出的结果。
最佳案例1:北京市的“基于无人机在线取证的智慧城市交通突发事件应急响应”
为了解决小型事故引起的交通拥堵,北京市和南京理工大学合作开发了基于无人机在线取证的解决方案。这一方案克服了警力不足、取证不便等目前事故处理中的现实困难,利用了无人机快速高效的特点实现了对小型事故现场的全地形、多机位覆盖,同时提供了拍摄证据和交通警示、车流疏导等功能。通过无人机与执法人员的协同工作和智能分工,保障了对城市交通突发事件的应急响应。
最佳案例2:北京市的“融合遥感产品和地理要素的北京市PM2.5污染制图”
北京市与武汉大学合作开发的PM2.5地图应用,融合遥感产品和地理要素对北京市进行PM2.5污染制图。遥感观测的气溶胶光学厚度与地面PM2.5浓度相关性强、覆盖面广,且时效性强。通过进一步利用地面监测点数据和周围地理信息构建模型,模拟出未监测地区的污染物浓度空间分布,整合为PM2.5动态地图,为民众智慧出行提供数据支撑。此应用是全国智慧城市技术与创新设计大赛获奖作品。
最佳案例3:上海市的“普惠金融应用”
上海市为推动普惠金融真正实现扶持大量企业发展,并降低银行的业务风险,于2019年10月组织各政府部门公开数据资源,通过制度与技术双重管理,将公共数据安全、合规、高效向社会企业有条件开放,形成了普惠金融试点应用。参与试点的银行将公共数据作为普惠金融中小微企业风控的信息资源,提升了自动化风控的能力,有效降低了中小微企业信贷业务过程中的成本,提高了业务效率,形成了公共数据资源的潜在社会价值以及经济价值。
最佳案例4:上海市的“城市商业数据地图”
城市商业数据地图是一款集商圈实时天气、人流、交易、地理指标数据于一体的城市商业数据地图产品,同时具备可视化和交互性的特点。通过多维数据排列整合,将需求指标化,实现上海34个主要城市商圈数据的小时级更新,并集中呈现在一个可视化数据地图平台上。除此之外,城市商业数据地图还设计出“天时影响力、地理辐射力、消费支撑力、商业竞争力”四大类,细化成95项数据指标,可以实现精准预测商圈未来消费数据、消费人流等功能。通过深入洞察商圈行为,可以帮助政府更好地监控城市商业运行体征,更有效地进行城市规划和建设。
最佳案例5:广东省的“粤港澳文化生活地图”
粤港澳大湾区合作开发了文化生活地图,以三地地图为依托,录入了三地博物馆、演出场地、文化遗产的地理位置和文字简介,让公众能快捷地了解三地文化设施等的分布情况及具体详情,对市民的文化出行提供指引,而且每日同步更新三地的演出、展览、文化活动等信息,还能通过链接进入三地的网上购票平台,方便公众购票。
最佳案例6:浙江省的“数字经济中的企业风险全景画像”
浙江绍兴利用公共平台数据以及第三方合作企业相关数据,将数据进行预处理,并提取有效特征,在分析大数据机器学习中的决策树、逻辑回归、神经网络等算法的基础上,选用前馈神经网络算法开发了数字经济中的企业风险全景画像,便于政府精准高效地监管企业经营状况,在控制风险的基础上更有效地提升银行信贷发放业务。
最佳案例7:浙江省的“菜篮子”应用
浙江湖州的“菜篮子”应用,汇集了湖州全城农产品的超市菜价排名,以及各农贸市场的批发价格。数据由湖州市发展和改革委员会同步发布,保证了信息的真实可靠。市民通过手机即可了解各市场的菜价,可以更好地货比三家,降低了商贩坐地起价的风险。“菜篮子”应用便于政府对全市农产品供应市场价格实施监管,在价格变动异常时及时采取相应措施,更好地维护市场秩序,为形成健康有序的菜市场行情提供了基础保障。
最佳案例8:四川省的“重大慢病发病风险AI量化预警系统”
结合临床电子病历、体检数据、个人生活和工作信息以及流行病学数据,对重大慢病发病风险进行人工智能量化评估,可为用户提供高危致病因素甄别等个性化预防服务,甄别高风险人群,从而助力重大慢病的防控工作,提高全民健康水平。
最佳案例9:山东省的“豌豆苗应用”
“豌豆苗”应用是一款针对校园学生校内校外安全情况的家校互通软件。结合物联网设备,使家长可以及时查看孩子的进出学校消息和视频、便于了解孩子校内外的行动轨迹。出现异常时,软件应用会自动提示,这大大提升了学校和家庭的互信,守护了少年儿童的安全。除此之外,该系统还提供健康安全、家庭教育等素材,关注孩子的身心健康,提高家长和孩子的安全意识,防患于未然。
最佳案例10:山东省的“城市针灸师”
“城市针灸师”是来自山东省数据应用(青岛)创新创业大赛金牌团队的创新方案。通过使用青岛市公安交警支队大队提供的交警道路视频等城市基础静态数据和车流量、道路交通等动态交通数据,构筑了一整套人工智能与交通工程深度融合的算法体系,进而形成了先进的城市交通控制系统,从而改善交通拥堵等问题。
具体内容如下
联系我们请点击: