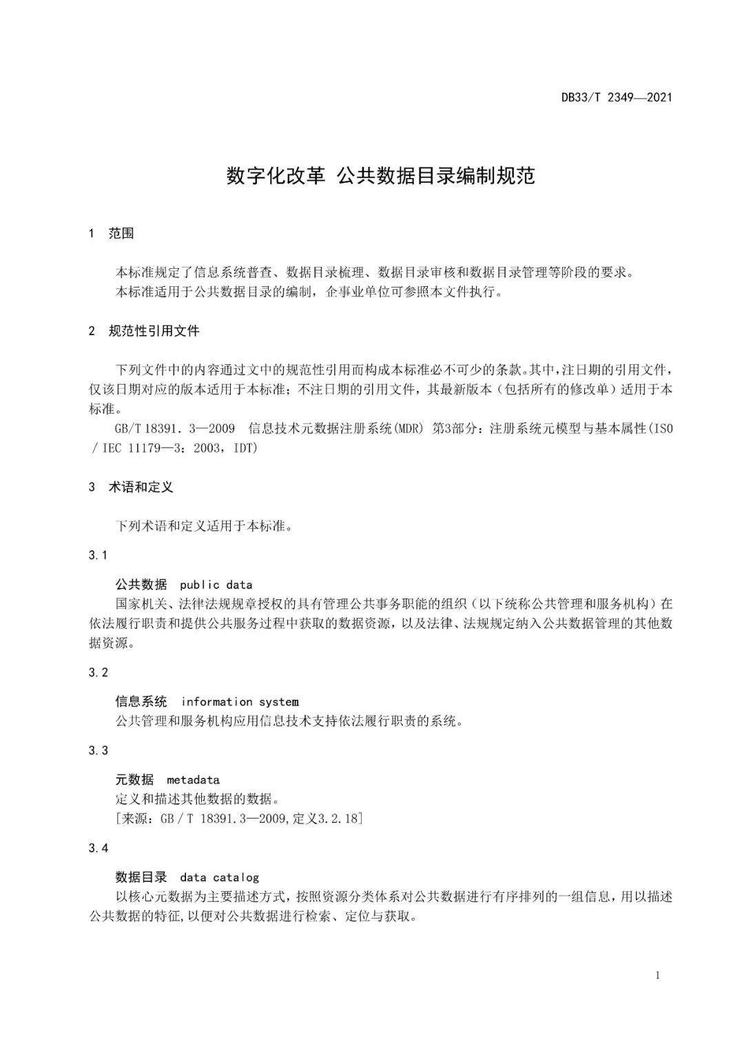
《数字化改革 公共数据目录编制规范》(全文)

2021-07-23 15:54 来源:浙江省市场监督管理局
浏览量: 收藏:0 分享

  近日,浙江省市场监管局批准发布了《数字化改革 公共数据目录编制规范》省级地方标准,以指导浙江省数字化改革。

  《数字化改革 公共数据目录编制规范》规定了信息系统普查、数据目录梳理、数据目录审核和数据目录管理等阶段的要求。标准适用于公共数据目录的编制,企事业单位可参照本文件执行。

  信息系统普查:开展本部门非涉密信息系统普查,普查内容包括信息系统的数量、名称、属性等;

  数据目录梳理:开展本部门数据目录梳理,梳理内容包括数据名称、数据项、共享属性、开放属性等;

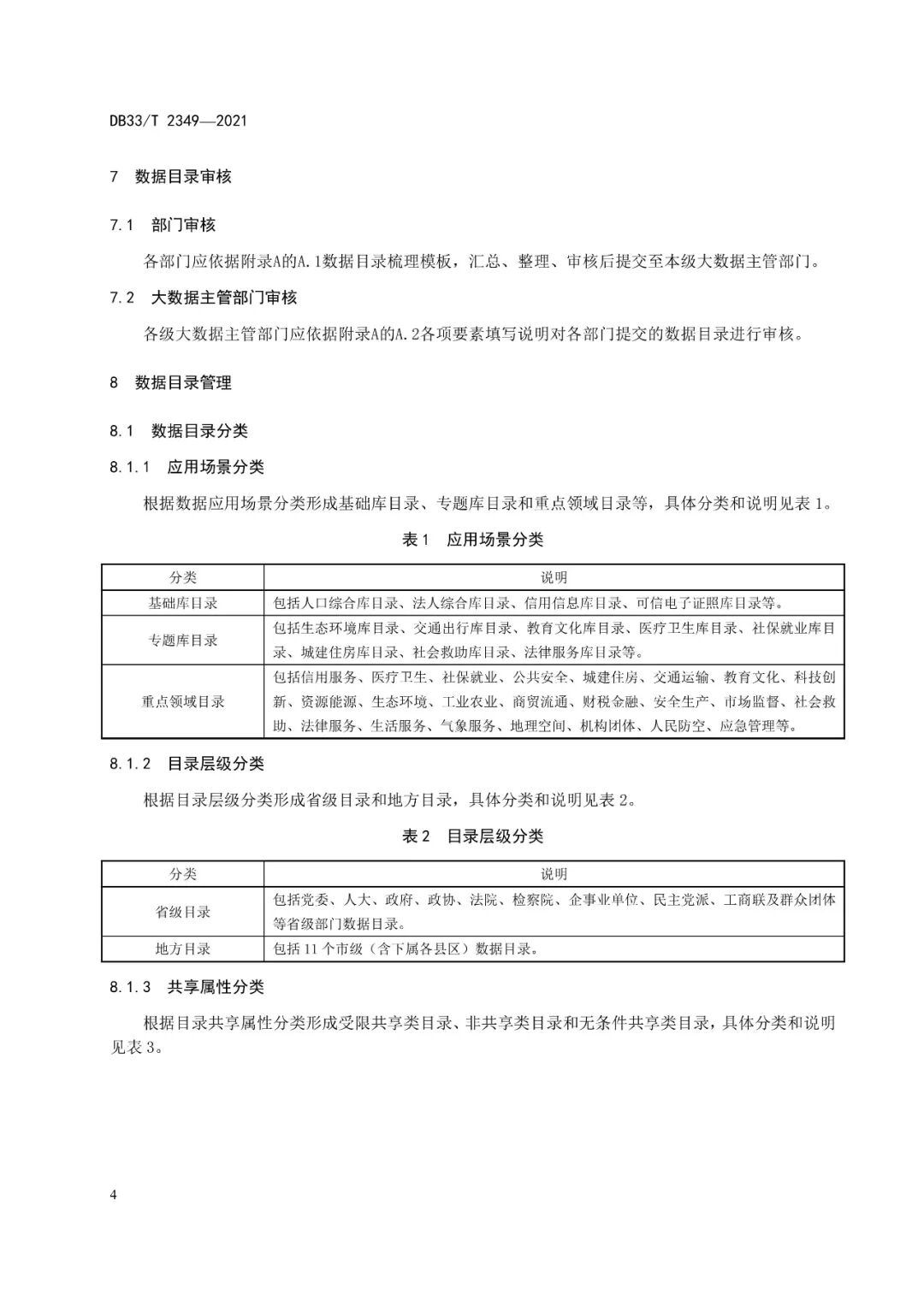
  数据目录审核:对梳理的数据目录进行整理、汇编、审核,形成数据目录;

  数据目录管理:对形成的数据目录进行分类、发布和更新。

《数字化改革 公共数据目录编制规范》

图片

图片

图片

图片

图片

图片

图片

图片

图片

图片

图片

图片

图片


标签:

责任编辑:liudan
在线客服