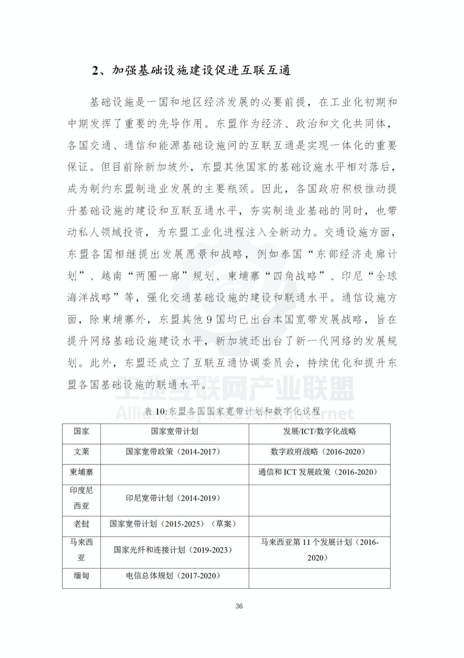
当前,新一轮科技革命和产业变革蓬勃发展,人工智能、大数据、区块链等新一代信息通信技术与实体经济部门的融合发展,为经济社会带来了新机遇、注入了新动能、开辟了新蓝海。实体经济是大国的根基,制造业是实体经济的主战场,其数字化、网络化、智能化发展作为第四次工业革命的主要特征和发展趋势,日益成为各国推动经济增长、保持竞争优势的关键抓手。
















































当前,新一轮科技革命和产业变革蓬勃发展,人工智能、大数据、区块链等新一代信息通信技术与实体经济部门的融合发展,为经济社会带来了新机遇、注入了新动能、开辟了新蓝海。实体经济是大国的根基,制造业是实体经济的主战场,其数字化、网络化、智能化发展作为第四次工业革命的主要特征和发展趋势,日益成为各国推动经济增长、保持竞争优势的关键抓手。
















































联系我们请点击:http://www.databanker.cn/contactUs/Index.html