导语:经过几十年的发展,美国的“旋转门”关系网呈现出广覆盖、高流动和收入差距大等特点。美国大公司积极利用“旋转门”机制影响政府决策。美国“旋转门”关系网既可以滋生腐败,也为人才交换创造了灵活的条件。这种利弊兼具的状态使“旋转门”逐渐演变成美国政商关系中的一种默认协调机制。
“旋转门”是指美国公职人员在政府机构与私营组织之间来回任职的现象。经过几十年的发展,“旋转门”已演变成为一种基于美国权力关系网的政商利益交易机制。通过对美国响应政治研究中心“旋转门”数据库(简称CRP数据库)中1997年至今的16358名美国“旋转门”相关公职人员(32716条数据)进行分析,可以发现美国公职人员“旋转门”背后存在巨大的利益驱动。“旋转门”与美国政府决策过程关系密切。
美国“旋转门”关系网的基本特点
(一)“旋转门”覆盖范围广
美国国会、政府部门与各私营部门间的人员流动现象比较普遍。以美国第111—113届国会离任成员任职去向为例,根据CRP数据统计,离任的国会议员中有超过30%的人会选择加入游说公司,超过15%的人会充当私营部门在华盛顿的游说代理人,约20%的人会去私营部门担任顾问。同时,在游说公司或者私营部门工作的人员,也会通过各种渠道到国会工作。这种公共部门与私营部门之间的人员交替广泛渗透到了各个行业。
福莱塔(Freitag)研究发现,从1897年到1973年美国政府中与公司有联系的公职人员占比高达76%。在政府部门高层领导中存在大量曾在公司和银行担任过高管的官员。根据CRP数据库资料,截至2014年,美国“旋转门”人物基本上覆盖了美国的主要行业(见图1)。

图1:美国“旋转门”相关公职人员涉及行业(2014年)
(二)公职人员通过“旋转门”的流动性在公私部门间穿针引线
通过对CRP数据库中32716条美国“旋转门”人物相关资料进行网络分析可以发现, “旋转门”人物在游说公司、国会、政府与总统之间发挥了穿针引线的作用,人员流动性较高。如图2所示,游说公司与联邦政府各业务部门关系最为密切,总统与国会为“旋转门”人物活动空间的两端,除少部分人能同时连接总统与国会外,大部分人员在游说公司和政府部门间流动。

图2: 国会、总统、政府和游说公司间的“旋转门”网络关系
从CRP数据库10652条与总统直接关联的旋转门人物资料看(见图3),“旋转门”人物在奥巴马政府与克林顿政府之间存在较大的关联性。两者在“旋转门”人物联系网络上有大量的重合区域,即有大量的“旋转门”人物同时与奥巴马政府和克林顿政府存在关系。此外,“旋转门”人物关系在小布什政府与老布什政府之间也存在传承。里根政府时期相关“旋转门”人物与布什和克林顿政府之间也存在联系。图2和图3表明,“旋转门”为美国各类公职人员提供了多样化流动和利益交换的渠道。

图3 “旋转门”人物与总统和游说公司的网络关系
(三) 国会职员通过“旋转门”跳槽游说公司后,如果他们的国会原上司离开国会,其平均年收入将减少24%
伦敦经济学院经济绩效研究中心布莱尼·韦德教授团队通过对1998至2008年3960家美国游说机构中与“旋转门”有关的雇员进行研究发现,每一名参议员离任后,与其相关的说客(原部下)平均年收入将减少24%。研究还表明,国会前职员在与他们有联系的参议员离任后更不再倾向于去游说公司工作。
(四)国会职员通过“旋转门”进入游说公司,年收入增长3至7倍
表1为2001年至2011年“旋转门”对美国国会职员收入的影响。不同级别的国会职员进入游说公司后收入增长3至7倍。其中,在国会担任官职越高、任期越长或者工作技术含量越高,其离任后参与“旋转门”的占比也就越高,得到的报酬也更多。另据《华盛顿邮报》报道,1998年至2012年这14年间,美国有政府或国会等工作经验的说客收入增长了442%,而无政府工作经验的说客工资无增长。根据美国响应政治研究中心的数据,1998—2015年间,美国游说行业共计花费467.9亿美元、年均25.9亿美元,涉及游说人员共计230.3万人次,说客每年人均花费20.3万美元。“旋转门”背后隐藏着强大的利益驱动。
表1: 2001—2011年“旋转门”对国会职员的收入影响
大公司利用“旋转门”直接影响政府决策
以美国电话电报公司(简称AT&T)为例,创建于1877年的美国电话电报公司(AT&T)是美国第二大移动运营商,是美国老牌跨国电讯公司和美国电信业重要利益集团。该公司的参政方式在美国大公司利用“旋转门”直接影响政府决策方面具有典型性。
(一) 成立专门的政府事务部门吸纳“旋转门”人物
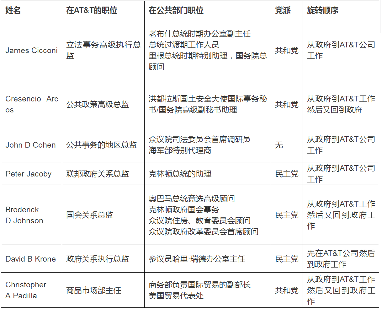
AT&T内部设有专门处理政府关系与公共事务的部门来大量吸纳“旋转门”人物。例如,从2005年开始担任AT&T立法事务高级执行总监的詹姆斯·西科尼(James W Cicconi,表2),在担任此职之前曾是美国著名游说公司艾金·岗波律师事务所的合伙人。同时,詹姆斯在20世纪八九十年代曾在总统办公室工作。他还担任过老布什总统时期的行政副主管、里根总统特别助理。所以詹姆斯在代表AT&T公司处理政府相关事务时具有明显优势。
如表2所示,AT&T涉及公关、市场等关键岗位都聘用了大量在政府担任过要职的“旋转门”人物。他们有从公司到政府、政府到公司,或者从政府到公司再跳回政府部门工作的“旋转门”经历。这样的人事安排能够充分利用“旋转门”相关公职人员的人脉,保证公司有快速政治反应能力。例如,联邦通讯委员会在制定某些制度时需要听取外部意见,这时就需要公司能够准确快速做出反应,而不是临时雇佣外部咨询公司人员。AT&T充分利用“旋转门”关系所建立起来的强大政治能力是保证其在通信行业领域持续占优的关键。根据CRP数据库数据资料,AT&T是美国对国会、政府游说投入最多的公司之一,也是在美国通讯政策及法规领域影响力最大的公司。
表2 AT&T“旋转门”相关人员情况举要
(二)维系或支持大量政治行动委员会(PAC)
美国政治行动委员会(简称PAC)是一种由工会、工商界、贸易组织或独立政治团体组织的,为竞选各级公职的候选人筹集政治资金的非党派基金管理机构。根据《联邦竞选法案》规定,在联邦层面,一个组织在影响联邦选举中只要获得或者花费多于2600美元就能称为政治行动委员会。简言之,政治行动委员会是一种为政治活动集资的机构,并由委员会自主决定竞选捐款去向。在大公司和利益集团的支持下,政治行动委员会利用手中掌握的资金对美国政治施加影响,使自己成为美国政治中非常重要的力量。AT&T有专门的预算用于政治行动委员会捐赠,以达到支持相关竞选人进入政府或国会领导岗位的目的。
如表3所示,AT&T每年向各政治行动委员会捐款不少于250万美元用于支持自身利益的竞选人。AT&T捐赠的目的性非常明确。2011年该公司年报明确指出,如果某立法委员会主任在涉及AT&T利益的法案上有投赞成票的记录,或者有在AT&T主营业务所在区域对其表示支持的政治领袖竞选者,公司将进行捐赠。
表3 :PAC中AT&T给竞选人的捐赠
(三)利用“旋转门”人物开展大量游说活动
AT&T雇佣具有影响力的前国会或政府”旋转门”公职人员是公司向国会、政府开展游说的重要策略。雇佣这些“旋转门”人物有三个方面的作用,一是可利用“旋转门”人物资深的经验对未来公司政策、规章制度做出某些有利的改动,例如防止触犯《反垄断法》等;二是能够对国会立法机构和在任政府领导施加影响;三是利用“旋转门”人物开展游说能推动行业法案修改,藉此提高市场准入门槛,减少未来潜在竞争者。
根据CRP数据库统计,近16年(2000年至2015年)来AT&T在游说活动上的花费共计2.73亿美元,年均约花费1700万美元(见图4)。AT&T游说业务支出的金额与公司发展动向有着明显的正相关关系。如公司发生兼并和收购业务时,游说费用也会明显增加。2011年AT&T公司宣称要收购美国T-Mobile公司,当年的游说费用就比上一年度增加了25%。2004年到2006年费用的上升也是因为AT&T公司对Cingular公司的收购。2007年以及2012年在没有收购业务时AT&T公司的游说支出费用出现明显下降。
图4 :AT&T游说活动支出费用(万美元)
(四)AT&T游说活动的“三板斧”
一是立法过程游说:积极提供立法建议,引导立法向公司利益倾斜。在法律制定过程中,利益集团和公司可以合法发表建议,从而替自己所在行业领域和自身公司利益代言。在2000年至2010年联邦通讯委员会(简称FCC)相关法规制定过程中,AT&T共计提出7000多份立法意见及建议。以2008年手机号码转移法规为例,FCC拟要求原电信运营商(例如AT&T)在某一限定时间内配合用户选择的新运营商完成手机号码迁移。显然这一限时完成号码迁移的要求会给手机号码原运营商在号码迁移业务上增加成本。2008年4月21日,AT&T正式向FCC提出建议,指出号码迁移限时完成的要求实属多余。这一建议最终促成FCC出台相关正式法规时取消了手机号码迁移限时完成的规定。类似的立法建议看似很小,但超过7000份类似的建议结合起来却能给公司运营成本控制、市场拓展、技术开发等各方面带来巨大利益。立法过程游说的实质是促使潜在可能影响公司利益的法规条文在该法规正式出台前加以调整或者删除,从而实现公司利益最大化。
二是法律实施反馈:发布行业法规和管制政策实施报告,向立法者和政府管理机构施压。对于已经实施的行业法规及相关管制政策,公司及利益集团可以通过发布行业法规及政策评估报告的方式向管制机构进行施压,迫使其做出对自身公司或利益集团有利的修改。图5为FCC数据库记录的AT&T在2007年至2011年间向FCC提交的行业报告/政策评估报告数量。AT&T公司提交的这两类报告数量均排在美国通信行业公司前五名。向FCC提交的报告内容主要涉及产品定价、通讯特别领域豁免权、助听器标准、通讯领域营业许可证等公司重要利益事项。

图5 AT&T公司向FCC提交的报告数量及排名
三是联合行业领域公司集体游说。单个公司游说的目的是争取获得一定的专属特权,提高行业竞争力。而行业领域集体游说则是为了联合消灭潜在竞争者,给那些准备进入行业领域的公司设立门槛或者提高已有行业市场准入门槛。例如,从1998年到2012年,通讯行业在游说方面共支出44亿美元(不包括政治捐赠)。移动电信与互联网协会和无线宽带联盟这两个机构作为美国通讯行业重要协会,其主要职责之一就是向国会等立法机构开展游说。AT&T便是这两个协会重要的资金支持者。
综合来看,AT&T游说思路明确,即通过“旋转门”参与到政治过程中去,从而影响政策和法律制定。在对国会及政府施加影响方面,比较关键的一点是如何选择说客以及找对关键的政治家、议员或者政府官员,这个过程构成了“旋转门”公职人员丰富的活动空间和灵活的交易条件。
美国“旋转门”关系网利弊及需进一步关注的问题
(一)“旋转门”是把双刃剑
“旋转门”作为一种依附于美国政治体系的利益交换机制一直处于动态发展过程中。“旋转门”在一定程度上导致了政治腐败问题。早在2009年,经济合作与发展组织(OECD)报告就指出,美国“旋转门”与2008年金融危机有直接的关系,并要求美国加强对因“旋转门”所产生的公共部门和私人部门之间腐败的监管。然而近十年来,美国“旋转门”不仅没有得到有效抑制,反而发展迅速。面对这一形势,美国新任总统特朗普也于2017年年初签署了游说禁令,禁止美国前政府官员在离职后对政府决策进行干预和游说的年限从两年延长至五年,并终身禁止美国前政府官员为外国进行游说。
但不可否认的是,“旋转门”也有积极的一面。对国会、政府各部门而言,“旋转门”为公共部门与私人部门之间的沟通提供了较为灵活的机制,也提高了政府与社会之间人才交换的流动性,特别是在立法与政策制定方面,提供了较为实际可行的规范体系。对私营部门而言,各类企业组织雇佣离任官员,特别是技术官僚能提高其产品的针对性,并利用这些官员在政府公共部门任职时积累的能力经验提升生产力和效益。这种利弊兼具的状态使“旋转门”逐渐演变成美国政商关系中的一种默认协调机制。
(二)研究美国“旋转门”关系网需进一步关注的三个问题
一是对“旋转门”关键人物的动态跟踪了解,及时跟进相关信息分析。通过挖掘大数据可以看出,“旋转门”人物的作用不仅与其本身原有官阶和影响力有关,更重要的是其在关键问题上是否能联系上关键岗位上的关键人物。盯住了关键人物,就盯住了关键的事项。二是需细化和评估美国核心游说公司对国会、总统及政府的影响。游说公司既充当了利益集团代理人的角色,也是“旋转门”人物的主要聚集地。游说公司的游说动向直接反应了美国的政治角力及其走向。当前,中国的二轨外交机制主要是注重与美国智库的交流,但游说公司的政策意图和利益指向更为直接和明显,对相关问题的进一步细化研究可弥补当前中美智库交流及相关二轨外交活动存在的功能性不足问题。三是需深化对美国本土公司/利益集团与美国立法和政府行为联动机制的了解。虽然目前无法完全确认华为、中兴等公司进入美国市场所遭遇的重重阻力是否与AT&T等通信领域大公司有直接关联。但从本文AT&T的游说影响力和游说行为看,AT&T对本国同行竞争对手毫不手软,一直致力于通过立法或者修改行业规则直接将潜在对手扼杀在摇篮中。“旋转门”为剖析美国本土公司及利益集团与国会、政府等互动提供了抓手,为我国企业赴美投资经营提供了切入点。
联系我们请点击: