
关于举办“软件架构与案例分析最佳实践”高级工程师 培训班的通知
各有关单位:
软件架构是软件业的一个重要研究领域,正受到越来越多的关注,其地位也日益明显地体现出来。而架构设计师——也就成为软件系统的最高设计者。此课程就是为有志成为卓越架构师的人准备的培训课程。作为架构设计师,需要具备统观全局、分而治之的能力,从子系统的划分到组件的定义,从系统设计能力到沟通、协调,表达能力。 我们系统的组织课程,并由15年经验丰富的讲师传授,为您成长为架构设计师打下坚实的基础。
我单位依据前十几期架构培训学员的反馈意见,以国内绝对领先的师资力量,经过不断的融合和提升,加入更多不同行业架构设计上的内容,研发出一套贯穿始终的案例教学,以“完整”案例带动“点状”案例,使每一行业的软件架构设计人员都能获得所需的思想,使学员掌握实现高效软件架构的技能和技术——使之具有易维护性和高可扩展性。中国软件产业培训网决定开展“软件架构与案例分析最佳实践”高级工程师培训班,本次培训由北京中程伟业科技有限公司具体承办,望相关单位收到通知后积极参加。相关培训事宜如下:
一、课程介绍
本课程通过介绍软件架构视图和软件文档,软件架构设计过程,软件架构应用与常用的架构模式/策略/原则等诸多架构实际问题,透视软件架构是如何设计和实现的? 并且介绍应该如何应用系统架构设计为后期的详细设计和应用开发提供指导。针对大多数企业目前是维护遗留系统, 该课程介绍了软件架构的监控,架构的坏症状和重构方法,因为架构设计的前期不能考虑到所有的问题,设计包容一切的完美架构。 还针对软件架构常见设计技术专题等问题进行了分析并提出了解决方案,并结合众多大型软件项目架构案例进行更深入的剖析!
二、培训时间及地点
2018年12月20日---12月24日 北京(20日全天报到)
2019年01月17日---01月21日 杭州(17日全天报到)
三、培训对象
软件架构师、项目经理、技术总监、高级软件设计师、资深技术人员和其他开发人员 四、培训讲师
梁老师:加拿大籍IT专家,领导和参与了加拿大多伦多证券中心股票交易系统、美国J.P.Morgan银行人力资源管理系统、PenGroup e-Biz企业管理信息系统、中国银行天津分行企业集团财务中心业务管理系统、中国科学院空间中心电子政务系统、北京地税后勤管理系统等项目的研发。
范老师:资深专家、高级顾问,受聘于包括SUN在内的国际知名IT厂商的金牌讲师。一直致力于软件需求分析/架构设计的研究和实践对国外的软件需求分析理论和实践有透彻的理解和研究,与国外知名的专家保持密切的交流和协作融合东西方软件研究的成果,在10多年的实践中对软件需求管理有深刻理解。
五、颁发证书
参加相关培训并通过考试的学员,可以获得:
工业和信息化部颁发的-《高级软件架构师职业技能证书》 该证书电子注册,全国通用,能够证明持证人达到相关职位要求的技术水平,及相应岗位要求的理论基础和应用能力,可作为专业技术人员岗位聘用、任职、定级和晋升职务的重要依据。
注:请学员带二寸彩照2张(背面注明姓名)、身份证复印件一张。
六、培训费用及须知
培训费5800元。(含培训费、资料费、考试费、证书费、讲义光盘费等)。需要住宿学员请提前通知,可统一安排,费用自理。
七、报名方式
请填好“软件架构与案例分析”高级培训班报名回执表传真或者邮件至会务组,开班前一周我们将发送报到通知,届时请注意查收。
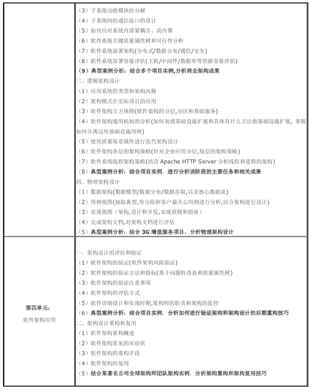
八、软件架构与案例分析课程大纲(3天课程)




九:报名回执
“软件架构与案例分析”报名回执表

联 系 人:刘 丹 13269683561 (微信)
薄志华 13911777530(微信)
邮 箱:liudan@govmade.cn
